电脑桌面
添加小米粒文库到电脑桌面
安装后可以在桌面快捷访问

驾驶员理论考试的扣分及考试题目VIP免费

驾驶员理论考试的扣分及考试题目_第1页
1/6
驾驶员理论考试的扣分及考试题目_第2页
2/6
驾驶员理论考试的扣分及考试题目_第3页
3/6
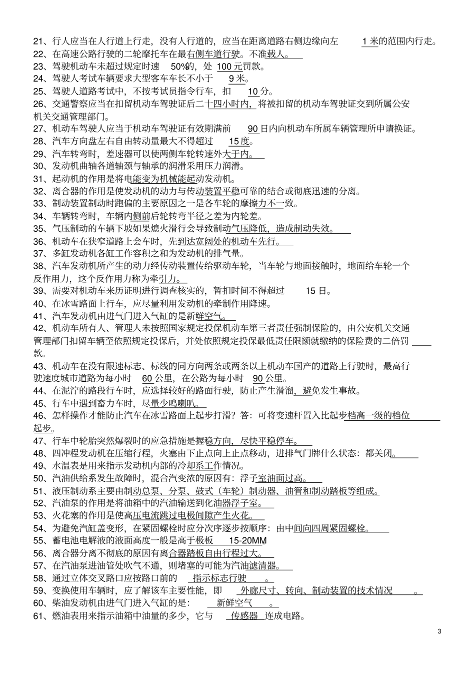
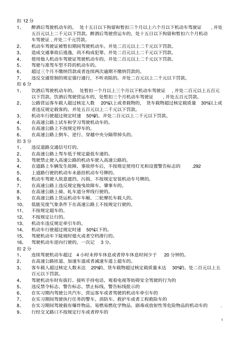
1扣12分1、醉酒后驾驶机动车的。处十五日以下拘留和暂扣三个月以上六个月以下机动车驾驶证,并处五百元以上二千元以下罚款。醉酒后驾驶营运车的,处十五日以下拘留和暂扣六个月机动车驾驶证,并处二千元罚款。2、机动车驾驶证被暂扣期间驾驶机动车。并处二百元以上二千元以下罚款。3、造成交通事故后逃逸,尚不构成犯罪。并处二百元以上二千元以下罚款。4、使用他人机动车驾驶证驾驶机动车的。并处二百元以上二千元以下罚款。5、驾驶与准驾车型不符的机动车的。6、超过三个月不缴纳罚款或者连续两次逾期不缴纳罚款的。7、违反交通管制的规定强行通行,不听劝阻的。并处二百元以上二千元以下罚款。扣6分1、饮酒后驾驶机动车的。处暂扣一个月以上三个月以下机动车驾驶证,并处二百元以上五百元以下罚款。饮酒后驾驶营运车的,处暂扣三个月机动车驾驶证,并处五百元罚款。2、公路营运客车载人超过核定人数20%以上或者载物的,货车载物超过核定载质量30%以上或者违反规定载客的。并处五百元以上二千元以下罚款。3、机动车行驶超过规定时速50%的。并处二百元以上二千元以下罚款。4、在高速公路上试车和学习驾驶机动车的。5、在高速公路上不按规定停车的。6、在高速公路上倒车、逆行、穿越中央分隔带掉头的。扣3分1、违反道路交通信号灯的。2、在高速公路上驾车低于规定最低车速的。3、驾驶禁止驶入高速公路的机动车驶入高速公路的。4、在道路上车辆发生故障、事故停车后,不按规定使用灯光和设置警告标志的.2925、上道路行驶的机动车未悬挂机动车号牌的。6、机动车驾驶人故意遮挡、污损、不按规定安装机动车号牌的。7、在高速公路上违反规定拖曳故障车、肇事车的。8、在高速公路上骑、轧车道分界线行驶的。9、在高速公路上货运机动车车厢、二轮摩托车载人的。10、低能见度气象条件下在高速公路上不按规定行驶的。11、不按规定超车的。12、不按规定让行的。13、机动车违反规定牵引车的。14、机动车行驶超过规定时速50%以下的。15、驾驶机动车下陡坡时熄火或者空档滑行的。16、驾驶机动车逆向行驶的,一次记3分。扣2分1、连续驾驶机动车超过4小时未停车休息或者停车休息时间少于20分钟的。2、在高速公路匝道、加速车道或者减速车道上超车的。3、客车载人超过核定人数未达20%的、货车载物超过核定载质量未达30%的。处二百元以上五百元以下罚款。4、驾驶机动车时有拔打、接听手持电话、观看电视等妨碍安全驾驶的行为的5、违反禁令标志、警告标志、禁止标线、警告标线批示的6、在实习期内驾驶公共汽车、营运客车或者驾驶的机动车牵引车的7、在实习期间驾驶执行任务的警车、消防车、救护车或者工程救险车的8、在实习期间驾驶载有爆炸物品、易燃易燃化学物品、剧毒或放射性等危险物品的机动车的.9、行经交叉路口不按规定行车或者停车的210、在没有划分中心线和机动车道与非机动车道的道路上不按规定行驶的。11、在同车道行驶中,不按规定与前车保持必要的安全距离的。12、行经人行横道,不按规定减速、停车、避让行人的。13、不按规定牵引故障机动车的。14、驾驶和乘坐二轮摩托车,不戴头盔的。扣1分1、不按规定使用灯光的;2、机动车行驶时,机动车驾驶人、乘坐人员未按规定系安全带的;3、不按规定会车的;4、不按规定倒车的;5、驾驶机动车没有关好车门、车厢的;6、其他违反机动车载物规定的;7、上道路行驶的机动车未放置保险标志,未随车携带驾驶证、行驶证的。有下列情形之一的,可以暂扣机动车驾驶证:1、饮酒、醉酒后驾驶机动车的;2、机动车驾驶人将机动车交由未取得机动车驾驶证或者机动车驾驶证被吊销、暂扣的人驾驶的;3、机动车行驶超过规定时速50%以上的;4、驾驶拼装或者已达到报废标准的机动车的;5、发生重大交通事故,构成犯罪的;6、在一个记分周期内累计记分达到12分的。选择:1、机动车在狭窄路段会车有困难时,应如何行驶:有让路条件的一方让对方先行。2、对违反道路交通安全法律、法规关于机动车停放、临时停车规定的,机动车驾驶人不在现场或者虽在现场但拒绝立即驶离,妨碍其他车辆、行人通行的,处:二十元以上二百元以下罚款。3、机动车夜间超车时应:变换远近光灯。4...

1、当您付费下载文档后,您只拥有了使用权限,并不意味着购买了版权,文档只能用于自身使用,不得用于其他商业用途(如 [转卖]进行直接盈利或[编辑后售卖]进行间接盈利)。
2、本站所有内容均由合作方或网友上传,本站不对文档的完整性、权威性及其观点立场正确性做任何保证或承诺!文档内容仅供研究参考,付费前请自行鉴别。
3、如文档内容存在违规,或者侵犯商业秘密、侵犯著作权等,请点击“违规举报”。

碎片内容

驾驶员理论考试的扣分及考试题目

您可能关注的文档

确认删除?
VIP
微信客服
  • 扫码咨询
会员Q群
  • 会员专属群点击这里加入QQ群
客服邮箱
回到顶部