电脑桌面
添加小米粒文库到电脑桌面
安装后可以在桌面快捷访问

高考化学大一轮总复习 第十章《水溶液中的离子平衡--弱电解质的电离平衡》同步训练VIP免费

高考化学大一轮总复习 第十章《水溶液中的离子平衡--弱电解质的电离平衡》同步训练_第1页
1/5
高考化学大一轮总复习 第十章《水溶液中的离子平衡--弱电解质的电离平衡》同步训练_第2页
2/5
高考化学大一轮总复习 第十章《水溶液中的离子平衡--弱电解质的电离平衡》同步训练_第3页
3/5
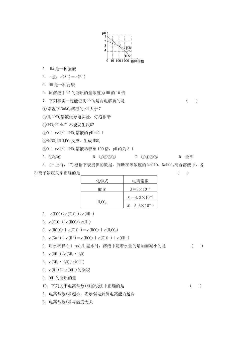
第十章水溶液中的离子平衡弱电解质的电离平衡一、选择题(本题包括12个小题,每小题5分,共60分)1.在25℃时,用蒸馏水稀释1mol/L的醋酸溶液至0.01mol/L,随溶液的稀释,下列各项中始终保持增大趋势的是()A.B.C.D.2.下列关于强弱电解质的叙述错误的是()A.弱电解质在溶液中部分电离,存在电离平衡B.在溶液中导电能力强的电解质是强电解质,导电能力弱的电解质是弱电解质C.同一弱电解质的溶液,当温度、浓度不同时,其导电能力也不相同D.纯净的强电解质在液态时,有的导电,有的不导电3.下列各电离方程式中,书写正确的是()A.CH3COOHH++CH3COO-B.KHSO4K++H++SOC.Al(OH)3===Al3++3OH-D.NaH2PO4Na++H2PO4.(·天津理综,9)醋酸溶液中存在电离平衡CH3COOHH++CH3COO-,下列叙述不正确的是()A.醋酸溶液中离子浓度的关系满足:c(H+)=c(OH-)+c(CH3COO-)B.0.10mol/L的CH3COOH溶液中加水稀释,溶液中c(OH-)减小C.CH3COOH溶液中加少量的CH3COONa固体,平衡逆向移动D.常温下pH=2的CH3COOH溶液与pH=12的NaOH溶液等体积混合后,溶液的pH<75.下列说法中,正确的是()A.0.1mol/L的醋酸溶液加水稀释,c(H+)、c(OH-)同比例减小B.体积相同、pH相同的NH4Cl溶液、盐酸,完全溶解少量且等同的锌粉,前者用时少C.将nmolH2(g)、nmolI2(g)和2nmolH2(g)、2nmolI2(g)分别充入两个恒温恒容的容器中,平衡时H2的转化率前者小于后者D.室温下,某溶液中由水电离出的H+浓度为10-amol/L,a<7时,溶液的pH一定为14-a6.HA和HB两种酸的溶液分别加水稀释时,pH变化的简图如图所示,下列叙述中不正确的是()A.HA是一种强酸B.x点,c(A-)=c(B-)C.HB是一种弱酸D.原溶液中HA的物质的量浓度为HB的10倍7.下列事实一定能证明HNO2是弱电解质的是()①常温下NaNO2溶液的pH大于7②用HNO2溶液做导电实验,灯泡很暗③HNO2和NaCl不能发生反应④0.1mol/LHNO2溶液的pH=2.1⑤NaNO2和H3PO4反应,生成HNO2⑥0.1mol/LHNO2溶液稀释至100倍,pH约为3.1A.①④⑥B.①②③④C.①④⑤⑥D.全部8.(·上海,17)根据下表提供的数据,判断在等浓度的NaClO、NaHCO3混合溶液中,各种离子浓度关系正确的是()化学式电离常数HClOK=3×10-8H2CO3K1=4.3×10-7K2=5.6×10-11A.c(HCO)>c(ClO-)>c(OH-)B.c(ClO-)>c(HCO)>c(H+)C.c(HClO)+c(ClO-)=c(HCO)+c(H2CO3)D.c(Na+)+c(H+)=c(HCO)+c(ClO-)+c(OH-)9.用水稀释0.1mol/L氨水时,溶液中随着水量的增加而减小的是()A.c(OH-)/c(NH3·H2O)B.c(NH3·H2O)/c(OH-)C.c(H+)和c(OH-)的乘积D.OH-的物质的量10.下列关于电离常数(K)的说法中正确的是()A.电离常数(K)越小,表示弱电解质电离能力越弱B.电离常数(K)与温度无关C.不同浓度的同一弱电解质,其电离常数(K)不同D.多元弱酸各步电离常数相互关系为:K1

1、当您付费下载文档后,您只拥有了使用权限,并不意味着购买了版权,文档只能用于自身使用,不得用于其他商业用途(如 [转卖]进行直接盈利或[编辑后售卖]进行间接盈利)。
2、本站所有内容均由合作方或网友上传,本站不对文档的完整性、权威性及其观点立场正确性做任何保证或承诺!文档内容仅供研究参考,付费前请自行鉴别。
3、如文档内容存在违规,或者侵犯商业秘密、侵犯著作权等,请点击“违规举报”。

碎片内容

高考化学大一轮总复习 第十章《水溶液中的离子平衡--弱电解质的电离平衡》同步训练

您可能关注的文档

确认删除?
微信客服
  • 扫码咨询
会员Q群
  • 会员专属群点击这里加入QQ群