电脑桌面
添加小米粒文库到电脑桌面
安装后可以在桌面快捷访问

继续教育加分项目VIP免费

继续教育加分项目_第1页
1/4
继续教育加分项目_第2页
2/4
继续教育加分项目_第3页
3/4
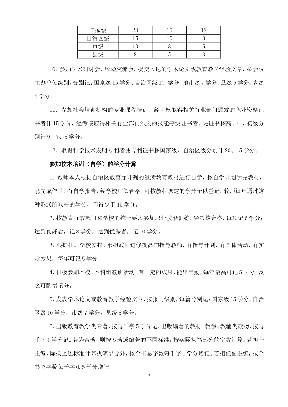
第六条中等职业学校教师继续教育活动的学分计算标准:参加集中培训的学分计算1.参加教育部、自治区教育厅组织的出国进修、国家级培训、自治区级培训、市本级培训,经考核(考试)合格者,分别记25分、20分、15分、10分。2.参加教师培训中心、各中职师资培养培训基地或有关教育培训机构举办的继续教育的脱产培训,学完规定的课程,经考核(考试)合格者,其学分按开出课程的学时计,每4学时计1学分。3.参加教师进修院校、教师培训中心、教科所(教研室)、电教馆(站)举办或组织的继续教育业余辅导、专题讲座,听课者,按实际听课时间以学时计算,3学时计1学分;担任主讲者,根据主办单位的级别按实际讲课时数乘以3(自治区级以上)、或2.5(地市级)。听课者以听课笔记为依据,主讲者以主办单位的聘书为依据。4.参加教师培训中心、教科所(教研室)、电教馆(站)举办或组织的公开课、示范课、辅导报告,主讲者参照第2款记学分,听课者按4学时记1学分。5.参加提高学历层次或第二学历的自学考试,每及格一门记10学分(其中自学记6分集中培训记4分)。6.参加研究生课程进修结业者或网络远程培训,每年记45学分(其中自学记30分,集中培训记15分)。7.参加校长岗位培训、提高培训获结业者,每期记45学分(其中自学记30分,集中培训记15分)。8.参加课题研究,主研人员根据课题立项单位的级别,每学年分别记学分,国家级15学分、自治区级10学分、地市级7学分,县级5学分,协研人员按主研人员学分的三分之一计算学分。9.经任职学校同意,参加职业教育教学方面的竞赛(如职业技能大赛、优质课竞赛)获奖者或所辅导学生获奖的,按主办单位的级别,分别记学分:级别一等二等三等1国家级201512自治区级15108市级1085县级85310.参加学术研讨会、经验交流会,提交入选的学术论文或教育教学经验文章,按会议主办单位级别,分别记:国家级15学分、自治区级10学分、地市级7学分、县级5学分、乡级4学分。11.参加社会培训机构的专业课程培训,经考核取得相关行业部门颁发的职业资格证书者计15学分,经考核取得相关行业部门颁发的技能等级证书者,凭证书按高、中、初级分别计9、7、5学分。12.取得科学技术发明专利者凭专利证书按国家级、自治区级分别计20、15学分。参加校本培训(自学)的学分计算1.教师本人根据自治区教育厅开列的继续教育教材进行自学,按自学计划学完教材,能完成作业,有自学报告,经学校审阅合格,可按教材规定的学分予以登记。教师每年通过这种形式所取得的学分,不得少于15学分。2.按教育行政部门和学校的统一要求参加职业技能训练,经考核合格,每项记6学分;达到良好者,记8学分,达到优秀者,记10学分。3.根据任职学校安排,承担教师进修提高的指导教师,有指导计划,有具体活动,有实际效果,每年可记5学分。4.积极参加本校、本科组教研活动,有一定的成果,能出满勤,每年最高可记5学分,反之可酌情记分。5.发表学术论文或教育教学经验文章,按报刊级别,每篇分别记:国家级15学分,自治区级10学分,市级7学分,县级5学分。6.出版教育教学类专著,按每千字5学分记。出版编著的教材、教参、教辅类读物,按每千字1学分记。若为合著,则按专著或编著的不同标准,按实际执笔部分的字数计算。若担任主编,除按上述标准计算执笔部分外,按全书总字数每千字1学分增记。若担任副主编,按全书总字数每千字0.5学分增记。27.承担新专业、新课程教学任务者凭学校证明和过程资料计10学分。8.教师指导新教师及青年教师,每学年凭聘书及过程资料,为导师及对象分别计8、6学分;指导教师参加职业技能大赛或优质课竞赛获奖,凭辅导奖证书或有关证明材料按选手获奖相同折算办法计继续教育学分。教师企业实践的学分计算:1.进行行业调研、考察或社会调查者,凭学校证明和调研报告,计3学分。2.到企业顶岗实践锻炼者,凭过程资料和企业合格鉴定证明,每月计20学分。3.带学生到企业实习者,凭过程资料和企业证明,每月计20学分。4.参加学校实训实习基地建设与运转工作者,凭学校证明,按贡献大小分别计6、4学分。5.参加与企业的联合科研项目攻关或产学研项目研究者...

1、当您付费下载文档后,您只拥有了使用权限,并不意味着购买了版权,文档只能用于自身使用,不得用于其他商业用途(如 [转卖]进行直接盈利或[编辑后售卖]进行间接盈利)。
2、本站所有内容均由合作方或网友上传,本站不对文档的完整性、权威性及其观点立场正确性做任何保证或承诺!文档内容仅供研究参考,付费前请自行鉴别。
3、如文档内容存在违规,或者侵犯商业秘密、侵犯著作权等,请点击“违规举报”。

碎片内容

继续教育加分项目

您可能关注的文档

确认删除?
VIP
微信客服
  • 扫码咨询
会员Q群
  • 会员专属群点击这里加入QQ群
客服邮箱
回到顶部