电脑桌面
添加小米粒文库到电脑桌面
安装后可以在桌面快捷访问

物业创优方案VIP免费

物业创优方案_第1页
1/4
物业创优方案_第2页
2/4
物业创优方案_第3页
3/4
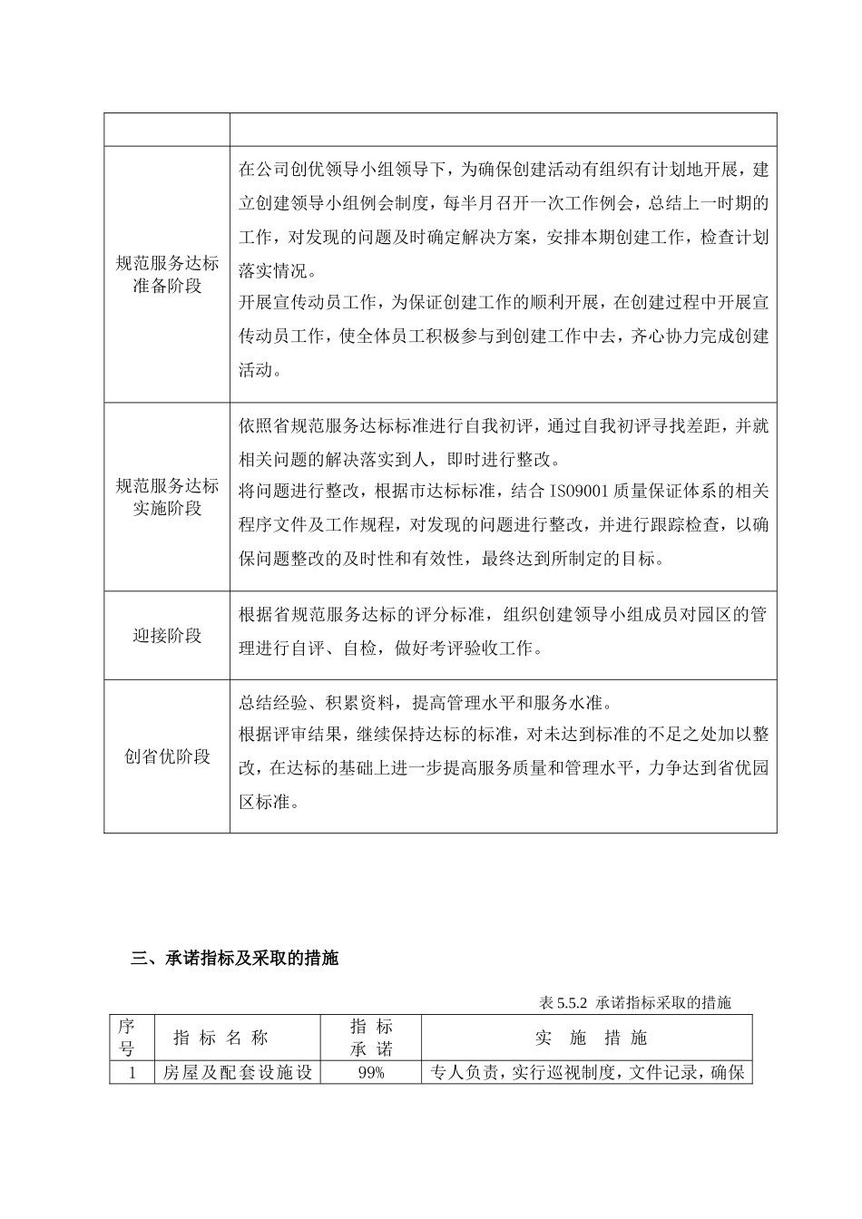
创优规划和具体实施方案及承诺指标采取的措施一、创优目标1、项目交付2年内物业服务达到大连市物业管理优秀小区标准;2、项目交付3年内物业服务达到辽宁省物业管理优秀小区标准;3、项目交付4年内物业服务达到全国物业管理优秀小区标准;二、创优规划和具体实施方案(一)、创优规划1、加强创建省优活动的领导,在公司创优达标领导小组的统一指挥下,有重点、有步骤地开展各项创优工作。2、要完善创优领导小组例会制度,做到会前有准备,会上出主意,会后抓落实。3、要加强员工的教育,增强创优意识,将创优活动与日常服务结合起来。4、要根据园区具体实际,继续健全相关的规章制度,做到有章可循,违章必究,提高管理服务质量。5、发挥园区财务的作用,规范园区的财务管理。6、要引入先进的管理设备和管理手段,使用物业管理软件,使用管理智能化规范化。7、要积极开展文化活动,因地制宜,因时制宜,活跃园区的文化气氛。8、要与业主多联系,在法规和合同规定的范围内,进一步明确双方的权利,互相支持,互相配合。9、要与街道、社区多沟通,以便得到更多的支持和指导。(二)、创优领导小组及工作小组“创优”工作是一项系统性、长期性工作,良好的组织机构是实现“创优示范住宅小区”的先决条件。为使“创优”工作的顺利进行,更好地达到《辽宁省物业管理优秀住宅小区》之规定标准,物业管理项目部拟定成立“创优”领导小组,其成员及职责安排如下:组长:黄胜副组长:李祥帅工作职责:带领“创优”工作全面计划、组织、协调;带领“创优”小组组员开展“迎检”前的自检自查整改工作;带领“创优”小组组员对小区迎检设施设备的整改和“创优”资料的完善。组员:纪雪、李娴、于瑞、那巨朋、肖大为、刘海霞、滕悦、张晓南。工作职责:各组员根据现有岗位积极配合组长、副组长开张“创优”工作台,努力完成计划内容。领导小组下设三个小组,主要工作台人员及工作任务如下:(A)资料组:成员主要为纪雪、李娴、滕悦、张晓南,主要负责归档资料的收集、分类整理。(B)设备组:由于瑞、赵岩、田滨等人组人,主要负责房屋本体、机械设备、公用设施、供配电线路及用电设施和管理、维护、保养及运行记录的整改。(C)环境组:由那巨朋、肖大为等组成,主要负责小区消防设施的日常检查、机动车辆的停放管理;以及小区垃圾清运、消毒灭蚊、环境洁净、空气噪音达标及小区的维护等工作。(三)、创优工作进程表表5.5.1创优工作进程表各阶段工作内容规范服务达标准备阶段在公司创优领导小组领导下,为确保创建活动有组织有计划地开展,建立创建领导小组例会制度,每半月召开一次工作例会,总结上一时期的工作,对发现的问题及时确定解决方案,安排本期创建工作,检查计划落实情况。开展宣传动员工作,为保证创建工作的顺利开展,在创建过程中开展宣传动员工作,使全体员工积极参与到创建工作中去,齐心协力完成创建活动。规范服务达标实施阶段依照省规范服务达标标准进行自我初评,通过自我初评寻找差距,并就相关问题的解决落实到人,即时进行整改。将问题进行整改,根据市达标标准,结合ISO9001质量保证体系的相关程序文件及工作规程,对发现的问题进行整改,并进行跟踪检查,以确保问题整改的及时性和有效性,最终达到所制定的目标。迎接阶段根据省规范服务达标的评分标准,组织创建领导小组成员对园区的管理进行自评、自检,做好考评验收工作。创省优阶段总结经验、积累资料,提高管理水平和服务水准。根据评审结果,继续保持达标的标准,对未达到标准的不足之处加以整改,在达标的基础上进一步提高服务质量和管理水平,力争达到省优园区标准。三、承诺指标及采取的措施表5.5.2承诺指标采取的措施序号指标名称指标承诺实施措施1房屋及配套设施设99%专人负责,实行巡视制度,文件记录,确保备完好率房屋外观整洁完好,公共设施无损坏。2业主维修服务,零修、急修及时率100%急修15分钟到现场,小修小补在2小时内完成,中修24小时内完成,大修1天内有答复。并做好回访记录。3维修的返修率不高于1%逐项检查,保证质量,实行回访制度,确保维修质量合格。4绿化存活率100%专人养护,定时巡查...

1、当您付费下载文档后,您只拥有了使用权限,并不意味着购买了版权,文档只能用于自身使用,不得用于其他商业用途(如 [转卖]进行直接盈利或[编辑后售卖]进行间接盈利)。
2、本站所有内容均由合作方或网友上传,本站不对文档的完整性、权威性及其观点立场正确性做任何保证或承诺!文档内容仅供研究参考,付费前请自行鉴别。
3、如文档内容存在违规,或者侵犯商业秘密、侵犯著作权等,请点击“违规举报”。

碎片内容

物业创优方案

您可能关注的文档

确认删除?
VIP
微信客服
  • 扫码咨询
会员Q群
  • 会员专属群点击这里加入QQ群
客服邮箱
回到顶部