电脑桌面
添加小米粒文库到电脑桌面
安装后可以在桌面快捷访问

第五单元集体备课 (2)VIP专享VIP免费

第五单元集体备课 (2)_第1页
1/6
第五单元集体备课 (2)_第2页
2/6
第五单元集体备课 (2)_第3页
3/6
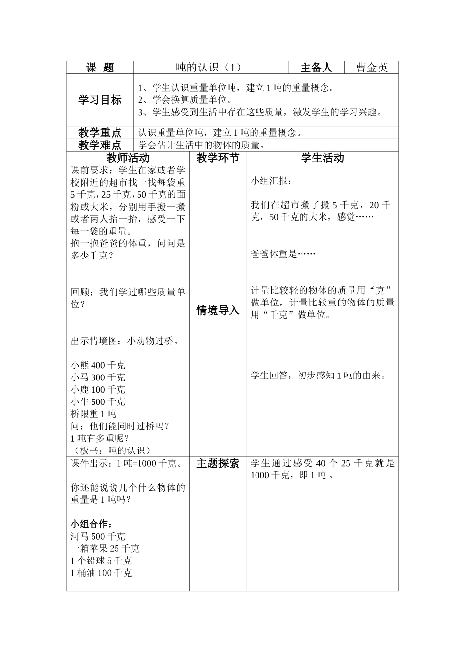
课题吨的认识(1)主备人曹金英学习目标1、学生认识重量单位吨,建立1吨的重量概念。2、学会换算质量单位。3、学生感受到生活中存在这些质量,激发学生的学习兴趣。教学重点认识重量单位吨,建立1吨的重量概念。教学难点学会估计生活中的物体的质量。教师活动教学环节学生活动课前要求:学生在家或者学校附近的超市找一找每袋重5千克,25千克,50千克的面粉或大米,分别用手搬一搬或者两人抬一抬,感受一下每一袋的重量。抱一抱爸爸的体重,问问是多少千克?回顾:我们学过哪些质量单位?出示情境图:小动物过桥。小熊400千克小马300千克小鹿100千克小牛500千克桥限重1吨问:他们能同时过桥吗?1吨有多重呢?(板书:吨的认识)情境导入小组汇报:我们在超市搬了搬5千克,20千克,50千克的大米,感觉……爸爸体重是……计量比较轻的物体的质量用“克”做单位,计量比较重的物体的质量用“千克”做单位。学生回答,初步感知1吨的由来。课件出示:1吨=1000千克。你还能说说几个什么物体的重量是1吨吗?小组合作:河马500千克一箱苹果25千克1个铅球5千克1桶油100千克主题探索学生通过感受40个25千克就是1000千克,即1吨。1、说说()个()是一吨。2、说说你计算得快的方法是什么.3、你还能说出不同的()个()是1吨。我们规定,1000千克=1吨,也可以说1吨=1000千克你在生活中哪些地方见过用吨作单位的情况?(出示课件教材第31面例7图)计量较重或大宗物品的质量,通常用吨作单位。也可以用字母t来表示。说说日常生活中什么情况下用吨作单位。你知道4吨是多少千克吗?说说你的想法。3000千克是几吨呢?学生合作,小组汇报。总结方法:1000千克=1吨。学生利用课前要求的抱一抱已知物体的重量来估计多少个这样的物体的重量是1吨。学生举出生活中用吨做单位的物体。体验吨的换算。1、说说下面几个这样的物体是1吨。2、填上合适的单位。3、这个物体要多少个才重1吨?巩固实践学生仔细读题,完成练习。体会1吨=1000千克,并且估测几吨之间的换算。学生灵活运用质量单位表示物体的重量。火眼金睛(见课件)拓展应用学生阅读贝贝日记,指出错误,并进行更正。小组合作点:河马500千克一箱苹果25千克1个铅球5千克1桶油100千克小组合作:1、说说()个()是一吨。2、说说你计算得快的方法是什么.3、你还能说出不同的()个()是1吨。板书设计:吨的认识1吨=1000千克1t=1000kg教学后记:课题吨的认识(2)主备人曹金英学习目标1、学生感受到生活中存在这些质量,激发学生的学习兴趣。2、通过实践操作、观察比较、猜测推算等活动,培养学生的估算能力。3、培养学生的探究意识,提高学生解决简单实际问题的能力。教学重点培养学生的探究意识,提高学生解决简单实际问题的能力教学难点培养学生的探究意识,提高学生解决简单实际问题的能力教师活动教学环节学生活动口答下列问题:8吨=()千克2吨-900千克=()千克6吨-1吨=()千克3000千克=()吨上节课我们学习了质量单位“吨”,知道了1吨=1000千克,你能用所学的知识解决实际生活中的问题吗?板书:吨的认识2情境导入学生口答请看下面的情境图,说说你知道了什么?(课件出示教材第33面例9)你有什么好办法能解决这类问题呢?小组合作讨论交流:1、先独立思考2、组内交流3、组长组织记录4、汇报教师点评:检验一下,这两种方案都是正确的吗?说说你是怎么检验的。主题探索有一堆煤重8吨,有两种不同的载重的车,一种载重是2吨,一种载重是3吨,如果每次每辆车都装满,问怎样安排能恰好运完8吨煤?小组合作教材第33页做一做巩固实践学生仔细读题,完成练习电梯的载重是1吨,现在有13位乘客,体重和为1200千克,他们能同时乘坐电梯吗?拓展应用独立思考尝试解决集体订正小组合作点:1、教材第33面例91.独立思考2.小组交流自己的看法3.小组汇报板书设计:吨的认识1吨=1000千克教学后记:课题第三单元练习课主备人曹金英学习目标1、对所学的长度、质量单位进行分类整理,使学生对此部分知识达到系统掌握。2、加强数学与学生生活的实际联系,培养学生的实践能力。教学重点通过分类整理,系统掌握长度、质量计量单位的换算关系教学难点通过分类整...

1、当您付费下载文档后,您只拥有了使用权限,并不意味着购买了版权,文档只能用于自身使用,不得用于其他商业用途(如 [转卖]进行直接盈利或[编辑后售卖]进行间接盈利)。
2、本站所有内容均由合作方或网友上传,本站不对文档的完整性、权威性及其观点立场正确性做任何保证或承诺!文档内容仅供研究参考,付费前请自行鉴别。
3、如文档内容存在违规,或者侵犯商业秘密、侵犯著作权等,请点击“违规举报”。

碎片内容

第五单元集体备课 (2)

您可能关注的文档

确认删除?
VIP
微信客服
  • 扫码咨询
会员Q群
  • 会员专属群点击这里加入QQ群
客服邮箱
回到顶部