电脑桌面
添加小米粒文库到电脑桌面
安装后可以在桌面快捷访问

物流公司运输合作协议书范本VIP免费

物流公司运输合作协议书范本_第1页
1/2
物流公司运输合作协议书范本_第2页
2/2
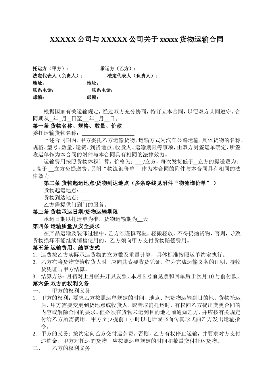
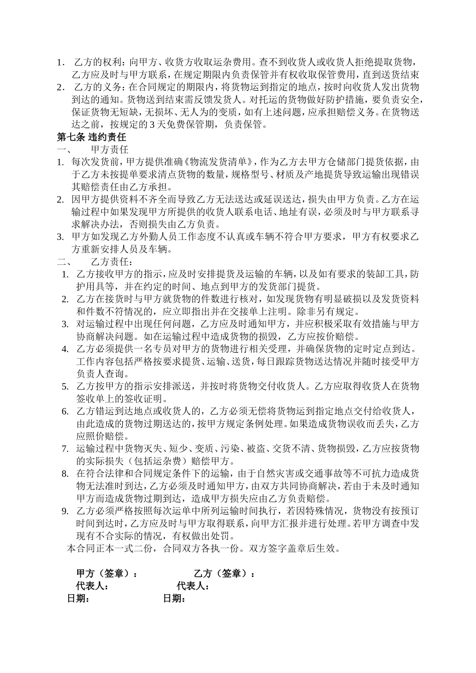
XXXXX公司与XXXXX公司关于xxxxx货物运输合同托运方(甲方):承运方(乙方):法定代表人(负责人):法定代表人(负责人):地址:地址:联系电话:联系电话:邮编:邮编:根据国家有关运输规定,经过双方充分协商,特订立本合同,以便双方共同遵守。合同期从年月日至年月日。第一条货物名称、规格、数量、价款委托运输货物名称:上述合同期内,甲方委托乙方运输货物,运输方式为汽车公路运输,具体货物的名称、规格、型号、数量、运费、到货地点、收货人、运输期限等事项,由双方另签运单确定,所签收运单作为本合同的附件与本合同具有相同的法律效力。运输费用按照货物体积计算,价格为:/立方,每次发货低于立方的提送费为:。高于立方免提送费。另附“物流询价单”作为本合同的附件与本合同具有相同的法律效力。第二条货物起运地点/货物到达地点(多条路线见附件“物流询价单”)货物起运地点:货物到达地点:乙方需提供门到门的服务。第三条货物承运日期/货物运输期限承运日期以托运单为准,货物运输期为天。第四条运输质量及安全要求在产品运输及装卸过程中,乙方须谨慎驾驶,轻搬轻放,不得扔抛货物,否则,导致货物损坏不能继续销售使用的,乙方须向甲方支付货物赔偿费用。第五条运输费用、结算方式1.运费按乙方实际承运货物的立方数及重量计算,具体标准按照运单约定执行。2.乙方在将货物交给收货人时,应向其索要收货凭证,作为完成运输义务的证明,持收货凭证与甲方结算。3.结算方法:月初对上月帐并开具发票,本月5号前见票和回单后于次月10号前付款。第六条双方的权利义务一、甲方的权利义务1.甲方的权利:要求乙方按照运单规定的时间、地点、把货物运输到目的地。货物托运后,甲方需要变更到货地点或收货人,或者取消托运时,有权向乙方提出变更合同的内容或解除合同的要求。但必须在货物未运到目的地之前通知乙方,并应按有关规定付给乙方所需费用。甲方至少提前1小时以电话或书面传真形式向乙方发出运输指令。2.甲方的义务:按约定向乙方交付运杂费。否则,乙方有权停止运输,并要求对方支付违约金。甲方对托运的货物,应按照运单规定的时间和数量交付托运货物。二、乙方的权利义务1.乙方的权利:向甲方、收货方收取运杂费用。查不到收货人或收货人拒绝提取货物,乙方应及时与甲方联系,在规定期限内负责保管并有权收取保管费用,直到送货结束2.乙方的义务:在合同规定的期限内,将货物运到指定的地点,按时向收货人发出货物到达的通知。货物送到结束需反馈发货人。对托运的货物做好防护措施,要负责安全,保证货物无短缺,无损坏、无人为的变质,如有上述问题,应承担赔偿义务。在货物送达之前,按规定的3天免费保管期,负责保管。第七条违约责任一、甲方责任1.每次发货前,甲方提供准确《物流发货清单》,作为乙方去甲方仓储部门提货依据,由于乙方未按提单要求清点货物的数量,规格型号、材质及产地提货导致运输出现错误其赔偿责任由乙方承担。2.因甲方提供资料不齐全而导致乙方无法送达或延误送达,损失由甲方负责。乙方在运输过程中如果发现甲方所提供的收货人联系电话、地址有误,必须及时与甲方联系寻求解决办法,否则损失由乙方负责。3.甲方如发现乙方外勤人员工作态度不认真或车辆不符合甲方要求,甲方有权要求乙方重新安排人员及车辆。二、乙方责任:1.乙方接收甲方的指示,应及时安排提货及运输的车辆,以及如有要求的装缷工具,防护用具等,并在约定的时间、地点到甲方的发货部门提货。2.乙方在接货时与甲方就货物的件数进行核对,如发现货物有明显破损以及发货资料和件数不符情况的,应立即指出并在交接单上注明。除非另有规定。3.对运输过程中出现任何问题,乙方应及时通知甲方,并应积极采取有效措施与甲方协商解决问题。如在运输过程中造成货物的损毁,乙方应按价赔偿。4.乙方必须提供一名专员对甲方的货物进行相关受理,并确保货物的定时定点到达。工作内容包括严格按要求提货、运输、送货,每日跟踪货物送达情况并随时接受甲方负责人查询。5.乙方按甲方的指示安排派送,并按时将货物交付收货人。乙方应取得收货人在货物签收单上的签收证明。6...

1、当您付费下载文档后,您只拥有了使用权限,并不意味着购买了版权,文档只能用于自身使用,不得用于其他商业用途(如 [转卖]进行直接盈利或[编辑后售卖]进行间接盈利)。
2、本站所有内容均由合作方或网友上传,本站不对文档的完整性、权威性及其观点立场正确性做任何保证或承诺!文档内容仅供研究参考,付费前请自行鉴别。
3、如文档内容存在违规,或者侵犯商业秘密、侵犯著作权等,请点击“违规举报”。

碎片内容

物流公司运输合作协议书范本

确认删除?
VIP
微信客服
  • 扫码咨询
会员Q群
  • 会员专属群点击这里加入QQ群
客服邮箱
回到顶部