电脑桌面
添加小米粒文库到电脑桌面
安装后可以在桌面快捷访问

家具购销合同范本VIP免费

家具购销合同范本_第1页
1/3
家具购销合同范本_第2页
2/3
家具购销合同范本_第3页
3/3
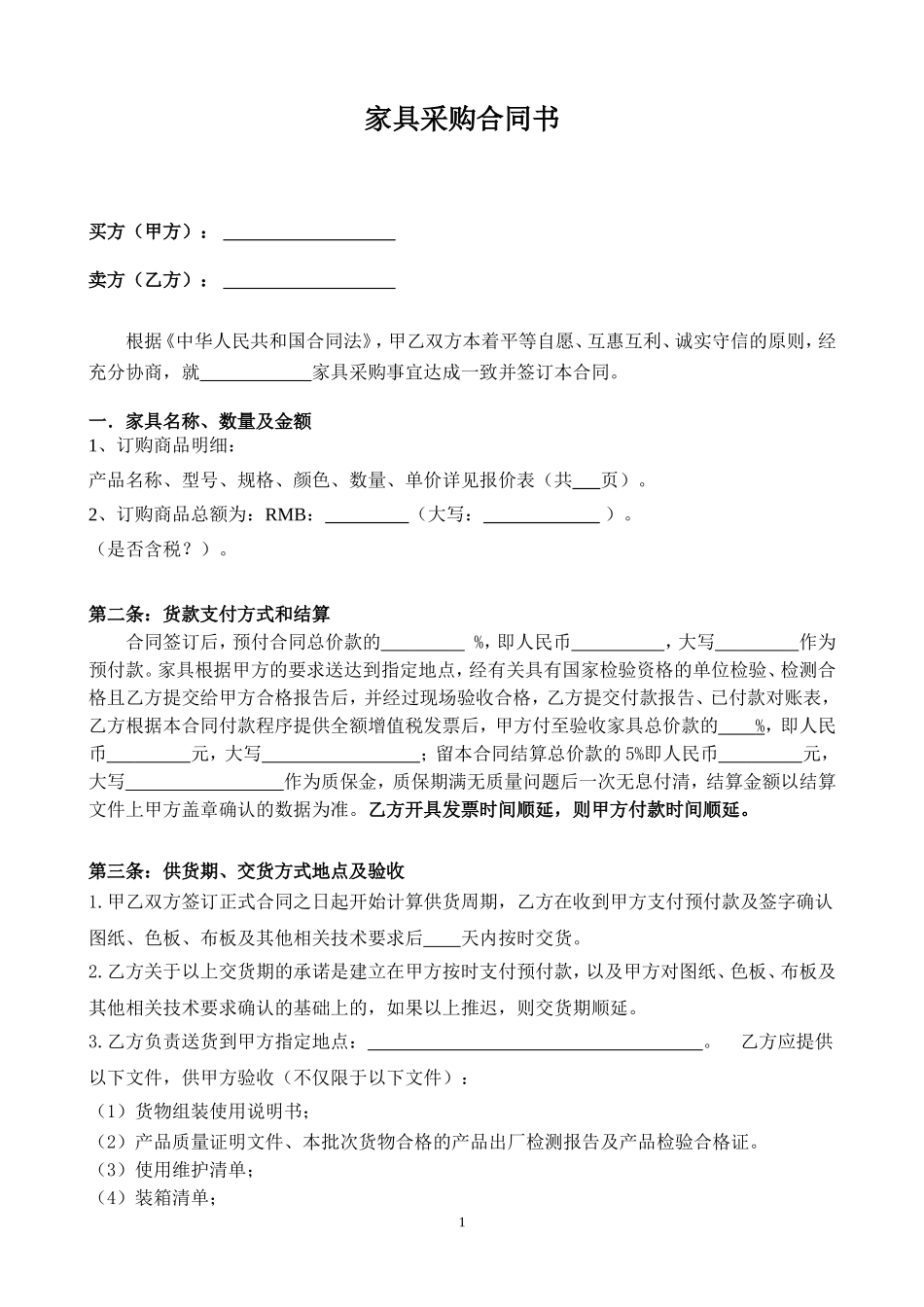
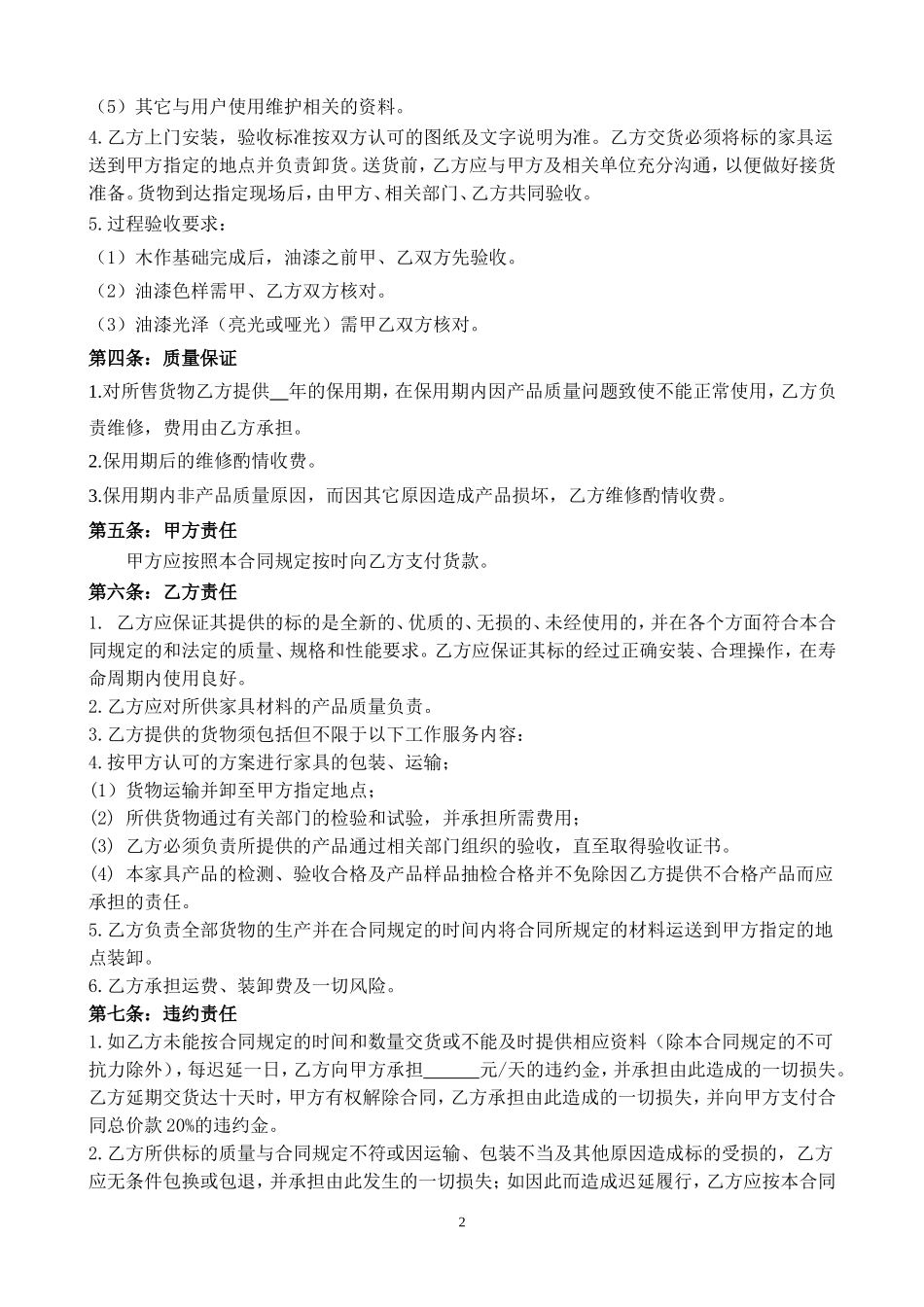
家具采购合同书买方(甲方):卖方(乙方):根据《中华人民共和国合同法》,甲乙双方本着平等自愿、互惠互利、诚实守信的原则,经充分协商,就家具采购事宜达成一致并签订本合同。一.家具名称、数量及金额1、订购商品明细:产品名称、型号、规格、颜色、数量、单价详见报价表(共页)。2、订购商品总额为:RMB:(大写:)。(是否含税?)。第二条:货款支付方式和结算合同签订后,预付合同总价款的%,即人民币,大写作为预付款。家具根据甲方的要求送达到指定地点,经有关具有国家检验资格的单位检验、检测合格且乙方提交给甲方合格报告后,并经过现场验收合格,乙方提交付款报告、已付款对账表,乙方根据本合同付款程序提供全额增值税发票后,甲方付至验收家具总价款的%,即人民币元,大写;留本合同结算总价款的5%即人民币元,大写作为质保金,质保期满无质量问题后一次无息付清,结算金额以结算文件上甲方盖章确认的数据为准。乙方开具发票时间顺延,则甲方付款时间顺延。第三条:供货期、交货方式地点及验收1.甲乙双方签订正式合同之日起开始计算供货周期,乙方在收到甲方支付预付款及签字确认图纸、色板、布板及其他相关技术要求后天内按时交货。2.乙方关于以上交货期的承诺是建立在甲方按时支付预付款,以及甲方对图纸、色板、布板及其他相关技术要求确认的基础上的,如果以上推迟,则交货期顺延。3.乙方负责送货到甲方指定地点:。乙方应提供以下文件,供甲方验收(不仅限于以下文件):(1)货物组装使用说明书;(2)产品质量证明文件、本批次货物合格的产品出厂检测报告及产品检验合格证。(3)使用维护清单;(4)装箱清单;1(5)其它与用户使用维护相关的资料。4.乙方上门安装,验收标准按双方认可的图纸及文字说明为准。乙方交货必须将标的家具运送到甲方指定的地点并负责卸货。送货前,乙方应与甲方及相关单位充分沟通,以便做好接货准备。货物到达指定现场后,由甲方、相关部门、乙方共同验收。5.过程验收要求:(1)木作基础完成后,油漆之前甲、乙双方先验收。(2)油漆色样需甲、乙方双方核对。(3)油漆光泽(亮光或哑光)需甲乙双方核对。第四条:质量保证1.对所售货物乙方提供年的保用期,在保用期内因产品质量问题致使不能正常使用,乙方负责维修,费用由乙方承担。2.保用期后的维修酌情收费。3.保用期内非产品质量原因,而因其它原因造成产品损坏,乙方维修酌情收费。第五条:甲方责任甲方应按照本合同规定按时向乙方支付货款。第六条:乙方责任1.乙方应保证其提供的标的是全新的、优质的、无损的、未经使用的,并在各个方面符合本合同规定的和法定的质量、规格和性能要求。乙方应保证其标的经过正确安装、合理操作,在寿命周期内使用良好。2.乙方应对所供家具材料的产品质量负责。3.乙方提供的货物须包括但不限于以下工作服务内容:4.按甲方认可的方案进行家具的包装、运输;(1)货物运输并卸至甲方指定地点;(2)所供货物通过有关部门的检验和试验,并承担所需费用;(3)乙方必须负责所提供的产品通过相关部门组织的验收,直至取得验收证书。(4)本家具产品的检测、验收合格及产品样品抽检合格并不免除因乙方提供不合格产品而应承担的责任。5.乙方负责全部货物的生产并在合同规定的时间内将合同所规定的材料运送到甲方指定的地点装卸。6.乙方承担运费、装卸费及一切风险。第七条:违约责任1.如乙方未能按合同规定的时间和数量交货或不能及时提供相应资料(除本合同规定的不可抗力除外),每迟延一日,乙方向甲方承担元/天的违约金,并承担由此造成的一切损失。乙方延期交货达十天时,甲方有权解除合同,乙方承担由此造成的一切损失,并向甲方支付合同总价款20%的违约金。2.乙方所供标的质量与合同规定不符或因运输、包装不当及其他原因造成标的受损的,乙方应无条件包换或包退,并承担由此发生的一切损失;如因此而造成迟延履行,乙方应按本合同2延迟规定承担违约责任。甲方亦有权直接选择拒收并解除合同,乙方向甲方支付合同总价款20%的违约金,并承担由此发生的一切费用及损失。3.当甲方或乙方因不可抗力影响而不能履行合同所规定的责任时,受影响方...

1、当您付费下载文档后,您只拥有了使用权限,并不意味着购买了版权,文档只能用于自身使用,不得用于其他商业用途(如 [转卖]进行直接盈利或[编辑后售卖]进行间接盈利)。
2、本站所有内容均由合作方或网友上传,本站不对文档的完整性、权威性及其观点立场正确性做任何保证或承诺!文档内容仅供研究参考,付费前请自行鉴别。
3、如文档内容存在违规,或者侵犯商业秘密、侵犯著作权等,请点击“违规举报”。

碎片内容

家具购销合同范本

确认删除?
VIP
微信客服
  • 扫码咨询
会员Q群
  • 会员专属群点击这里加入QQ群
客服邮箱
回到顶部