电脑桌面
添加小米粒文库到电脑桌面
安装后可以在桌面快捷访问

电器企业组织架构及部门职责说明VIP免费

电器企业组织架构及部门职责说明_第1页
1/5
电器企业组织架构及部门职责说明_第2页
2/5
电器企业组织架构及部门职责说明_第3页
3/5
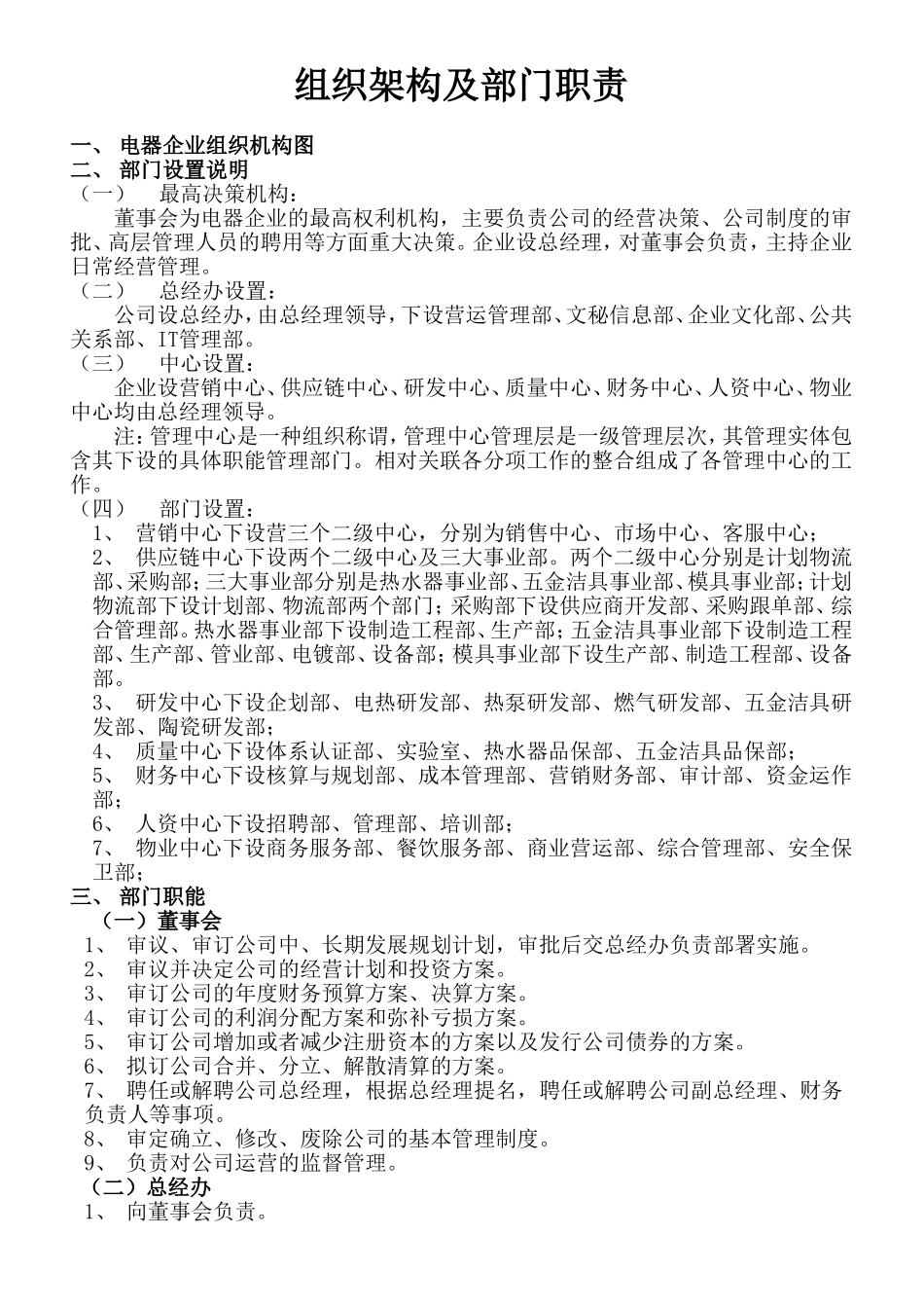
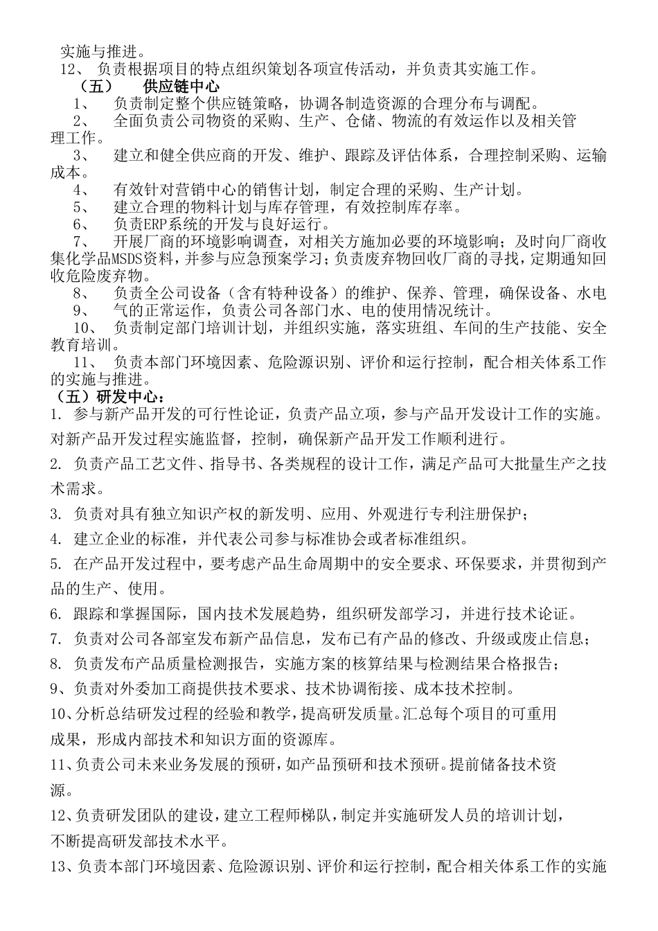
组织架构及部门职责一、电器企业组织机构图二、部门设置说明(一)最高决策机构:董事会为电器企业的最高权利机构,主要负责公司的经营决策、公司制度的审批、高层管理人员的聘用等方面重大决策。企业设总经理,对董事会负责,主持企业日常经营管理。(二)总经办设置:公司设总经办,由总经理领导,下设营运管理部、文秘信息部、企业文化部、公共关系部、IT管理部。(三)中心设置:企业设营销中心、供应链中心、研发中心、质量中心、财务中心、人资中心、物业中心均由总经理领导。注:管理中心是一种组织称谓,管理中心管理层是一级管理层次,其管理实体包含其下设的具体职能管理部门。相对关联各分项工作的整合组成了各管理中心的工作。(四)部门设置:1、营销中心下设营三个二级中心,分别为销售中心、市场中心、客服中心;2、供应链中心下设两个二级中心及三大事业部。两个二级中心分别是计划物流部、采购部;三大事业部分别是热水器事业部、五金洁具事业部、模具事业部;计划物流部下设计划部、物流部两个部门;采购部下设供应商开发部、采购跟单部、综合管理部。热水器事业部下设制造工程部、生产部;五金洁具事业部下设制造工程部、生产部、管业部、电镀部、设备部;模具事业部下设生产部、制造工程部、设备部。3、研发中心下设企划部、电热研发部、热泵研发部、燃气研发部、五金洁具研发部、陶瓷研发部;4、质量中心下设体系认证部、实验室、热水器品保部、五金洁具品保部;5、财务中心下设核算与规划部、成本管理部、营销财务部、审计部、资金运作部;6、人资中心下设招聘部、管理部、培训部;7、物业中心下设商务服务部、餐饮服务部、商业营运部、综合管理部、安全保卫部;三、部门职能(一)董事会1、审议、审订公司中、长期发展规划计划,审批后交总经办负责部署实施。2、审议并决定公司的经营计划和投资方案。3、审订公司的年度财务预算方案、决算方案。4、审订公司的利润分配方案和弥补亏损方案。5、审订公司增加或者减少注册资本的方案以及发行公司债券的方案。6、拟订公司合并、分立、解散清算的方案。7、聘任或解聘公司总经理,根据总经理提名,聘任或解聘公司副总经理、财务负责人等事项。8、审定确立、修改、废除公司的基本管理制度。9、负责对公司运营的监督管理。(二)总经办1、向董事会负责。2、组织拟定公司中、长期发展规划计划报董事会审议,经董事会审批后负责部署实施。3、组织组织企业发展战略规划的拟订、年度经营计划、总结的编制等工作。4、组织审议公司日常经营管理过程中的重大事项并报董事会审批后负责部署实施。5、督促、检查各部门贯彻落实公司决策、决议、公司经营计划和董事长、总经理决定情况。6、对各部门经营计划完成情况进行考核,并报总经理审批。7、汇集公司内部信息并进行综合分析,提取重要信息供各级管理人员参考。8、收集相关环境法律法规并贯彻落实党和国家各项方针政策、法律、法规;9、负责收集整理各部门工作动态信息,协助总经理开展业务工作;10、协调内外部各种的关系,建立良好的疏通渠道,促进公司与社会各界包括同行业企业的广泛合作和友好往来,树立良好的企业形象;11、组织做好公司会务工作(高层领导会议、周例会等,拟定会议议程,做好会议记录、起草会议纪要)和文体活动;12、做好公司的廉政建设和纪检监察工作;13、编制、完善、执行、督导公司各项行政制度,收集、整理、发布公司各项规章制度和归档工作;14、全面负责公司法律事务;15、完成各项接待、检查任务。16、负责公司公文、资料和宣传报道工作,沟通内外联系、保证上情下达、下情上报;编制企业文化建设,计划、编辑企业内部刊物;17、负责公司党建工作,组织党员活动,发展优秀员工加入党组织,做好非公党建管理工作。18、负有对组织进行评估,并保持企业持续改进的责任19、负责本部门环境因素、危险源识别、评价和运行控制,配合相关体系工作的实施与推进。(三)营销中心1、向总经理负责。2、根据公司发展战略和业务策略,制定公司的销售战略计划、年度经营计划、业务发展计划并组织实施,发挥市场营销工作对公司战略的支持作用。3、根据销售计...

1、当您付费下载文档后,您只拥有了使用权限,并不意味着购买了版权,文档只能用于自身使用,不得用于其他商业用途(如 [转卖]进行直接盈利或[编辑后售卖]进行间接盈利)。
2、本站所有内容均由合作方或网友上传,本站不对文档的完整性、权威性及其观点立场正确性做任何保证或承诺!文档内容仅供研究参考,付费前请自行鉴别。
3、如文档内容存在违规,或者侵犯商业秘密、侵犯著作权等,请点击“违规举报”。

碎片内容

电器企业组织架构及部门职责说明

金钥匙书屋+ 关注
实名认证
内容提供者

热爱教育事业,爱好互联网行业

确认删除?
VIP
微信客服
  • 扫码咨询
会员Q群
  • 会员专属群点击这里加入QQ群
客服邮箱
回到顶部