电脑桌面
添加小米粒文库到电脑桌面
安装后可以在桌面快捷访问

高中化学 阶段测试3(专题3 有机化合物的获得与应用)苏教版必修2-苏教版高一必修2化学试题VIP免费

高中化学 阶段测试3(专题3 有机化合物的获得与应用)苏教版必修2-苏教版高一必修2化学试题_第1页
1/10
高中化学 阶段测试3(专题3 有机化合物的获得与应用)苏教版必修2-苏教版高一必修2化学试题_第2页
2/10
高中化学 阶段测试3(专题3 有机化合物的获得与应用)苏教版必修2-苏教版高一必修2化学试题_第3页
3/10
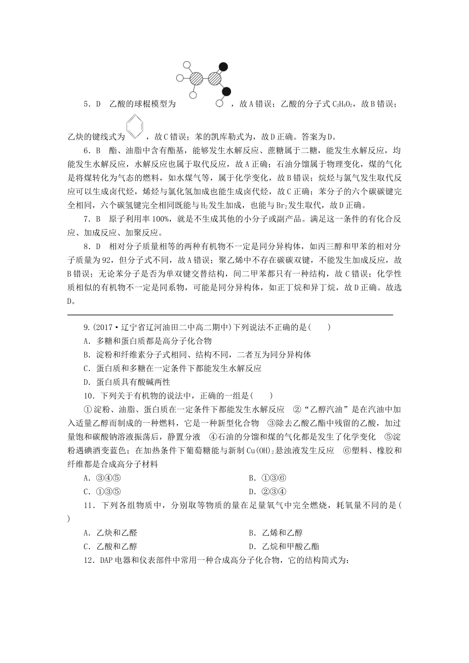
阶段测试三(专题3有机化合物的获得与应用)时间:90分钟满分:100分第Ⅰ卷(选择题,共48分)一、选择题(本题包括16小题,每小题3分,共48分,每小题只有一个选项符合题意)1.下列物质中,属于纯净物的是()A.福尔马林B.汽油C.煤D.六水合氯化镁(MgCl2·6H2O)2.(2017·山东省师大附中高二期中)下列叙述错误的是()A.乙烯和苯都使溴水褪色,褪色的原因相同B.纤维素、油脂、蛋白质都能水解,但水解产物不同C.煤油可由石油分馏获得,可用作燃料和保存少量金属钠D.乙醇、乙酸、乙酸乙酯都能发生取代反应3.(2017·黑龙江省哈尔滨市六中高二期中)下列有机反应的类型归属正确的是()①乙酸、乙醇制乙酸乙酯②由苯制环己烷③乙烯使酸性高锰酸钾溶液褪色④由乙烯制备聚乙烯⑤由苯制硝基苯⑥由乙烯制备溴乙烷A.①⑤属于取代反应B.②④属于聚合反应C.②③⑥属于加成反应D.③④⑤属于氧化反应4.(2017·全国卷Ⅱ)下列由实验得出的结论正确的是()实验结论A将乙烯通入溴的四氯化碳溶液,溶液最终变为无色透明生成的1,2二溴乙烷无色、可溶于四氯化碳B乙醇和水都可与金属钠反应产生可燃性气体乙醇分子中的氢与水分子中的氢具有相同的活性C用乙酸浸泡水壶中的水垢,可将其清除乙酸的酸性小于碳酸的酸性D甲烷与氯气在光照下反应后的混合气体能使湿润的石蕊试纸变红生成的氯甲烷具有酸性5.(2017·辽宁省沈阳铁路实验中学高二期中)有关化学用语正确的是()A.乙酸的比例模型B.乙酸的分子式CH3COOHC.乙炔的键线式D.苯的凯库勒式6.(2017·河北省衡水中学高二期中)下列关于有机物的结构、性质和用途的叙述错误的是()A.酯、油脂、蔗糖均能发生水解反应,这些水解反应也属于取代反应B.石油分馏和煤的气化均为物理变化C.烷烃的取代反应和烯烃的加成反应均能生成卤代烃D.苯分子的六个碳碳键完全相同,六个碳氢键完成相同,能发生加成反应和取代反应7.“绿色、高效”概括了2005年诺贝尔化学奖成就的特点。换位合成法在化学工业中每天都在应用,主要用于研制新型药物和合成先进的塑料材料。在“绿色化学工艺”中,理想状态是反应物中的原子全部转化为欲制得的产物,即原子利用率为100%。①置换反应、②化合反应、③分解反应、④取代反应、⑤加成反应、⑥消去反应、⑦加聚反应、⑧缩聚反应等反应类型中,能体现这一原子最经济原则的是()A.①②⑤B.②⑤⑦C.只有⑦⑧D.只有⑦8.(2017·四川省树德中学高一月考)下列说法正确的是()A.相对分子质量相等的两种有机物必定是同分异构体B.乙烯、聚乙烯的结构简式相同,均可发生加成反应C.经测定,间二甲苯只有一种结构可证明苯分子中单双键交替结构D.化学性质相似的有机物不一定是同系物答案与解析1.D福尔马林是甲醛溶液。2.A乙烯使溴水褪色,是由于乙烯与溴发生加成反应,苯使溴水褪色,是由于苯萃取了溴水中的溴,二者原理不同,选项A错误;纤维素的水解产物为葡萄糖,油脂的水解产物为高级脂肪酸和甘油,蛋白质的水解产物为氨基酸,选项B正确;石油分馏可以得到汽油、煤油、柴油、重油等,煤油的密度比钠小,可以用于保存少量金属钠,选项C正确;乙醇和乙酸的酯化反应属于取代反应,乙酸乙酯的水解反应也属于取代反应,选项D正确。答案选A。3.A①酯化反应属于取代反应,②由苯制环己烷发生苯与氢气的加成反应,③乙烯使酸性高锰酸钾溶液褪色,发生氧化反应,④由乙烯制备聚乙烯,发生碳碳双键的加聚反应,⑤由苯制硝基苯,发生苯中的H被硝基取代的反应,⑥由乙烯制备溴乙烷,发生碳碳双键与HBr的加成反应;由上述分析可知,①⑤属于取代反应,故A正确;只有④属于聚合反应,故B错误;只有②⑥属于加成反应,故C错误;只有③为氧化反应,故D错误。故选A。4.A乙烯与溴发生加成反应生成的1,2二溴乙烷是一种无色、可溶于CCl4的有机物,A项正确;乙醇和水均能与Na反应生成H2,但Na与水反应更剧烈,故水分子中氢的活性强于乙醇分子中氢的活性,需要注意的是乙醇分子中只有—OH中的H能与Na反应,乙醇分子中氢的活性不完全相同,B项错误;乙酸能除去水垢,说明酸性:乙酸>碳酸,C项错误;CH4与Cl2发生取代反应生成的CH3Cl不具有酸性,但生成的HCl能...

1、当您付费下载文档后,您只拥有了使用权限,并不意味着购买了版权,文档只能用于自身使用,不得用于其他商业用途(如 [转卖]进行直接盈利或[编辑后售卖]进行间接盈利)。
2、本站所有内容均由合作方或网友上传,本站不对文档的完整性、权威性及其观点立场正确性做任何保证或承诺!文档内容仅供研究参考,付费前请自行鉴别。
3、如文档内容存在违规,或者侵犯商业秘密、侵犯著作权等,请点击“违规举报”。

碎片内容

高中化学 阶段测试3(专题3 有机化合物的获得与应用)苏教版必修2-苏教版高一必修2化学试题

您可能关注的文档

确认删除?
VIP
微信客服
  • 扫码咨询
会员Q群
  • 会员专属群点击这里加入QQ群
客服邮箱
回到顶部