电脑桌面
添加小米粒文库到电脑桌面
安装后可以在桌面快捷访问

(江苏专版)高考历史一轮复习 课时检测(二)君主专制政体的演进与强化及专制时代晚期的政治形态(含解析)人民版-人民版高三全册历史试题VIP免费

(江苏专版)高考历史一轮复习 课时检测(二)君主专制政体的演进与强化及专制时代晚期的政治形态(含解析)人民版-人民版高三全册历史试题_第1页
1/7
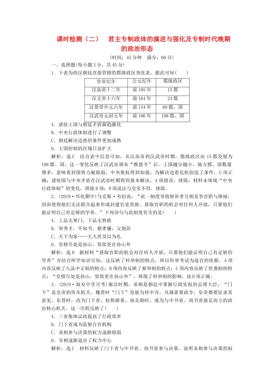
(江苏专版)高考历史一轮复习 课时检测(二)君主专制政体的演进与强化及专制时代晚期的政治形态(含解析)人民版-人民版高三全册历史试题_第2页
2/7
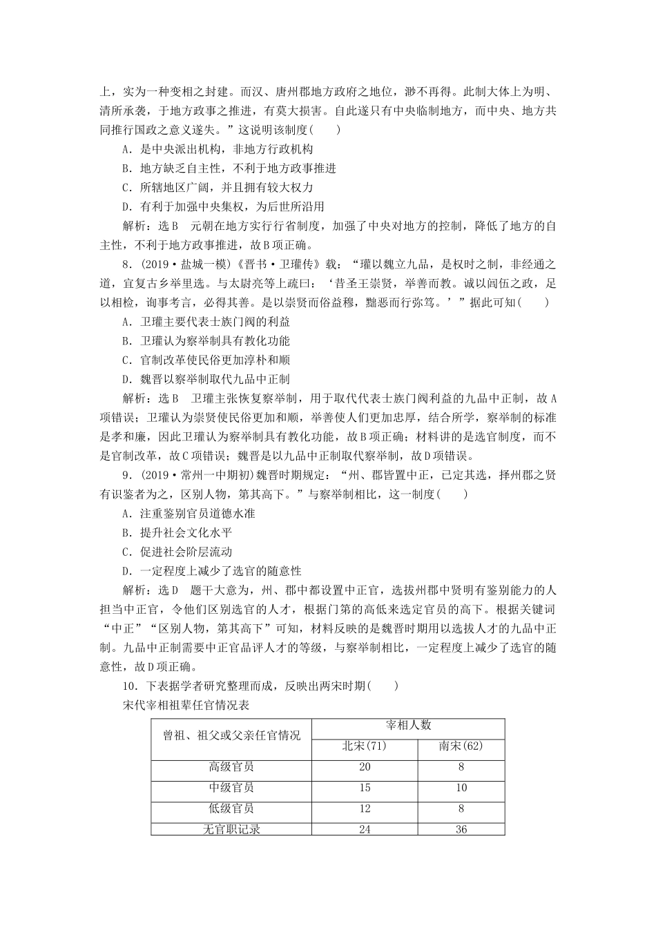
(江苏专版)高考历史一轮复习 课时检测(二)君主专制政体的演进与强化及专制时代晚期的政治形态(含解析)人民版-人民版高三全册历史试题_第3页
3/7
课时检测(二)君主专制政体的演进与强化及专制时代晚期的政治形态(时间:45分钟满分:60分)一、选择题(每小题3分,共45分)1.下表为西汉朝廷直接管辖的郡级政区变化表。据此可知()皇帝纪年公元纪年郡级政区汉高帝十二年前195年15郡汉文帝十六年前164年24郡汉景帝中元六年前144年68郡、国汉武帝元封五年前106年108郡、国A.诸侯王国与朝廷矛盾渐趋激化B.中央行政体制进行了调整C.朝廷解决边患的条件更加成熟D.王国控制的区域日益扩大解析:选C结合表中信息可知,从汉高帝到汉武帝时期,郡级政区由15郡发展为108郡、国,这一变化反映了汉武帝颁布“推恩令”后,王国越分越小,地方郡、国数量增多,意味着封国势力被削弱,中央集权得到加强,为解决边患危机创造了条件,C项正确;诸侯国与中央矛盾在汉武帝时期得到基本解决,A项错误,排除;材料未体现“中央行政体制”的变化,排除B项;D项说法与史实不符,排除。2.(2019·兴化期中)马克斯·韦伯说:“此一制度导致候补者互相竞争官职与俸禄,因而使得他们无法联合起来形成封建官吏贵族。获取官职的机会对任何人开放,只要他们能证明自己有足够的学养。”下列诗句与此制度有关的是()A.上品无寒门,下品无势族B.举秀才,不知书。察孝廉,父别居C.天下为家……大人世及以为礼D.皇榜尽处是孙山,贤郎更在孙山外解析:选D据材料“获取官职的机会对任何人开放,只要他们能证明自己有足够的学养”并结合所学知识可知,这反映了科举制的特点,即以科举考试为选官的依据。A项内容反映了九品中正制的特点;B项内容反映了察举制的特点;C项内容反映了世袭制的特点;“皇榜尽处是孙山,贤郎更在孙山外”,体现了科举制的影响,故D项正确。3.(2019·海安中学月考)秦汉时期,丞相是朝廷中掌握行政实权的总理大臣,“门下”是皇帝的侍从机关。魏晋时“门下”发展为侍中寺,凡属重要政令,皇帝都要征求其意见,东晋时,改为门下省,权势渐重,南北朝时,成为与中书省、尚书省鼎足而立的政治核心机关。这一历程反映了()A.三省集体议政提高了行政效率B.门下省成为监察百官机构C.丞相参与决策的权力逐渐削弱D.宰相逐渐退出了权力中心解析:选C材料反映了门下省与中书省、尚书省参与决策,说明丞相参与决策的权力逐渐削弱,故C项正确;材料未涉及提高行政效率的问题,故A项错误;门下省不是监察百官机构,故B项错误;材料无法体现宰相逐渐退出了权力中心,故D项错误。4.下表为不同史籍关于唐武德元年同一事件的历史叙述。据此能够被认定的历史事实是()记述出处“秦王(李世民)与薛举大战于泾州,我师败绩。”《旧唐书·高祖本纪》“薛举寇泾州,太宗(李世民)率众讨之,不利而旋。”《旧唐书·太宗本纪》“秦王世民为西讨元帅……刘文静(唐朝将领)及薛举战于泾州,败绩。”《新唐书·高祖本纪》“薛举寇泾州,太宗为西讨元帅,进位雍州牧。七月,太宗有疾,诸将为举所败。”《新唐书·太宗本纪》A.皇帝李世民与薛举战于泾州B.刘文静是战役中唐军的主帅C.唐军与薛举在泾州作战失败D.李世民患病导致了战役失败解析:选C解答本题的关键在于概括史料对唐军与薛举作战记载的共性——唐军“败绩”,C项正确。材料中对李世民有两种称呼:“秦王”“太宗”,因此不能断定李世民是否在成为皇帝后与薛举战于泾州,A项不准确,排除;四则材料中仅有一则提到刘文静,并且其身份是将领而不是主帅,B项不准确,排除;四则材料中只有一则指出作战失败是由于唐太宗生病,但这一记载在其他三则材料中并未体现,排除D项。5.唐初三省制下,中书省的具体工作为批答奏章和起草诏书、是决策出令的第一道程序。门下省对诏令的审议封驳,成为决策出令的又一道重要程序。门下省审复的诏令,经皇帝“画可”、加盖皇帝印玺后,再下达尚书省执行。材料反映的三省运行机制()A.有利于官僚政治的建立B.强化了尚书省的决策权C.削弱了至高无上的皇权D.推动了中央决策合理化解析:选D秦朝推行郡县制,标志官僚政治代替贵族政治,排除A项;尚书省掌执行,排除B项;三省分工协作,但必须“加盖皇帝印玺”,说明皇权依然至上,排除C项;三省分工协作,推动了中央决策合理...

1、当您付费下载文档后,您只拥有了使用权限,并不意味着购买了版权,文档只能用于自身使用,不得用于其他商业用途(如 [转卖]进行直接盈利或[编辑后售卖]进行间接盈利)。
2、本站所有内容均由合作方或网友上传,本站不对文档的完整性、权威性及其观点立场正确性做任何保证或承诺!文档内容仅供研究参考,付费前请自行鉴别。
3、如文档内容存在违规,或者侵犯商业秘密、侵犯著作权等,请点击“违规举报”。

碎片内容

(江苏专版)高考历史一轮复习 课时检测(二)君主专制政体的演进与强化及专制时代晚期的政治形态(含解析)人民版-人民版高三全册历史试题

确认删除?
VIP
微信客服
  • 扫码咨询
会员Q群
  • 会员专属群点击这里加入QQ群
客服邮箱
回到顶部