电脑桌面
添加小米粒文库到电脑桌面
安装后可以在桌面快捷访问

学校机构设置一览表VIP专享VIP免费

学校机构设置一览表_第1页
1/6
学校机构设置一览表_第2页
2/6
学校机构设置一览表_第3页
3/6
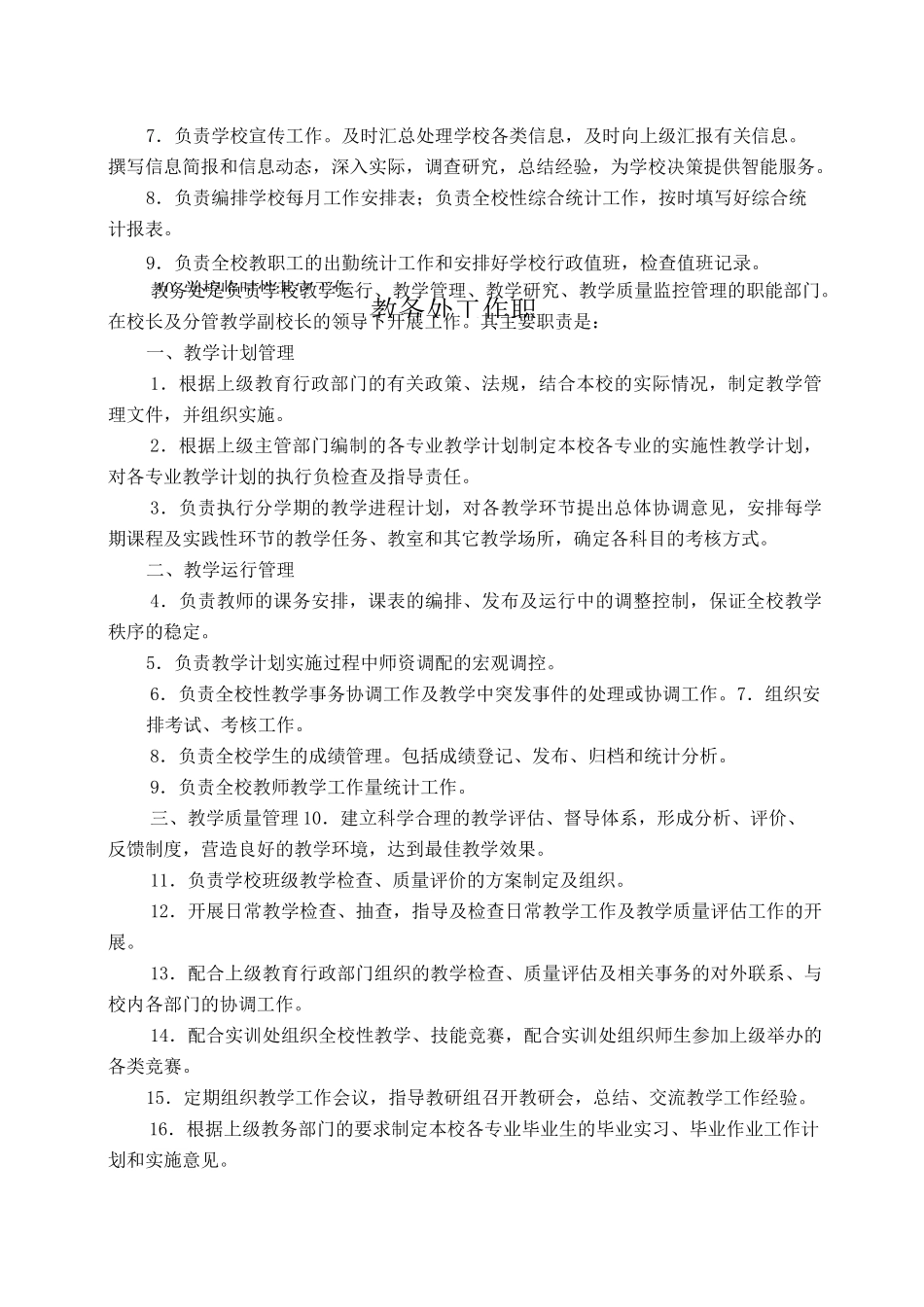
学校机构设置一览表序号部门人员联系方式工作职责1校长室李晓宗主持学校全面工作2支部室游桂平学校文化建设、团队建设3办公室刘言文件、文档管理,部门组织协调,会议管理,接待、宣传、月历、周工作安排、人事工作4德育处谢宏英教育、安全、学生管理、班主任5教务处-++-1T、黄武教学管理、教研、教师工作6招就处何劲松招生就业工作7后勤处黎青财产、财务、寝室、食堂、卫生绿化8信息部吴军现代教育技术信息维护与管理办公室工作职责1.根据校长及校长办公会议讨论意见,负责起草、印发学校工作计划、总结、规划、决议、报告和学校规章制度。起草学校各类上报、下发的文件,向全校发布通告、通知。2.组织安排全校性行政事务。做好重大活动的组织、协调和贯彻落实工作。做好会前通知、会议记录和会议文件资料整理和会议决议执行情况的检查监督。完成校长室交办的其它行政工作。3.协助校长做好学校机构设置和人事具体工作(包括根据校长意见进行人员招聘人事考察、年度考核、职称评聘等)。4.负责学校公文的处理收发、登记、送阅、催办、立卷、归档工作,同时负责上级网站有关邮件的收发工作。5.负责学校档案室管理,指导各科室做好档案工作;做好学校大事记和重要历史资料的保管工作;加强保密工作。6.负责来人来信来访的接待工作。做好对外联络工作,加强同本市各机关、社区和兄弟学校的联系,沟通信息,为校领导提供有效资料。10.学校临时性其它工作。教务处工作职7.负责学校宣传工作。及时汇总处理学校各类信息,及时向上级汇报有关信息。撰写信息简报和信息动态,深入实际,调查研究,总结经验,为学校决策提供智能服务。8.负责编排学校每月工作安排表;负责全校性综合统计工作,按时填写好综合统计报表。9.负责全校教职工的出勤统计工作和安排好学校行政值班,检查值班记录。教务处是负责学校教学运行、教学管理、教学研究、教学质量监控管理的职能部门。在校长及分管教学副校长的领导下开展工作。其主要职责是:一、教学计划管理1.根据上级教育行政部门的有关政策、法规,结合本校的实际情况,制定教学管理文件,并组织实施。2.根据上级主管部门编制的各专业教学计划制定本校各专业的实施性教学计划,对各专业教学计划的执行负检查及指导责任。3.负责执行分学期的教学进程计划,对各教学环节提出总体协调意见,安排每学期课程及实践性环节的教学任务、教室和其它教学场所,确定各科目的考核方式。二、教学运行管理4.负责教师的课务安排,课表的编排、发布及运行中的调整控制,保证全校教学秩序的稳定。5.负责教学计划实施过程中师资调配的宏观调控。6.负责全校性教学事务协调工作及教学中突发事件的处理或协调工作。7.组织安排考试、考核工作。8.负责全校学生的成绩管理。包括成绩登记、发布、归档和统计分析。9.负责全校教师教学工作量统计工作。三、教学质量管理10.建立科学合理的教学评估、督导体系,形成分析、评价、反馈制度,营造良好的教学环境,达到最佳教学效果。11.负责学校班级教学检查、质量评价的方案制定及组织。12.开展日常教学检查、抽查,指导及检查日常教学工作及教学质量评估工作的开展。13.配合上级教育行政部门组织的教学检查、质量评估及相关事务的对外联系、与校内各部门的协调工作。14.配合实训处组织全校性教学、技能竞赛,配合实训处组织师生参加上级举办的各类竞赛。15.定期组织教学工作会议,指导教研组召开教研会,总结、交流教学工作经验。16.根据上级教务部门的要求制定本校各专业毕业生的毕业实习、毕业作业工作计划和实施意见。四、师资队伍管理17.负责学校师资队伍整体发展规划的编制及实施指导、检查工作。18.建立专业建设负责人制度,形成以专业建设负责人、精品课程建设团队为主体的骨干教师队伍。19.组织教师参加师资培训、学历进修,提高学校双师型教师的比重,提升师资队伍整体水平。五、专业及课程建设管理20.根据学校总体发展规划,负责学校增设专业申报的调研、组织及协调工作。21.组织校级精品课程建设,组织申报上级精品课程。22.根据职业教育的要求,提出推进学校课程改革的意见。六、考试管理2...

1、当您付费下载文档后,您只拥有了使用权限,并不意味着购买了版权,文档只能用于自身使用,不得用于其他商业用途(如 [转卖]进行直接盈利或[编辑后售卖]进行间接盈利)。
2、本站所有内容均由合作方或网友上传,本站不对文档的完整性、权威性及其观点立场正确性做任何保证或承诺!文档内容仅供研究参考,付费前请自行鉴别。
3、如文档内容存在违规,或者侵犯商业秘密、侵犯著作权等,请点击“违规举报”。

碎片内容

学校机构设置一览表

wxg+ 关注
实名认证
内容提供者

该用户很懒,什么也没介绍

确认删除?
VIP
微信客服
  • 扫码咨询
会员Q群
  • 会员专属群点击这里加入QQ群
客服邮箱
回到顶部