电脑桌面
添加小米粒文库到电脑桌面
安装后可以在桌面快捷访问

《网络信息安全》试题C及答案VIP免费

《网络信息安全》试题C及答案_第1页
1/5
《网络信息安全》试题C及答案_第2页
2/5
《网络信息安全》试题C及答案_第3页
3/5
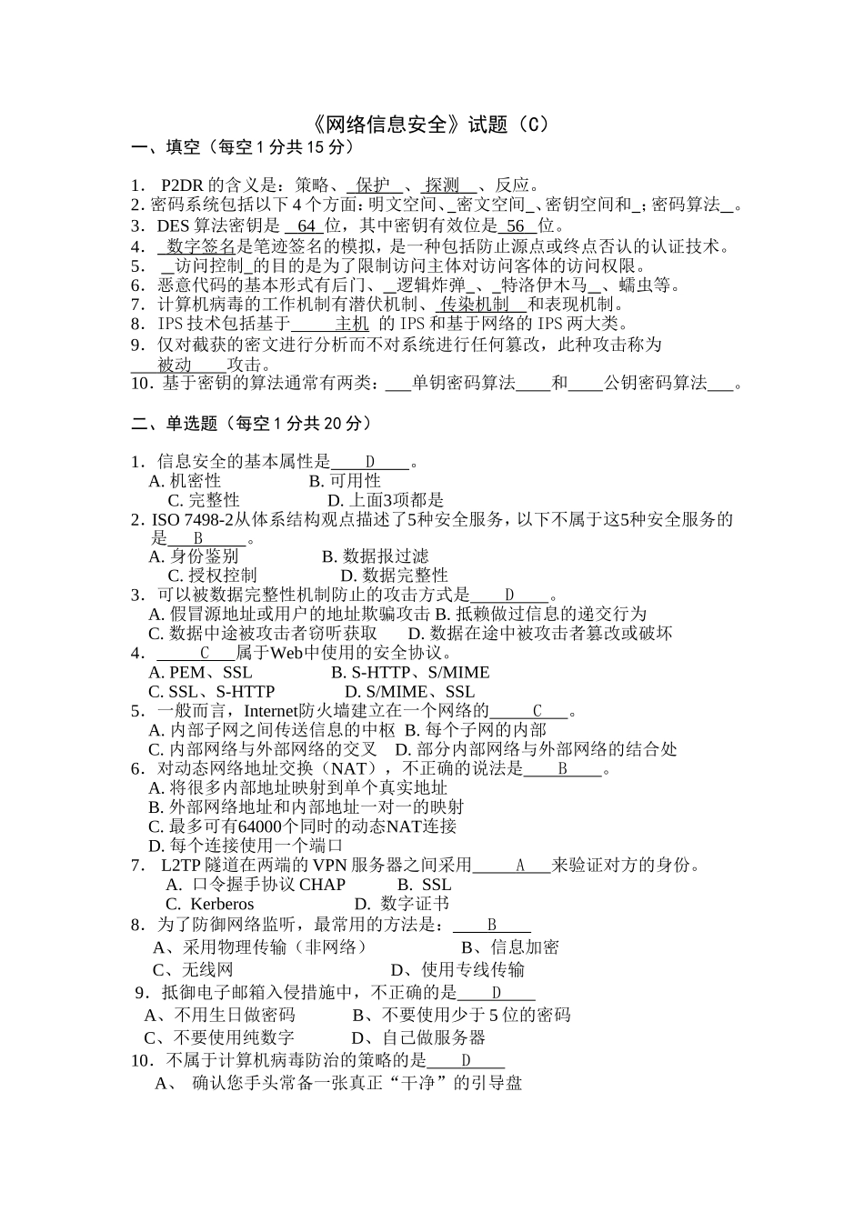
《网络信息安全》试题(C)一、填空(每空1分共15分)1.P2DR的含义是:策略、保护、探测、反应。2.密码系统包括以下4个方面:明文空间、密文空间、密钥空间和;密码算法。3.DES算法密钥是64位,其中密钥有效位是56位。4.数字签名是笔迹签名的模拟,是一种包括防止源点或终点否认的认证技术。5.访问控制的目的是为了限制访问主体对访问客体的访问权限。6.恶意代码的基本形式有后门、逻辑炸弹、特洛伊木马、蠕虫等。7.计算机病毒的工作机制有潜伏机制、传染机制和表现机制。8.IPS技术包括基于主机的IPS和基于网络的IPS两大类。9.仅对截获的密文进行分析而不对系统进行任何篡改,此种攻击称为被动攻击。10.基于密钥的算法通常有两类:单钥密码算法和公钥密码算法。二、单选题(每空1分共20分)1.信息安全的基本属性是D。A.机密性B.可用性C.完整性D.上面3项都是2.ISO7498-2从体系结构观点描述了5种安全服务,以下不属于这5种安全服务的是B。A.身份鉴别B.数据报过滤C.授权控制D.数据完整性3.可以被数据完整性机制防止的攻击方式是D。A.假冒源地址或用户的地址欺骗攻击B.抵赖做过信息的递交行为C.数据中途被攻击者窃听获取D.数据在途中被攻击者篡改或破坏4.C属于Web中使用的安全协议。A.PEM、SSLB.S-HTTP、S/MIMEC.SSL、S-HTTPD.S/MIME、SSL5.一般而言,Internet防火墙建立在一个网络的C。A.内部子网之间传送信息的中枢B.每个子网的内部C.内部网络与外部网络的交叉D.部分内部网络与外部网络的结合处6.对动态网络地址交换(NAT),不正确的说法是B。A.将很多内部地址映射到单个真实地址B.外部网络地址和内部地址一对一的映射C.最多可有64000个同时的动态NAT连接D.每个连接使用一个端口7.L2TP隧道在两端的VPN服务器之间采用A来验证对方的身份。A.口令握手协议CHAPB.SSLC.KerberosD.数字证书8.为了防御网络监听,最常用的方法是:BA、采用物理传输(非网络)B、信息加密C、无线网D、使用专线传输9.抵御电子邮箱入侵措施中,不正确的是DA、不用生日做密码B、不要使用少于5位的密码C、不要使用纯数字D、自己做服务器10.不属于计算机病毒防治的策略的是DA、确认您手头常备一张真正“干净”的引导盘B、及时、可靠升级反病毒产品C、新购置的计算机软件也要进行病毒检测D、整理磁盘11.端口扫描是一种C型网络攻击。A、DoSB、利用C、信息收集D、虚假信息12.用一种病毒体含有的特定字符串对被检测对象进行扫描的病毒检查方法是C。A、比较法B、搜索法C、病毒特征字识别法D、分析法13.在信息传输和处理系统中,除了合法的接收者外,还有“黑客”,他们试图努力从截获的密文中推断出原来的明文,这一过程称为密码攻击B。A.被动攻击B、主动攻击C、密码破译D、密码分析14.保密密钥的分发所采用的机制是C。A、MD5B、三重DESC、KerberosD、RC-515.根据TCSEC安全准则,处理敏感信息所需最低安全级别是A,保护绝密信息的最低级别是B1。A、C2B、C1C、DD、B216.按备份周期对整个系统所有的文件进行备份的方式是A备份。A、完全B、增量C、差别D、按需17.CA中心不具有C功能。A、证书的颁发B、证书的申请C、证书的查询D、证书的归档18.由一台过滤路由器与外部网络相连,再通过一个可提供安全保护的主机(堡垒主机)与内部网络相连,这是B体系的防火墙。A、包过滤防火墙B、主机过滤防火墙C、代理服务器防火墙D、子网过滤防火墙19.B是一种基于远程控制的黑客工具,它通常寄生于用户的计算机系统中,盗窃用户信息,并通过网络发送给黑客。A、文件病毒B、木马C、引导型病毒D、蠕虫20.入侵防护系统的缩写是IPS,C是指计算机紧急响应小组。A、IDSB、IPSC、CERTD、CA三、判断题(15题´1分=15分)1.信息安全具有以下四个方面的特征:保密性、完整性、可用性、可查性。(×)2.VPN的主要特点是通过加密使信息能安全的通过Internet传递。(√)3.L2TP与PPTP相比,加密方式可以采用Ipsec加密机制以增强安全性。(√)4.为了防御网络监听,最常用的方法是采用物理传输。(×)5.漏洞是指任何可以造成破坏系统或信息的弱点。(√)6.公共密钥密码体制在密钥管理上比对称密钥密码体制更为安全...

1、当您付费下载文档后,您只拥有了使用权限,并不意味着购买了版权,文档只能用于自身使用,不得用于其他商业用途(如 [转卖]进行直接盈利或[编辑后售卖]进行间接盈利)。
2、本站所有内容均由合作方或网友上传,本站不对文档的完整性、权威性及其观点立场正确性做任何保证或承诺!文档内容仅供研究参考,付费前请自行鉴别。
3、如文档内容存在违规,或者侵犯商业秘密、侵犯著作权等,请点击“违规举报”。

碎片内容

《网络信息安全》试题C及答案

确认删除?
VIP
微信客服
  • 扫码咨询
会员Q群
  • 会员专属群点击这里加入QQ群
客服邮箱
回到顶部