电脑桌面
添加小米粒文库到电脑桌面
安装后可以在桌面快捷访问

2017年小学财务管理内控制度VIP专享VIP免费

2017年小学财务管理内控制度_第1页
1/3
2017年小学财务管理内控制度_第2页
2/3
2017年小学财务管理内控制度_第3页
3/3
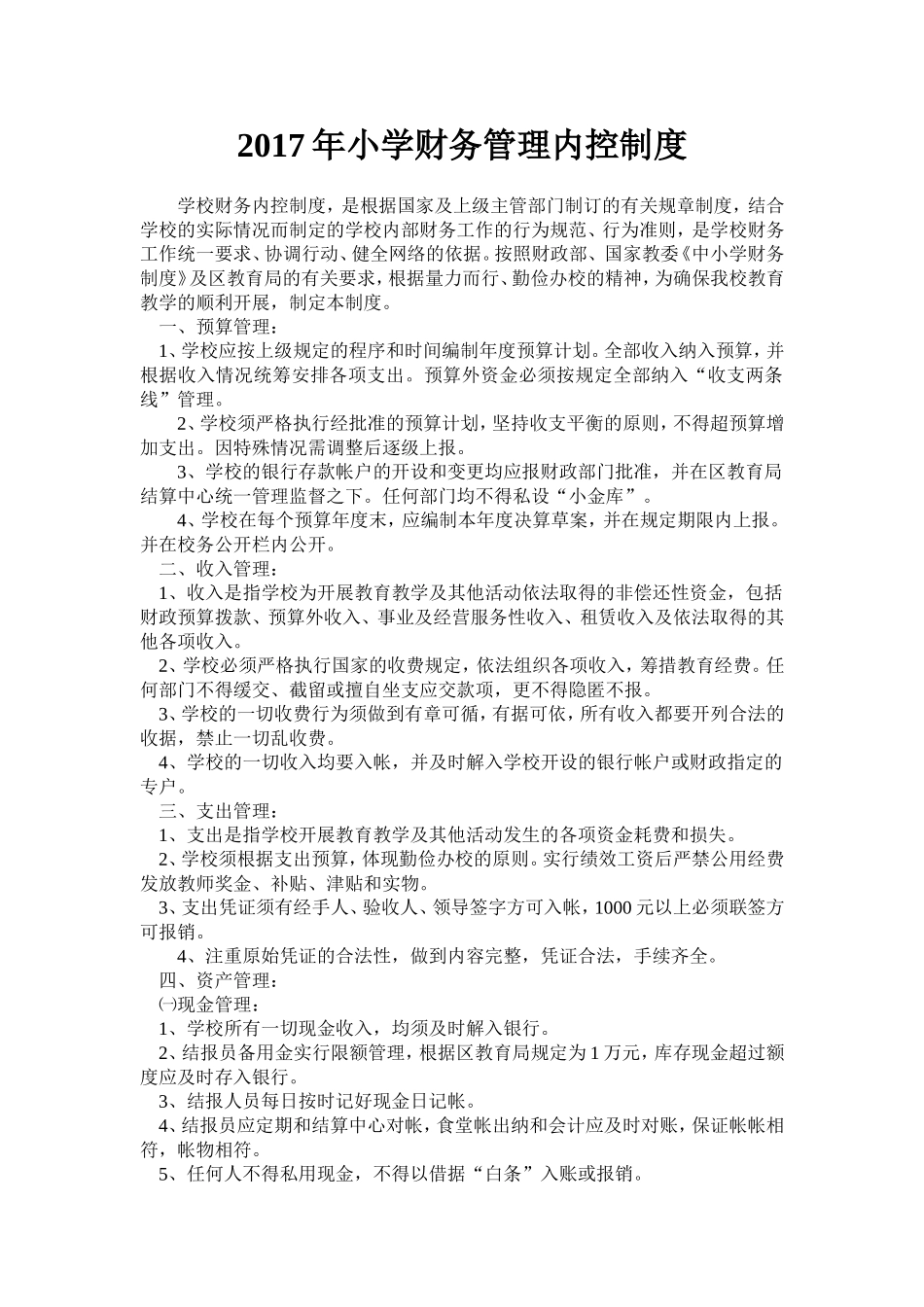
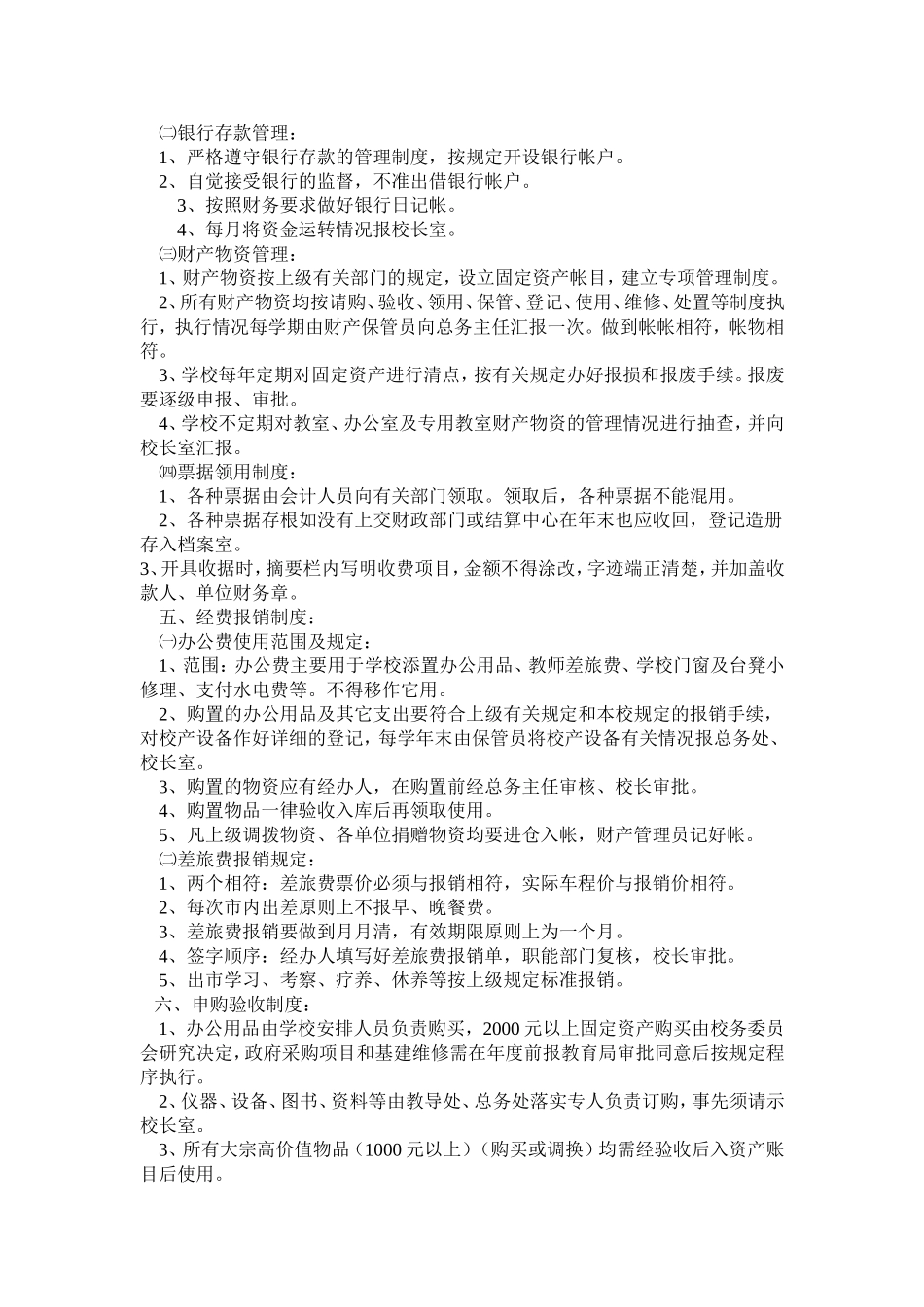
2017年小学财务管理内控制度学校财务内控制度,是根据国家及上级主管部门制订的有关规章制度,结合学校的实际情况而制定的学校内部财务工作的行为规范、行为准则,是学校财务工作统一要求、协调行动、健全网络的依据。按照财政部、国家教委《中小学财务制度》及区教育局的有关要求,根据量力而行、勤俭办校的精神,为确保我校教育教学的顺利开展,制定本制度。一、预算管理:1、学校应按上级规定的程序和时间编制年度预算计划。全部收入纳入预算,并根据收入情况统筹安排各项支出。预算外资金必须按规定全部纳入“收支两条线”管理。2、学校须严格执行经批准的预算计划,坚持收支平衡的原则,不得超预算增加支出。因特殊情况需调整后逐级上报。3、学校的银行存款帐户的开设和变更均应报财政部门批准,并在区教育局结算中心统一管理监督之下。任何部门均不得私设“小金库”。4、学校在每个预算年度末,应编制本年度决算草案,并在规定期限内上报。并在校务公开栏内公开。二、收入管理:1、收入是指学校为开展教育教学及其他活动依法取得的非偿还性资金,包括财政预算拨款、预算外收入、事业及经营服务性收入、租赁收入及依法取得的其他各项收入。2、学校必须严格执行国家的收费规定,依法组织各项收入,筹措教育经费。任何部门不得缓交、截留或擅自坐支应交款项,更不得隐匿不报。3、学校的一切收费行为须做到有章可循,有据可依,所有收入都要开列合法的收据,禁止一切乱收费。4、学校的一切收入均要入帐,并及时解入学校开设的银行帐户或财政指定的专户。三、支出管理:1、支出是指学校开展教育教学及其他活动发生的各项资金耗费和损失。2、学校须根据支出预算,体现勤俭办校的原则。实行绩效工资后严禁公用经费发放教师奖金、补贴、津贴和实物。3、支出凭证须有经手人、验收人、领导签字方可入帐,1000元以上必须联签方可报销。4、注重原始凭证的合法性,做到内容完整,凭证合法,手续齐全。四、资产管理:㈠现金管理:1、学校所有一切现金收入,均须及时解入银行。2、结报员备用金实行限额管理,根据区教育局规定为1万元,库存现金超过额度应及时存入银行。3、结报人员每日按时记好现金日记帐。4、结报员应定期和结算中心对帐,食堂帐出纳和会计应及时对账,保证帐帐相符,帐物相符。5、任何人不得私用现金,不得以借据“白条”入账或报销。㈡银行存款管理:1、严格遵守银行存款的管理制度,按规定开设银行帐户。2、自觉接受银行的监督,不准出借银行帐户。3、按照财务要求做好银行日记帐。4、每月将资金运转情况报校长室。㈢财产物资管理:1、财产物资按上级有关部门的规定,设立固定资产帐目,建立专项管理制度。2、所有财产物资均按请购、验收、领用、保管、登记、使用、维修、处置等制度执行,执行情况每学期由财产保管员向总务主任汇报一次。做到帐帐相符,帐物相符。3、学校每年定期对固定资产进行清点,按有关规定办好报损和报废手续。报废要逐级申报、审批。4、学校不定期对教室、办公室及专用教室财产物资的管理情况进行抽查,并向校长室汇报。㈣票据领用制度:1、各种票据由会计人员向有关部门领取。领取后,各种票据不能混用。2、各种票据存根如没有上交财政部门或结算中心在年末也应收回,登记造册存入档案室。3、开具收据时,摘要栏内写明收费项目,金额不得涂改,字迹端正清楚,并加盖收款人、单位财务章。五、经费报销制度:㈠办公费使用范围及规定:1、范围:办公费主要用于学校添置办公用品、教师差旅费、学校门窗及台凳小修理、支付水电费等。不得移作它用。2、购置的办公用品及其它支出要符合上级有关规定和本校规定的报销手续,对校产设备作好详细的登记,每学年末由保管员将校产设备有关情况报总务处、校长室。3、购置的物资应有经办人,在购置前经总务主任审核、校长审批。4、购置物品一律验收入库后再领取使用。5、凡上级调拨物资、各单位捐赠物资均要进仓入帐,财产管理员记好帐。㈡差旅费报销规定:1、两个相符:差旅费票价必须与报销相符,实际车程价与报销价相符。2、每次市内出差原则上不报早、晚餐费。3、差旅费报销要做到月月清,有效期限原则上...

1、当您付费下载文档后,您只拥有了使用权限,并不意味着购买了版权,文档只能用于自身使用,不得用于其他商业用途(如 [转卖]进行直接盈利或[编辑后售卖]进行间接盈利)。
2、本站所有内容均由合作方或网友上传,本站不对文档的完整性、权威性及其观点立场正确性做任何保证或承诺!文档内容仅供研究参考,付费前请自行鉴别。
3、如文档内容存在违规,或者侵犯商业秘密、侵犯著作权等,请点击“违规举报”。

碎片内容

2017年小学财务管理内控制度

确认删除?
VIP
微信客服
  • 扫码咨询
会员Q群
  • 会员专属群点击这里加入QQ群
客服邮箱
回到顶部