电脑桌面
添加小米粒文库到电脑桌面
安装后可以在桌面快捷访问

Eterm常见问题及处理方法(2018年7月最新版)VIP免费

Eterm常见问题及处理方法(2018年7月最新版)_第1页
1/11
Eterm常见问题及处理方法(2018年7月最新版)_第2页
2/11
Eterm常见问题及处理方法(2018年7月最新版)_第3页
3/11
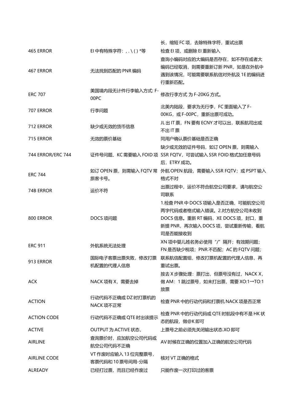
代理人自助查询——Eterm常见问题及处理方法2018年7月15日提示:可用组合键Ctrl+F,在页面内进行搜索错误代码&提示错误原因解决办法00001:无法登陆,请检查用户名和口令ETERM已连接到深圳凯亚的服务器,但用户名或者口令输入错误检查用户名和口令输入的正确性,重新输入00007:无法登陆:认证错误,服务电话:0755-83432566账号被禁用,无法使用代理人用户是否欠费停机?请联系凯亚财务确认缴费情况或凯亚客服83432566查询具体原因10001:登陆失败:请检查用户名和口令,或认证类型ETERM已连接到航信服务器,但用户名或者口令错,或者是否需要勾选“安全传输”检查用户名和口令输入的正确性,重新输入,或者确认是否需要勾选“安全传输”项102ERROR无效的航班的到达时间,或者是FC项中输入的有效期不对,检查航班的时间。一般主要是FC项中有效期的问题,删除或者不输入有效期后再尝试重新出票104ERROR除外航电子客票首航段不能为国内段检查PNR中的航段是否符合要求ERC111无效的代理人OFFICE号一般退票时发生,检查您的OFFC是否与出票OFFC一致114ERROR航班大小PNR不符,出Q联系航司核对大小PNR,修改好之后,再操作。118ERROR服务器响应超时系统无法处理,就是系统发送的报文,对方系统收不到,或者拒收,可能是PNR中某些项格式错误致使对方系统拒收如:1.FN中未含任何税,TEXEMPT免税标示也没有,系统拒绝。2.FC或EI超长或者包含非法字符。3.系统连接中断,请稍后重试。ERC118ERROR1181、AC航空,FQTV问题2、XN项中婴儿姓名务必使用“/”隔开1、先删除FQTV,出好票后再加回去。2、XN/IN/KIM/SEOHYEON(MAR09)/P1118ERROR-SYSTEMUNABLETOPROCESS-NOTE=11婴儿没有输入免税标识婴儿的FN没有免税标识,如应加入FN……/TEXEMPTCN/TEXEMPTYQHTHLB-0340742TCTRSRERR-112TST:DBTCTRSR$D(0)TSL正常,提票面时出此提示。原因:外航传来的票号报文有错,我方主机无法识别。我方没办法处理。联系航司,若航司能提票面就可以,这边提不到也没关系。数据时间不同步。119ERRORPNR中存在非法的SSRTKNE项检查PNR中是否有无效或者多余的SSRTKNE项,删除或者重新输入一遍再重试出票120ERROR没有找到匹配的航段比较B/C两系统中的PNR航段项,看是否匹配,如不匹配则联系航信或者建议代理人XEPNR后重订。129ERROR没有找到匹配的B系统PNR比较B/C两系统中的PNR,看状态是否相同,有可能C系统的PNR正常,而B系统中的PNR已经取消。需要重新订PNR143ERROR婴不能出电子客票(有些航空公司不与航司确认是否能出婴儿票。支持)144ERROR退票时出此提示,原因:出票代理人与退票代理人不一致必须是出票代理人退票。153ERRORB、C系统PNR中的姓名不匹配核对B/C两系统PNR中的姓名是否相符,然后根据国内、国际姓名更改规定来处理。154ERROR系统无法处理的报文格式155ERROR系统无法支持的报文160ERROR名字不匹配核对大小PNR名字是否相同。260ERRORSQ出票失败删除常旅客卡号ETRY成功后,重新输入常旅客卡号即可293ERRORCZ对航班出票额做了限制应向CZ确认ERC324单独出婴儿票时出此提示。原因:OS等航空公司婴儿票需要与成人一起出票367ERROR没有有效航段与航司确认联系AL368ERROR代理人打票机配置信息错误造成国际电子客票出票失败联系中航信,修改打票机配置的代理人信息,再重试出票。ERC368出EK的票,票中须含有EK的航段381ERROR缺少B系统PNR编码查询小编码对应的大编码是否存在,如不存在或者大编码已经取消,则需要重新订新PNR394ERROR没有电子客票航班确认航段是否为电子客票航班,是否有E标识,如果不确定最好联系航空公司咨询。395ERROR航段已经被打印已经出成功票的PNR无法再次出票,核对报表及PNR里的相关信息是否正确,如创建了电子票面,但报表和编码还是显示失败则需要联系航信修改结算ERC395重复出票或者同名旅客航空公司未删除之前的票号;记录中有同名旅客396ERROR客票状态不正确电子票面不是需要的状态,作废,退票,改期,换开都需要是OPENFORUSE状态ERC396无效的票号/票面状态退票时:检查出票时间是否超过一年或舱位较低违背航空公司政策ERC396退票时出此提示。检查票面状态是否为OPENFORUSE?KA/CX超过出...

1、当您付费下载文档后,您只拥有了使用权限,并不意味着购买了版权,文档只能用于自身使用,不得用于其他商业用途(如 [转卖]进行直接盈利或[编辑后售卖]进行间接盈利)。
2、本站所有内容均由合作方或网友上传,本站不对文档的完整性、权威性及其观点立场正确性做任何保证或承诺!文档内容仅供研究参考,付费前请自行鉴别。
3、如文档内容存在违规,或者侵犯商业秘密、侵犯著作权等,请点击“违规举报”。

碎片内容

Eterm常见问题及处理方法(2018年7月最新版)

您可能关注的文档

金钥匙书屋+ 关注
实名认证
内容提供者

热爱教育事业,爱好互联网行业

确认删除?
VIP
微信客服
  • 扫码咨询
会员Q群
  • 会员专属群点击这里加入QQ群
客服邮箱
回到顶部