电脑桌面
添加小米粒文库到电脑桌面
安装后可以在桌面快捷访问

地砖工程技术交底 最新VIP免费

地砖工程技术交底 最新_第1页
1/3
地砖工程技术交底 最新_第2页
2/3
地砖工程技术交底 最新_第3页
3/3
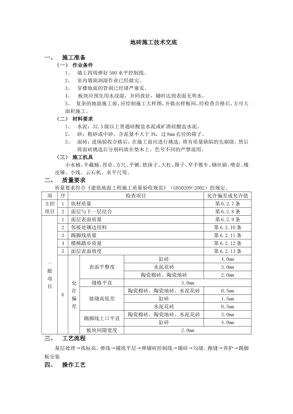
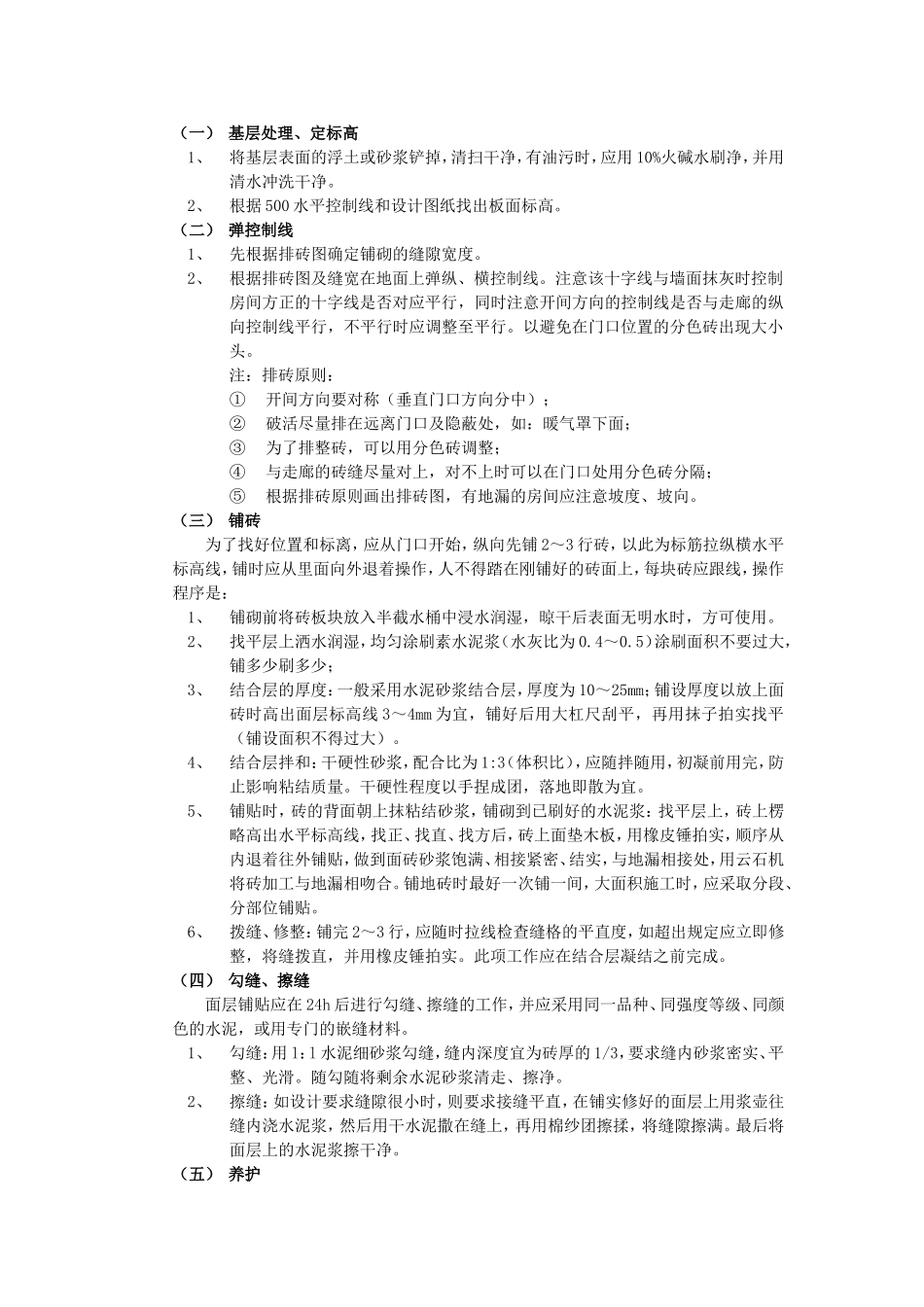
地砖施工技术交底一、施工准备(一)作业条件1、墙上四周弹好500水平控制线。2、室内墙面润湿作业已经做完。3、穿楼地面的管洞已经堵严塞实。4、板块应预先用水浸湿,并码放好,铺时达到表面无明水。5、复杂的地面施工前,应绘制施工大样图,并做出样板间,经检查合格后,方可大面积施工。(二)材料要求1、水泥:32.5级以上普通硅酸盐水泥或矿渣硅酸盐水泥。2、砂:粗砂或中砂,含泥量不大于3%,过8mm孔径的筛子。3、面砖:进场验收合格后,在施工前应进行挑选,将有质量缺陷的先剔除,然后将面砖挑选后分别码放在垫木上。色号不同的严禁混用。(三)施工机具小水桶、半截桶、笤帚、方尺、平锹、铁抹子、大杠、筛子、窄手推车、钢丝刷、喷壶、橡皮锤、小线、云石机、水平尺等。二、质量要求质量要求符合《建筑地面工程施工质量验收规范》(GB50209-2002)的规定。项序检查项目允许偏差或允许值主控项目1块材质量第6.2.7条2面层与下一层结合第6.2.8条一般项目1面层表面质量第6.2.9条2邻接处镶边用料第6.2.10条3踢脚线质量第6.2.11条4楼梯踏步质量第6.2.12条5面层表面坡度第6.2.13条6允许偏差表面平整度缸砖4.0mm水泥花砖3.0mm陶瓷棉砖、陶瓷地砖2.0mm缝格平直3.0mm接缝高低差陶瓷棉砖、陶瓷地砖、水泥花砖0.5mm缸砖1.5mm水泥花砖0.5mm踢脚线上口平直陶瓷棉砖、陶瓷地砖、水泥花砖3.0mm缸砖4.0mm板块间隙宽度2.0mm三、工艺流程基层处理→找标高、弹线→铺找平层→弹铺砖控制线→铺砖→勾缝、擦缝→养护→踢脚板安装四、操作工艺(一)基层处理、定标高1、将基层表面的浮土或砂浆铲掉,清扫干净,有油污时,应用10%火碱水刷净,并用清水冲洗干净。2、根据500水平控制线和设计图纸找出板面标高。(二)弹控制线1、先根据排砖图确定铺砌的缝隙宽度。2、根据排砖图及缝宽在地面上弹纵、横控制线。注意该十字线与墙面抹灰时控制房间方正的十字线是否对应平行,同时注意开间方向的控制线是否与走廊的纵向控制线平行,不平行时应调整至平行。以避免在门口位置的分色砖出现大小头。注:排砖原则:①开间方向要对称(垂直门口方向分中);②破活尽量排在远离门口及隐蔽处,如:暖气罩下面;③为了排整砖,可以用分色砖调整;④与走廊的砖缝尽量对上,对不上时可以在门口处用分色砖分隔;⑤根据排砖原则画出排砖图,有地漏的房间应注意坡度、坡向。(三)铺砖为了找好位置和标离,应从门口开始,纵向先铺2~3行砖,以此为标筋拉纵横水平标高线,铺时应从里面向外退着操作,人不得踏在刚铺好的砖面上,每块砖应跟线,操作程序是:1、铺砌前将砖板块放入半截水桶中浸水润湿,晾干后表面无明水时,方可使用。2、找平层上洒水润湿,均匀涂刷素水泥浆(水灰比为0.4~0.5)涂刷面积不要过大,铺多少刷多少;3、结合层的厚度:一般采用水泥砂浆结合层,厚度为10~25mm;铺设厚度以放上面砖时高出面层标高线3~4mm为宜,铺好后用大杠尺刮平,再用抹子拍实找平(铺设面积不得过大)。4、结合层拌和:干硬性砂浆,配合比为1:3(体积比),应随拌随用,初凝前用完,防止影响粘结质量。干硬性程度以手捏成团,落地即散为宜。5、铺贴时,砖的背面朝上抹粘结砂浆,铺砌到已刷好的水泥浆:找平层上,砖上楞略高出水平标高线,找正、找直、找方后,砖上面垫木板,用橡皮锤拍实,顺序从内退着往外铺贴,做到面砖砂浆饱满、相接紧密、结实,与地漏相接处,用云石机将砖加工与地漏相吻合。铺地砖时最好一次铺一间,大面积施工时,应采取分段、分部位铺贴。6、拨缝、修整:铺完2~3行,应随时拉线检查缝格的平直度,如超出规定应立即修整,将缝拨直,并用橡皮锤拍实。此项工作应在结合层凝结之前完成。(四)勾缝、擦缝面层铺贴应在24h后进行勾缝、擦缝的工作,并应采用同一品种、同强度等级、同颜色的水泥,或用专门的嵌缝材料。1、勾缝:用l:l水泥细砂浆勾缝,缝内深度宜为砖厚的1/3,要求缝内砂浆密实、平整、光滑。随勾随将剩余水泥砂浆清走、擦净。2、擦缝:如设计要求缝隙很小时,则要求接缝平直,在铺实修好的面层上用浆壶往缝内浇水泥浆,然后用干水泥撒在缝上,再用棉纱团擦揉,将缝隙擦满。最后将面层上...

1、当您付费下载文档后,您只拥有了使用权限,并不意味着购买了版权,文档只能用于自身使用,不得用于其他商业用途(如 [转卖]进行直接盈利或[编辑后售卖]进行间接盈利)。
2、本站所有内容均由合作方或网友上传,本站不对文档的完整性、权威性及其观点立场正确性做任何保证或承诺!文档内容仅供研究参考,付费前请自行鉴别。
3、如文档内容存在违规,或者侵犯商业秘密、侵犯著作权等,请点击“违规举报”。

碎片内容

地砖工程技术交底 最新

确认删除?
VIP
微信客服
  • 扫码咨询
会员Q群
  • 会员专属群点击这里加入QQ群
客服邮箱
回到顶部