电脑桌面
添加小米粒文库到电脑桌面
安装后可以在桌面快捷访问

参观接待管理规定VIP免费

参观接待管理规定_第1页
1/5
参观接待管理规定_第2页
2/5
参观接待管理规定_第3页
3/5
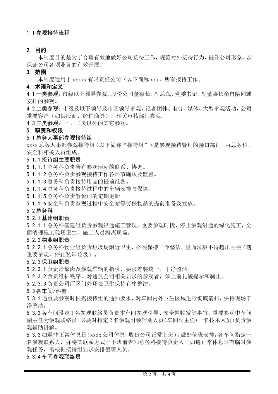
行政文件参观接待管理规定2014--发布2014--实施xxxxxx公司发布编制:审核:标准化:批准:前言一、总务人事部总务科是本文件的归口管理部门,享有文件更改、修订、日常维护及最终解释权。二、文件版本历史记录:无三、本文件与上一版文件相比的主要变化点:无四、本文件自实施之日起,代替或废止的文件:无1.流程图第1页,共9页1.1参观接待流程2.目的本制度目的是为了合理有效地做好公司接待工作,规范对外接待行为,提升公司形象,以保证公司各项业务的有效开展。3.范围本制度适用于xxxxx有限责任公司(以下简称xxx)所有接待工作。4.术语和定义4.1一类参观:市级以上领导参观、股份公司董事长、副总裁、党委书记、副董事长亲自陪同或安排的参观。4.2二类参观:市级及以下领导及市区领导参观,记者团体、电台、媒体、大型参观活动,公司重要客户(如供应商、经销商等),相关审核部门参观。4.3三类参观:一、二类以外的其它参观。5.职责和权限5.1总务人事部参观接待组xxxx总务人事部参观接待组(以下简称“接待组”)是参观接待管理的接口部门,由总务科、安全科相关人员组成。5.1.1接待组主要职责5.1.1.1总务科负责所有参观活动的联系、协调。5.1.1.2总务科负责参观接待工作各环节确认及监督。5.1.1.3总务科负责接待用品的提前准备。5.1.1.4总务科负责接待过程中的车辆安排与保障。5.1.1.5总务科负责解说词的定期更新。5.1.1.6安全科负责参观过程中安全帽等劳保物品的提前准备及发放。5.2总务科5.2.1基建组职责5.2.1.1总务科基建组负责参观沿途施工管理,重要参观时段,停止参观沿途的绿化施工,全面清理施工现场卫生,施工人员撤离现场。5.2.2物业组职责5.2.2.1总务科物业组负责垃圾场附近卫生,必须保持干净整洁,里面垃圾不得超出围栏(遇重要参观,停止装卸垃圾)。5.2.3保卫组职责5.2.3.1负责形象岗及参观车辆的指引,要求着装统一、干净整洁。5.2.3.2负责维护秩序,对违反公司相关要求的参观者,须上前礼貌提示和制止。5.2.3.3负责公司厂区门外环境卫生保持有序整洁。5.3各车间/科室5.3.1遇重要参观时根据接待组的通知要求,对车间内外卫生区域进行彻底清扫,保持现场干净整洁。5.3.2各车间设定1名参观联络员负责本车间参观引导、安全帽收发等事宜,重要参观中车间副主任为参观联络员。必要时指定2名参观引领辅助人员(车间副主任+一名技术人员)负责参观辅助讲解。5.3.3如遇非正常休息日(xxxx公司休息,股份公司正常上班),做好值班安排,各车间指定一名参观联系人,并将其联系方式于下班前告知总务科接待负责人。如遇正常休息日有临时参观任务,需根据接待组要求安排值班人员。5.3.4车间参观联络员第2页,共9页5.3.4.1参观联络员负责参观联络及参观的日常准备工作及协助参观接待员做好相关参观工作。5.3.4.2若车间参观通道周围出现了施工或其它阻碍参观路线状况,参观联络员须第一时间告知参观接待员,以便有参观任务时及时变更参观路线。5.3.4.3各车间参观联络员应保持电话畅通,不允许出现手机停机及电量不足现象。遇重大参观时车间主任及副主任应保证联络畅通,避免因电话沟通不畅造成参观出现重大失误。5.4申请参观部门5.4.1负责与公司接待组接洽、联系参观各项事宜。5.4.2负责安排本部门内参加人员以及技术讲解人员。5.4.3如需在办公楼一层大厅LED屏上显示欢迎词,需自行组织切换内容。5.4.4负责过程中照相与事后宣传6.工作程序6.1接待流程6.1.1接收申请6.1.1.1申请参观部门提出参观申请a.为安全起见,原则上禁止十四周岁以下儿童到生产区域参观(员工家属日参观除外)。b.属一类参观的,申请部门参观联系负责人应在接到参观任务后通过电话与接待组取得联系,并提交经申请参观部门部长批准的《参观联络单》,同时确认接待组是否收到参观申请。c.属二、三类参观的,申请部门应提前一周申请,并提交经申请参观部门部长以上领导批准的《参观联络单》,同时确认接待组是否收到参观申请。d.遇到紧急临时参观,需与直属领导沟通后方可安排,参观完毕后须在半个工作日内补交《参观联络单》,并标注为“紧急参观”。e.考虑到xx车间生产环境的特殊性,原则上不允许进入...

1、当您付费下载文档后,您只拥有了使用权限,并不意味着购买了版权,文档只能用于自身使用,不得用于其他商业用途(如 [转卖]进行直接盈利或[编辑后售卖]进行间接盈利)。
2、本站所有内容均由合作方或网友上传,本站不对文档的完整性、权威性及其观点立场正确性做任何保证或承诺!文档内容仅供研究参考,付费前请自行鉴别。
3、如文档内容存在违规,或者侵犯商业秘密、侵犯著作权等,请点击“违规举报”。

碎片内容

参观接待管理规定

您可能关注的文档

确认删除?
VIP
微信客服
  • 扫码咨询
会员Q群
  • 会员专属群点击这里加入QQ群
客服邮箱
回到顶部