电脑桌面
添加小米粒文库到电脑桌面
安装后可以在桌面快捷访问

初三物理12—13章综合测试及答案VIP免费

初三物理12—13章综合测试及答案_第1页
1/5
初三物理12—13章综合测试及答案_第2页
2/5
初三物理12—13章综合测试及答案_第3页
3/5
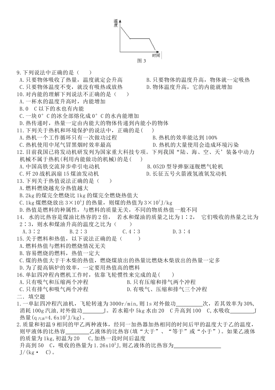
初三物理十二章十三章综合测试(沪科版)一.选择题。1.“地面的水后,在高空遇到冷空气,会成小水滴或为小冰晶。大量的小水滴或小冰晶集中悬浮在高层空气中,这就形成了,"对于引号中这段文字空缺的内容,下列填充正确的是()A.汽化液化凝固云B.蒸发液化凝华雨C.蒸发液化凝华云D.蒸发凝华液化雨2.文艺演出时,舞台上往往要用弥漫的白烟雾,给人以若隐若现的舞台效果,这种烟雾实际上是()A.向舞台喷射的真实烟雾B.利用干冰升华吸热形成的二氧化碳C.利用干冰升华吸热,使空气放热液化成的“雾”D.利用干冰升华吸热,使空气中的水蒸气放热液化成的“雾’3.(多选)天津地区一年四季分明,严冬的早晨在窗玻璃上会出现“冰花”下列说法正确的是()A.冰花主要是水凝固形成的B.冰花主要是水蒸气凝华形成的C.冰花出现在窗玻璃内侧D.冰花出现在窗玻璃外侧4.下列关于物态变化的说法中,正确的是()A.晶体在熔化过程中要不断吸热B.水在蒸发过程中要不断放热C.往豆浆中加糖,豆浆会变甜,这是熔化现象D.冰块的形成是凝华现象5.根据下表所提供的数据,在标准大气压下,以下判断正确的是()物质沸点/°C沸点/°C酒精-11778水银-39357铅3271740A.80C的酒精是液态B.气温接近-50°C时,应选用水银做温度计的测C.-39°C的水银吸热,温度可能不变D.铅的凝固点是-327°C6、夏天从冰箱中取出的鸡蛋:,常看到鸡蛋先湿后干的现象,此现象反映的物态变化过程正确的是()A.先液化后蒸发B.先升华后蒸发C.先液化后升华D.先凝华后升华7.(多选)人类的生存离不开水,水在大自然中循环,形成不同的状态,如雾、露、雪、冰晶、霜、雨等,下列物态变化中,属于液化的是()A.雾的形成B.霜的形成C.露的形成D.雪的形成8.某物质发生物态变化时,它的温度随时间变化的情况如图3所示.则该图线可能是()A.冰的熔化图线B.松香的熔化图线C.玻璃的凝固图线D.铁水的凝固图线9.下列说法中正确的是()A.只要物体吸收了热量,温度就定会升高B.只要物体的温度升高,物体就--定吸热C.只要物体温度不变,就没有吸热或放热D.物体温度升高,它的内能就增加10.对内能的理解下列说法不正确的是()A.一杯水的温度升高时,内能增加B.0C以下的水也有内能C.一块0°C的冰全部熔化成0°C的水内能增加D.热传递时,热量一定由内能大的物体传递到内能小的物体11.下列关于热机和环境保护的说法中,正确的是()A.热机一个工作循环只有一次做功过程B.热机的效率能达到100%C.热机使用中尾气冒黑烟时效率最高D.热机的大量使用会造成环境污染12.目前我国已将发动机研发列为国家重大科技专项。下列我国“陆、海、空、天’装备中动力机械不属于热机(利用内能做功的机械)的是()A.中国高铁交流异步牵引电动机B.052D型导弹驱逐舰燃气轮机C.歼20战机涡扇15煤油发动机D.长征五号火箭液氢液氧发动机13.下列关于热值说法正确的是()A.燃料燃烧越充分热值越大B.2kg的煤完全燃烧比1kg的煤完全燃烧热值大C.1kg煤燃烧放出3×105J的热量,则煤的热值为3×107J/kgD.热值是燃料的种属性,与燃料的质量无关,不同的物质热值一般不同14.水的比热容是煤油比热容的2倍,若水和煤油的质量之比为1∶2,它们吸收的热量之比为2∶3,则水和煤油升高的温度之比为()A.3∶2B.2∶3C.4∶3D.3∶415.关于燃料和热值,以下说法正确的是()A.燃料热值与燃料的燃烧情况无关B.容易燃烧的燃料,热值一定大C.煤的热值大于干木柴的热值,燃烧煤放出的热量比燃烧木柴放出的热量一定多D.为了提高锅炉的效率,一定要用热值高的燃料16.单缸四冲程内燃机工作时,依靠飞轮惯性来完成的是()A.只有吸气和压缩两个冲程B.只有压缩和排气两个冲程C.只有排气和吸气两个冲程D.有吸气、压缩和排气三个冲程二.填空题1.一单缸四冲程汽油机,飞轮转速为3000r/min,则1s对外做功次,若其效率为30%,消耗100g汽油,对外做功J。若水箱中5kg水由20C升高到100C,水吸收J热量(q汽油=4.6x107J/kg)。2.质量和初温9相同的甲乙两种液体,经同一加热器加热相同的时间后甲的温度大于乙的温度,则甲液体的比热容乙液体的比热容(填“大于”、“等于”或“小于”)。如果乙液体的质量为1kg,初温为20C,加热一段时间后温度升高到50...

1、当您付费下载文档后,您只拥有了使用权限,并不意味着购买了版权,文档只能用于自身使用,不得用于其他商业用途(如 [转卖]进行直接盈利或[编辑后售卖]进行间接盈利)。
2、本站所有内容均由合作方或网友上传,本站不对文档的完整性、权威性及其观点立场正确性做任何保证或承诺!文档内容仅供研究参考,付费前请自行鉴别。
3、如文档内容存在违规,或者侵犯商业秘密、侵犯著作权等,请点击“违规举报”。

碎片内容

初三物理12—13章综合测试及答案

确认删除?
VIP
微信客服
  • 扫码咨询
会员Q群
  • 会员专属群点击这里加入QQ群
客服邮箱
回到顶部