电脑桌面
添加小米粒文库到电脑桌面
安装后可以在桌面快捷访问

侯振坤设计手册[2011]VIP免费

侯振坤设计手册[2011]_第1页
1/11
侯振坤设计手册[2011]_第2页
2/11
侯振坤设计手册[2011]_第3页
3/11
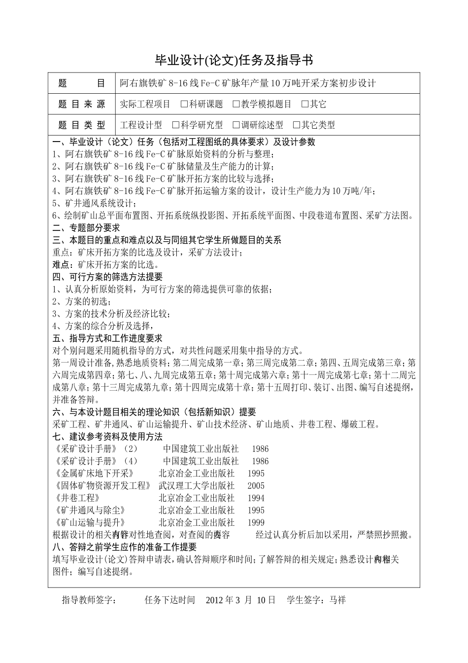
内蒙古科技大学本科生毕业设计(论文)手册题目:阿右旗铁矿8-16线Fe-C矿脉10万吨开采方案初步设计学生姓名侯振坤学号:0872101317专业:采矿工程班级:08-采矿3班指导教师:陈世江手册目录毕业设计(论文)题目申报表……………………………1毕业设计(论文)任务及指导书……………………………2毕业设计(论文)过程检查记录……………………………3毕业设计(论文)指导教师评价表…………………………4毕业设计(论文)评阅教师评价表…………………………5毕业设计(论文)答辩申请表………………………………6毕业设计(论文)答辩记录表………………………………7答辩委员会决议书………………………………………8内蒙古科技大学毕业设计(论文)题目申报表学院:矿业工程学院时间:2012年4月10日教师姓名陈世江职称讲师学位硕士题目情况题目阿右旗铁矿8-16线Fe-C矿脉年产量10万吨开采方案初步设计专业方向采矿工程题目来源实际工程项目□科研课题□教学模拟题目□其它题目类型工程设计型□科学研究型□调研综述型□其它类型设计、研究内容本次设计为阿右旗8-16线Fe-C地下开采方案设计。设计生产能力:10万吨/年。具体设计内容包括开拓系统的布置,采矿方法的合理选择,运输、提升、通风、排水系统的布置以及一些相关图纸的绘制。目标和要求开拓运输方案及采矿方法选择合理,设计内容全面,技术参数的选取依据充分;矿井通风系统的拟定符合安全规程的规定,构筑物设置合理,通风路线顺畅;理论联系实际,用所学理论知识解决工程实际问题;按设计大纲的规定,保质、保量按时完成设计任务;说明书内容全面,层次清楚,语言流畅,技术决定依据充分,决策正确;图纸内容正确,格式规范,图面清晰,布局合理。特色设计题目来自现场,针对性强,理论联系实际;每人一题,有利于培养学生独立工作的能力。设计、研究时间15周上机时数150实验时数无实习、调研时间2周实习、调研地点学院审核意见负责人签字:年月日毕业设计(论文)任务及指导书题目阿右旗铁矿8-16线Fe-C矿脉年产量10万吨开采方案初步设计题目来源实际工程项目□科研课题□教学模拟题目□其它题目类型工程设计型□科学研究型□调研综述型□其它类型一、毕业设计(论文)任务(包括对工程图纸的具体要求)及设计参数1、阿右旗铁矿8-16线Fe-C矿脉原始资料的分析与整理;2、阿右旗铁矿8-16线Fe-C矿脉储量及生产能力的计算;3、阿右旗铁矿8-16线Fe-C矿脉开拓方案的比较与选择;4、阿右旗铁矿8-16线Fe-C矿脉开拓运输方案的设计,设计生产能力为10万吨/年;5、矿井通风系统设计;6、绘制矿山总平面布置图、开拓系统纵投影图、开拓系统平面图、中段巷道布置图、采矿方法图。二、专题部分要求三、本题目的重点和难点以及与同组其它学生所做题目的关系重点:矿床开拓方案的比选及设计,采矿方法设计;难点:矿床开拓方案的比选。四、可行方案的筛选方法提要1、认真分析原始资料,为可行方案的筛选提供可靠的依据;2、方案的初选;3、方案的技术分析及经济比较;4、方案的综合分析及选择,五、指导方式和工作进度要求对个别问题采用随机指导的方式,对共性问题采用集中指导的方式。第一周设计准备,熟悉地质资料;第二周完成第一章;第三周完成第二章;第四、五周完成第三章;第六周完成第四章;第七、八、九周完成第五章;第十周完成第六章;第十一周完成第七章;第十二周完成第八章;第十三周完成第九章;第十四周完成第十章;第十五周打印、装订、出图、编写自述提纲,并准备答辩。六、与本设计题目相关的理论知识(包括新知识)提要采矿工程、矿井通风、矿山运输提升、矿山技术经济、矿山地质、井巷工程、爆破工程。七、建议参考资料及使用方法《采矿设计手册》(2)中国建筑工业出版社1986《采矿设计手册》(4)中国建筑工业出版社1986《金属矿床地下开采》北京冶金工业出版社1995《固体矿物资源开发工程》武汉理工大学出版社2005《井巷工程》北京冶金工业出版社1994《矿井通风与除尘》北京冶金工业出版社1995《矿山运输与提升》北京冶金工业出版社1999根据设计的相关内容有针对性地查阅,对查阅的内容要经过认真分析后加以采用,严禁照抄照...

1、当您付费下载文档后,您只拥有了使用权限,并不意味着购买了版权,文档只能用于自身使用,不得用于其他商业用途(如 [转卖]进行直接盈利或[编辑后售卖]进行间接盈利)。
2、本站所有内容均由合作方或网友上传,本站不对文档的完整性、权威性及其观点立场正确性做任何保证或承诺!文档内容仅供研究参考,付费前请自行鉴别。
3、如文档内容存在违规,或者侵犯商业秘密、侵犯著作权等,请点击“违规举报”。

碎片内容

侯振坤设计手册[2011]

确认删除?
VIP
微信客服
  • 扫码咨询
会员Q群
  • 会员专属群点击这里加入QQ群
客服邮箱
回到顶部