电脑桌面
添加小米粒文库到电脑桌面
安装后可以在桌面快捷访问

九年级化学上册 物质的分类专题训练 人教新课标版试卷VIP免费

九年级化学上册 物质的分类专题训练 人教新课标版试卷_第1页
1/6
九年级化学上册 物质的分类专题训练 人教新课标版试卷_第2页
2/6
九年级化学上册 物质的分类专题训练 人教新课标版试卷_第3页
3/6
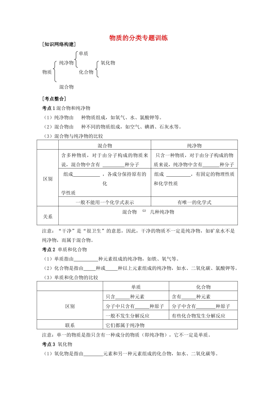
物质的分类专题训练[知识网络构建]单质纯净物氧化物物质化合物混合物[考点整合]考点1混合物和纯净物(1)纯净物由种物质组成,如氧气、水、氯酸钾等。(2)混合物由种不同的物质组成,如空气、碘酒、石灰水等。(3)混合物与纯净物的比较混合物纯净物区别含多种物质,对于由分子构成的物质来说,混合物中含有种分子只含一种物质,对于由分子构成的物质来说,纯净物中含有种分子组成,各成分保持原有的化学性质组成,有固定的物理性质和化学性质一般不能用一个化学式表示有唯一的化学式关系混合物几种纯净物注意:“干净”是“很卫生”的意思,因此,干净的物质不一定是纯净物,如矿泉水不是纯净物,而属于混合物。考点2单质和化合物(1)单质指由种元素组成的纯净物,如铁、氧气等。(2)化合物是指由种或种以上元素组成的纯净物,如水、二氧化碳、氯酸钾等。(3)单质和化合物的比较单质化合物区别只含种元素含有种元素分子中只含有种原子分子中含有种原子一般不发生分解反应有些化合物发生分解反应联系它们都属于纯净物注意:单一的物质是指只含有一种成分的物质(即纯净物),它不一定是单质。考点3氧化物(1)氧化物是指由元素和另一种元素组成的化合物,如水、二氧化碳等。[提醒大家]1.含氧化合物与氧化物含氧化合物是指含有氧元素的化合物,它不一定是氧化物。如KCIO3属于含氧化合物,但不是氧化物。氧化物是指由氧元素和另一种元素组成的化合物,它一定属于含氧化合物如二氧化碳(CO2)属于氧化物,也属于含氧化合物。例1下列关于氧化物的描述正确的是()A.含有氧元素的物质就是氧化物B.含有氧元素的化合物就是氧化物C.由两种元素组成,其中一种是氧元素的物质,就是氧化物D.水是由氢元素和氧元素组成的氧化物2.混合和化合“混合”是几种物质简单地混在一起,各物质仍保持各自的性质,相互之间没有发生化学反应,形成的过程属于物理变化。而“化合”是几种物质通过化学反应变成了一种物质原来的几种物质在组成或性质上都发生了改变,其过程属于化学变化。例2下列有关物质组成的描述正确的是()A.空气是由氮气、氧气等多种气体组成的化合物B.水是由氢元素、氧元素组成的混合物C.化合物中一定含有多种元素,而混合物中可能只含有一种元素D.氯酸钾是由钾、氯、氧三种元素组成的,属于混合物[针对训练]1.(2010上海)黑火药是由木炭、硫粉和硝石按一定比例配成的,它属于()A.混合物B.化合物C.氧化物D..单质2.石油没有固定的沸点,炼油厂根据石油中各成分沸点不同,将其分离开来,得到汽油、煤油、柴油等。由此推断石油属于()A.单质B.混合物C.纯净物D.化合物3.下列各组物质,按单质、化合物、混合物顺序排列的是()A.氢气、干冰、冰水混合物B.天然气、煤、石油C.液态氧、氯化氢(HCl)、洁净的空气D.稀有气体、酒精、纯碱4.(2010泰安)右图表示的是纯净物、单质、化合物、含氧化合物、氧化物之间的包含与不包含关系,若整个大圆圈代表纯净物,则在下列选项中,能正确指出所属物质类别的是()A.②化合物、④氧化物B.①单质、③氧化物C.①单质、③化合物D.②含氧化合物、④氧化物5.(2010南京)下列物质中,不属于氧化物的是()A.Al2O3B.HgOC.HNO3D.H2O③①②④6.鸡蛋壳中Ca3(PO4)2、Mg3(PO4)2约占2.8%,这两种物质都属于()A.单质B.混合物C.氧化物D.化合物7.下列四组物质中,均属于氧化物的是()A.氧气、氧化钙(CaO)、四氧化三铁B.水、二氧化硫、高锰酸钾C.空气、氧化铜(CuO)、五氧化二磷D.干冰、氧化镁(MgO)、二氧化锰8.(2010年上海)用不同的球代表不同元素的原子,“”代表氧原子。表示氧化物分子的是()A.B..C.D.9.化学概念在逻辑上存在如图所示关系,对下列概念的说法正确的是()包含关系并列关系交叉关系A.纯净物与混合物属于包含关系B.化合物与氧化物属于包含关系C.单质与化合物属于交叉关系D.氧化反应与化合反应属于并列关系10.(2009河南)下列各组物质中,前者属于混合物,后者属于化合物的是()A.食盐食醋B.生铁氢气C.空气纯碱(Na2CO3)D.冰水共存物烧碱(NaOH)11.(2009南京)下列各...

1、当您付费下载文档后,您只拥有了使用权限,并不意味着购买了版权,文档只能用于自身使用,不得用于其他商业用途(如 [转卖]进行直接盈利或[编辑后售卖]进行间接盈利)。
2、本站所有内容均由合作方或网友上传,本站不对文档的完整性、权威性及其观点立场正确性做任何保证或承诺!文档内容仅供研究参考,付费前请自行鉴别。
3、如文档内容存在违规,或者侵犯商业秘密、侵犯著作权等,请点击“违规举报”。

碎片内容

九年级化学上册 物质的分类专题训练 人教新课标版试卷

您可能关注的文档

确认删除?
VIP
微信客服
  • 扫码咨询
会员Q群
  • 会员专属群点击这里加入QQ群
客服邮箱
回到顶部