电脑桌面
添加小米粒文库到电脑桌面
安装后可以在桌面快捷访问

九年级数学10月月考试卷 北师大版试卷VIP免费

九年级数学10月月考试卷 北师大版试卷_第1页
1/10
九年级数学10月月考试卷 北师大版试卷_第2页
2/10
九年级数学10月月考试卷 北师大版试卷_第3页
3/10
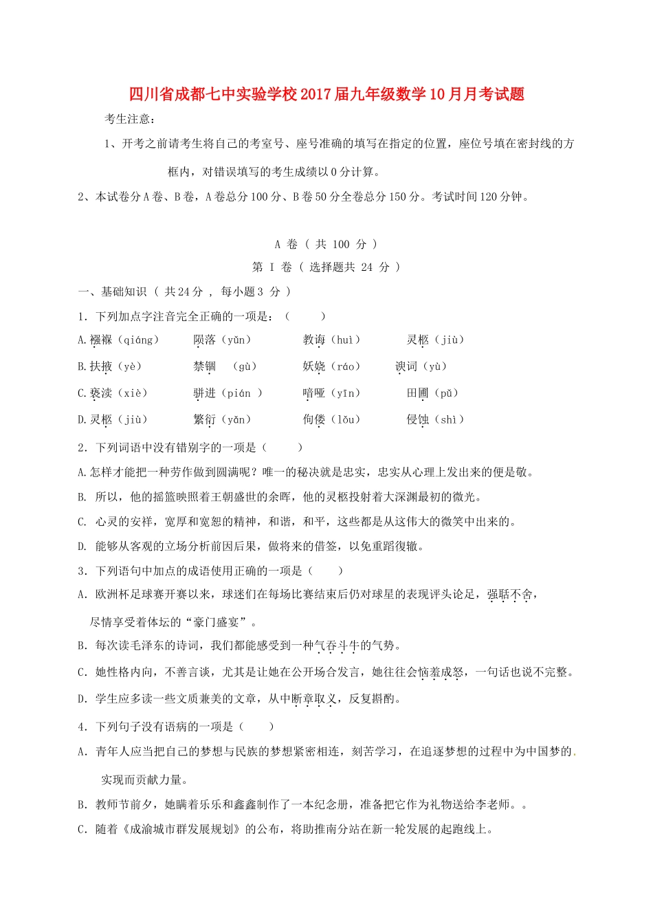
四川省成都七中实验学校2017届九年级数学10月月考试题考生注意:1、开考之前请考生将自己的考室号、座号准确的填写在指定的位置,座位号填在密封线的方框内,对错误填写的考生成绩以0分计算。2、本试卷分A卷、B卷,A卷总分100分、B卷50分全卷总分150分。考试时间120分钟。A卷(共100分)第I卷(选择题共24分)一、基础知识(共24分,每小题3分)1.下列加点字注音完全正确的一项是:()A.襁褓(qiáng)陨落(yǔn)教诲(huì)灵柩(jiù)B.扶掖(yè)禁锢(ɡù)妖娆(ráo)谀词(yù)C.亵渎(xiè)骈进(pián)喑哑(yīn)田圃(pǔ)D.灵柩(jiù)繁衍(yǎn)佝偻(lǒu)侵蚀(shì)2.下列词语中没有错别字的一项是()A.怎样才能把一种劳作做到圆满呢?唯一的秘决就是忠实,忠实从心理上发出来的便是敬。B.所以,他的摇篮映照着王朝盛世的余晖,他的灵柩投射着大深渊最初的微光。C.心灵的安祥,宽厚和宽恕的精神,和谐,和平,这些都是从这伟大的微笑中出来的。D.能够从客观的立场分析前因后果,做将来的借签,以免重蹈復辙。3.下列语句中加点的成语使用正确的一项是()A.欧洲杯足球赛开赛以来,球迷们在每场比赛结束后仍对球星的表现评头论足,强聒不舍,尽情享受着体坛的“豪门盛宴”。B.每次读毛泽东的诗词,我们都能感受到一种气吞斗牛的气势。C.她性格内向,不善言谈,尤其是让她在公开场合发言,她往往会恼羞成怒,一句话也说不完整。D.学生应多读一些文质兼美的文章,从中断章取义,反复斟酌。4.下列句子没有语病的一项是()A.青年人应当把自己的梦想与民族的梦想紧密相连,刻苦学习,在追逐梦想的过程中为中国梦的实现而贡献力量。B.教师节前夕,她瞒着乐乐和鑫鑫制作了一本纪念册,准备把它作为礼物送给李老师。。C.随着《成渝城市群发展规划》的公布,将助推南分站在新一轮发展的起跑线上。D.最新调查表明,我国大约有72﹪左右的青少年认为“诚实守信”是做人的基本准则。5.下列句子的节奏划分错误的一项是()(3分)A.妇姑/荷/箪食,童稚/携/壶浆B.更深/月色/半人家,北斗阑/干南/斗斜。C.又间令/吴广/之/次所旁丛祠中D.公/亦尝闻/天子之怒乎6.下列句中加点词语解释错误的一项是()(3分)A.乃丹书帛曰:“陈胜王”,置人所罾鱼腹中(《陈涉世家》)罾:捕鱼用的网B.蕲下,乃令符离人葛婴将兵徇蕲以东(《陈涉世家》)徇:攻占(土地)C.以君为长者,故不错意也(《陈涉世家》)错:通“措”D.怀怒未发,休祲降于天(《陈涉世家》)祲:不祥7.下列句中加点词语的意义和用法相同的一项是()(3分)A.辍耕之垄上大王尝闻布衣之怒乎B.扶苏以数谏故徒以有先生也C.夺而杀尉长跪而谢之曰D.卜者知其指意安陵君其许寡人8.下列对文章理解和分析有误的一项是()(3分)A.《陈涉世家》中“今亡亦死,举大计亦死;等死,死国可乎?”意思是:如今逃跑(抓了回来)也是死,起义(失败)也是死;同样是死,倒不如为国事而死,这样好吧?B.《唐雎不辱使命》中“布衣之怒,亦免冠徒跣,以头抢地耳”意思是:平民发怒,也不过是摘掉帽子,光着脚,把头往地上撞罢了。C.《陈涉世家》中陈胜、吴广为了得到神灵的庇佑,作了“置书鱼腹”“篝火狐鸣”的舆论准备;为了得到人民的响应,提出了“诈自称公子扶苏、项燕”的策略口号。D.《唐雎不辱使命》中唐雎是一个有胆有识的谋臣,在与秦王的面对面的交锋中,他不为秦王的谎言所动,也不为秦王的威胁所屈,始终处于主动地位。第II卷(共76分)二、积累默写(6分)9.(1)补写出下列名句的上句或下句。(任选其中两句)(2分)①浊酒一杯家万里,。(《渔家傲·秋思》)②,何日遣冯唐?(《江城子·密州出猎》)③了却君王天下事,。(《破阵子·为陈同甫赋壮词以寄之》)(2).请在温庭筠的《望江南》和李清照的《武陵春》下阙中任选一个默写(写出题目再默写)。(4分)三、阅读文段完成11-13题。(共10分)品味瑕疵①我国有“金无足赤,人无完人”的谚语,英谚也有“世上没有不长杂草的花园”之说。由此看来,任何事物都有缺点,都有瑕疵。如何对待这些瑕疵,却因人而异:有些人斤斤计较,换得的是不满和不快...

1、当您付费下载文档后,您只拥有了使用权限,并不意味着购买了版权,文档只能用于自身使用,不得用于其他商业用途(如 [转卖]进行直接盈利或[编辑后售卖]进行间接盈利)。
2、本站所有内容均由合作方或网友上传,本站不对文档的完整性、权威性及其观点立场正确性做任何保证或承诺!文档内容仅供研究参考,付费前请自行鉴别。
3、如文档内容存在违规,或者侵犯商业秘密、侵犯著作权等,请点击“违规举报”。

碎片内容

九年级数学10月月考试卷 北师大版试卷

您可能关注的文档

远洋启航书店+ 关注
实名认证
内容提供者

从事历史教学,热爱教育,高度负责。

确认删除?
VIP
微信客服
  • 扫码咨询
会员Q群
  • 会员专属群点击这里加入QQ群
客服邮箱
回到顶部