电脑桌面
添加小米粒文库到电脑桌面
安装后可以在桌面快捷访问

出版专业基础笔记总结(背诵版)VIP专享VIP免费

出版专业基础笔记总结(背诵版)_第1页
1/7
出版专业基础笔记总结(背诵版)_第2页
2/7
出版专业基础笔记总结(背诵版)_第3页
3/7
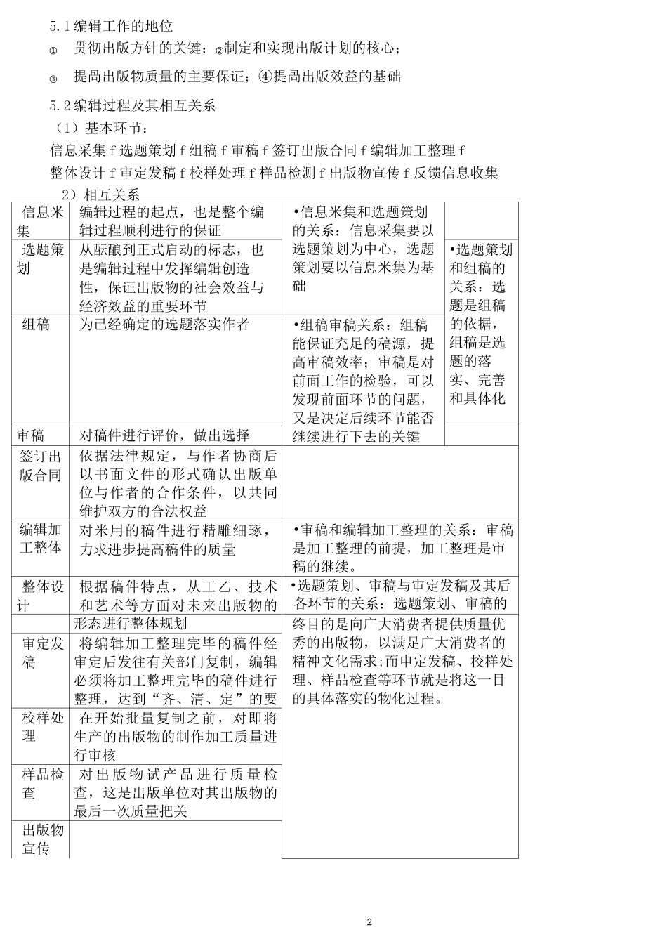
1出版专业基础第一章出版、出版物、出版工作1.出版1.1出版的三个基本要素:编辑、复制、发行*编辑不是对原始信息进行开发,而是对作者创作的已有作品进行选择、优化。1.2开展出版活动的四个基本条件(1)精神文化资源(2)人力资源和物质资源(出版物生产的两个阶段:精神产品、物质产品)(3)流通传播资源(4)市场资源(市场需求是出版生产发展的动力)1.3出版的一把过程(1)精神产品生产阶段——编辑工作阶段:(信息采集、选题策划、组稿、审稿、编辑加工整理、整体设计、审定发稿)(2)物质产品生产阶段制作样本f批量生产(“母版”样本、“母版”、半成品、最终产品)(3)产品流通阶段信息流、商流、物流、资金流2.出版物2.1概念和类型概念:已出版的作品属性:精神产品、物质产品2.2种类:报纸、期刊、图书、音像制品、电子出版物(1)图书不同于报纸/期刊的特点:出版方式“非连续出版”;内容上的系统性、稳定性。(2)报纸不同于图书的特点:出版方式“连续出版”;内容上注重时效性。(3)期刊*每年至少出一期(次)以上(4)音像制品*分为:录音制品、录像制品与报纸、期刊、图书的区别:表达内容的手段、物质载体、复制方式、形态和结构(5)电子出版物连续性、非连续性2.3出版物的标志(1)中国标准书号(5段13位)用于:图书、音像制品、非连续型电子出版物ISBNXXX-X-XXXX-XXXX-XEAN.UCC前缀;组区号;出版者号;出版序号;校验码(2)中国标准连续出版物号用于:报纸、期刊、连续型电子出版物(习称“刊号”)①国际标准连续出版物号(ISSN号,2段4位)ISSNXXXX-XXXX②国内统一连续出版物号(CN号,2段6位+分类号)CN11-3209/G33.出版工作3.1指导思想3.2工作原则为人民服务、为社会主义服务;百花齐放、百家争鸣;古为今用、洋为中用;弘扬主旋律、提倡多样化;将社会效益放在首位,实现社会效益与经济效益相结合;坚持质量第一。3.3主要任务建设社会主义核心价值体系;传播和积累科学文化知识,提高国家文化软实力;弘扬中华文化;促进国际交流与合作;丰富和提高人民的精神生活。4.出版工作者4.1文化追求:文化选择、文化创造、文化传播、文化积累4.2职业道德建设(内容/意义/措施)5.编辑工作25.1编辑工作的地位①贯彻出版方针的关键;②制定和实现出版计划的核心;③提咼出版物质量的主要保证;④提咼出版效益的基础5.2编辑过程及其相互关系(1)基本环节:信息采集f选题策划f组稿f审稿f签订出版合同f编辑加工整理f整体设计f审定发稿f校样处理f样品检测f出版物宣传f反馈信息收集2)相互关系信息米集编辑过程的起点,也是整个编辑过程顺利进行的保证•信息米集和选题策划的关系:信息采集要以选题策划为中心,选题策划要以信息米集为基础选题策划从酝酿到正式启动的标志,也是编辑过程中发挥编辑创造性,保证出版物的社会效益与经济效益的重要环节•选题策划和组稿的关系:选题是组稿的依据,组稿是选题的落实、完善和具体化组稿为已经确定的选题落实作者•组稿审稿关系:组稿能保证充足的稿源,提高审稿效率;审稿是对前面工作的检验,可以发现前面环节的问题,又是决定后续环节能否继续进行下去的关键审稿对稿件进行评价,做出选择签订出版合同依据法律规定,与作者协商后以书面文件的形式确认出版单位与作者的合作条件,以共同维护双方的合法权益编辑加工整体对米用的稿件进行精雕细琢,力求进步提高稿件的质量•审稿和编辑加工整理的关系:审稿是加工整理的前提,加工整理是审稿的继续。整体设计根据稿件特点,从工乙、技术和艺术等方面对未来出版物的•选题策划、审稿与审定发稿及其后各环节的关系:选题策划、审稿的最形态进行整体规划终目的是向广大消费者提供质量优秀的出版物,以满足广大消费者的精神文化需求;而申定发稿、校样处理、样品检查等环节就是将这一目的具体落实的物化过程。审定发稿将编辑加工整理完毕的稿件经审定后发往有关部门复制,编辑必须将加工整理完毕的稿件进行整理,达到“齐、清、定”的要求校样处理在开始批量复制之前,对即将生产的出版物的制作加工质量进行审核样品检查对出版物试产品进行质量检查,这是出版单位对其出...

1、当您付费下载文档后,您只拥有了使用权限,并不意味着购买了版权,文档只能用于自身使用,不得用于其他商业用途(如 [转卖]进行直接盈利或[编辑后售卖]进行间接盈利)。
2、本站所有内容均由合作方或网友上传,本站不对文档的完整性、权威性及其观点立场正确性做任何保证或承诺!文档内容仅供研究参考,付费前请自行鉴别。
3、如文档内容存在违规,或者侵犯商业秘密、侵犯著作权等,请点击“违规举报”。

碎片内容

出版专业基础笔记总结(背诵版)

确认删除?
VIP
微信客服
  • 扫码咨询
会员Q群
  • 会员专属群点击这里加入QQ群
客服邮箱
回到顶部