电脑桌面
添加小米粒文库到电脑桌面
安装后可以在桌面快捷访问

建筑容积率、建筑密度、绿化率规定指标VIP免费

建筑容积率、建筑密度、绿化率规定指标_第1页
1/3
建筑容积率、建筑密度、绿化率规定指标_第2页
2/3
建筑容积率、建筑密度、绿化率规定指标_第3页
3/3
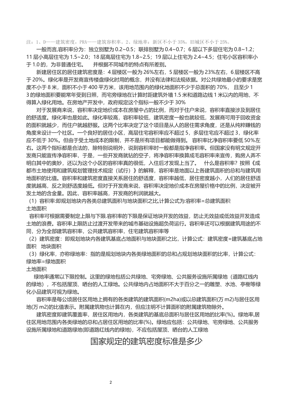
1容积率、建筑密度、绿化率规定指标国家并没有统一制定建筑密度标准,一般是由县级或区级规划部门制定《XX区(县)控制性详细规划》。这个控制性详细规划都可以在各地的规划部门网站上下载。一般建筑密度,容积率之类的都是国土规划局控制的.不管是不是强制性规定都不由其他人私自改变。建筑容积率、建筑密度最大值控制指标表建筑容积率建筑密度建筑基地类型旧城改造地区规划新区地区中心地段一般地段一般地段D%PRAD%PRAD%PRA低层独立式住宅及其他低层居住建筑401.2351.0居住建筑多层402.4352.2322.0高层305.0254.0253.5一般办公建筑多层453.0402.5322.0高层405.5355.0254.0公寓式办公建筑旅馆多层402.5352.5322.5高层355.0354.5254.0商业建筑多层603.5553.0452.5高层556.0505.5404.5商住综合楼多层402.5402.5322.1高层405.0354.0253.5工业建筑(一般通用厂房)低层多层40351.02.040351.01.5普通仓库低层多层35301.02.030201.01.5公共绿地按照建设部《公园设计规范》有关规定执行。2注:1、D——建筑密度,PRA——建筑容积率。2、绿地率:新区不小于35%,旧城区不小于25%。一般而言,容积率分为:独立别墅为0.2~0.5;联排别墅为0.4~0.7;6层以下多层住宅为0.8~1.2;11层小高层住宅为1.5~2.0;18层高层住宅为1.8~2.5;19层以上住宅为2.4~4.5;住宅小区容积率小于1.0的,为非普通住宅。并根据不同城市的特点有所差别。新建居住区的居住建筑密度是:4层楼区一般为26%左右,5层楼区一般为23%左右,6层楼区不高于20%。绿化率是开发商宣传楼盘绿化时用的概念,并没有法律和法规依据。对公共绿地最小的要求是宽度不小于8米,面积不小于400平方米,该用地范围内的绿化地面积不少于总面积的70%,且至少13的绿地面积要能常年受到日照,而宅旁绿地在计算时距建筑外墙1.5米和道路边线1米以内的用地,不得算入绿化用地。在房地产开发中,政府规定这个指标一般不少于30%对于发展商来说,容积率决定地价成本在房屋中占的比例,而对于住户来说,容积率直接涉及到居住的舒适度。绿化率也是如此。绿化率较高,容积率较低,建筑密度一般也就较低,发展商可用于回收资金的面积就越少,而住户就越舒服。这两个比率决定了这个项目是从人的居住需求角度,还是从纯粹赚钱的角度来设计一个社区。一个良好的居住小区,高层住宅容积率应不超过5,多层住宅应不超过3,绿化率应不低于30%。但由于受土地成本的限制,并不是所有项目都能做得到。容积率比净容积率要低50%左右。这两个指标都是合法的,除特别说明外,说到容积率时一般都是指净容积率。但国家没有明文规定开发商只能宣传净容积率,于是,一些开发商就钻的空子,将净容积率换算成毛容积率来宣传,购房人弄不明白其中的奥妙,还以为这个小区的容积率真的很低,入住后才发现上当了。什么是容积率?按照《成都市土地使用和建筑规划管理技术规定(试行)》的解释,容积率是地面以上各建筑面积的总和与建筑用地面积的比值。容积率和建筑密度直接关系居住的舒适度,容积率越低,居住密度越小,人们的居住舒适度就越高,反之则舒适度越低。但对于开发商来说,容积率决定地价成本在房屋价格中的比例,决定被开发土地的含金量。因此,容积率越高,开发商的利润就越大。(1)容积率:即规划地块内各类总建筑面积与地块面积之比,计算公式为:容积率=总建筑面积土地面积容积率可根据需要制定上限与下限.容积率的下限是保证地块开发的效益,防止无效益或低效益开发造成土地的浪费。容积率上限防止过渡开发带来的城市基础设施超负荷运行。容积率还可以根据建筑用途的不同,分为全部建筑容积率,公共建筑容积率,住宅建筑容积率等(2)建筑密度:即规划地块内各建筑基底占地面积与地块面积之比,计算公式:建筑密度=建筑基底占地面积地块面积(3)绿化率,亦称绿地率:指的是规划地块内各类绿地面积的总和占规划地块面积的比率,计算公式:绿地率=绿地面积土地面积绿地率通常以下限控制。这里的绿地包括公共绿地、宅旁绿地、公共服务设施所属绿地(道路红线内的绿地),不包括屋顶、晒台的人工绿地。公共绿地内占地面积不大于百分之一的雕塑、水池、亭榭等绿化小品建筑可...

1、当您付费下载文档后,您只拥有了使用权限,并不意味着购买了版权,文档只能用于自身使用,不得用于其他商业用途(如 [转卖]进行直接盈利或[编辑后售卖]进行间接盈利)。
2、本站所有内容均由合作方或网友上传,本站不对文档的完整性、权威性及其观点立场正确性做任何保证或承诺!文档内容仅供研究参考,付费前请自行鉴别。
3、如文档内容存在违规,或者侵犯商业秘密、侵犯著作权等,请点击“违规举报”。

碎片内容

建筑容积率、建筑密度、绿化率规定指标

黄金书屋+ 关注
实名认证
内容提供者

爱好英语教学和互联网行业,热爱教育事业,兢兢业业

相关文档

确认删除?
VIP
微信客服
  • 扫码咨询
会员Q群
  • 会员专属群点击这里加入QQ群
客服邮箱
回到顶部