电脑桌面
添加小米粒文库到电脑桌面
安装后可以在桌面快捷访问

管工培训知识内容VIP免费

管工培训知识内容_第1页
1/15
管工培训知识内容_第2页
2/15
管工培训知识内容_第3页
3/15
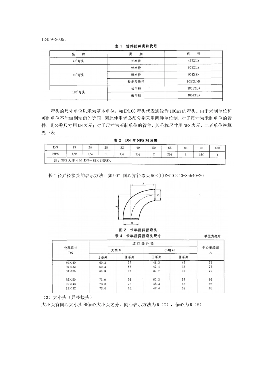
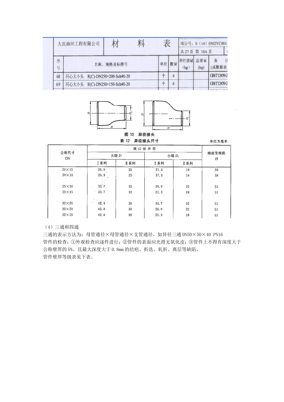
管工培训知识一、管工基础知识1、管工职业管工是操作专用机械设备、进行金属及非金属管子加工和管路安装、调试、维护与修理的人员。管工就是在施工或安装现场从事管件加工和管道组合、安装施工的操作者,管工必须具备独立生产加工能力,并能设计图进行部件加工和管道连接安装能力的实际操作。本职业共设五个等级,分别为:初级(国家职业资格五级)、中级(国家职业资格四级)、高级(国家职业资格三级)、技师(国家职业资格二级)、高级技师(国家职业资格一级)。2、常用计量单位的使用及换算长度单位:米符号(m)1km=1000m1m=1000mm1mm=1000μm重量单位:千克(公斤)kg1kg=1000g1g=1000mg1t(吨)=1000kg1千克=2市斤压强单位:帕Pa兆帕MPa1MPa=1000kPa=106Pa10m水柱约为0.1MPa3、管道油田常用管道分金属管道和非金属管道1)金属管道分焊接钢管和无缝钢管普通焊接钢管的材质是普通碳素钢,有Q195、Q215A(B)、Q235A(B)、Q295A(B)、Q345A(B)等(数字表示管材屈服强度。数字越大,屈服强度越高;A/B代表质量等级);常用无缝钢管的材质为10或20号优质碳素钢,10或20代表钢材中的C含量。管道的尺寸表示方法:一般用“管材的外径×壁厚标注管材材质”,如“无缝钢管φ219×620”金属管道施工前,要对管道材质、规格、壁厚等进行检查,发现不符合设计或标准要求的严禁使用。2)非金属管道油田常用非金属管道有钢骨架复合管、高压玻璃钢管等。一般情况下钢骨架复合管为热熔连接,高压玻璃钢管由螺纹连接,具体操作方法由厂家指导安装。4、常用阀门、管件基础知识(1)阀门阀门的表示方法:(型号)―(压力等级)公称直径型号中,一般情况下以“Z”字开头的是闸阀,以“Q”字开头的是球阀,以“J”字开头的是截止阀,以“A”字开头的是安全阀,以“H”字开头的是止回阀;压力等级表示一般有16(有些情况为16C,“C”代表阀体材质碳钢,如果是T则代表铜制或铜合金阀体)、25、40等,分别代表1.6MPa、2.5MPa、4MPa。公称直径一般以DN开头。如:Z41H-16CDN50表示1.6MpaDN50的闸阀。阀门尺寸一般按照实际测量其尺寸,其法兰端面按照设计要求配备(一般设计图纸的设备表中有说明)。(2)弯头弯头有5个重要参数:弯度、公称直径、压力等级、弯头半径、弯头材质。按照规范要求,弯头的表示方法为:(举例说明)钢制对焊长半径弯头90E(L)-100-Sch30-20,型号中“90E”表示弯度为90°(常用的还有45°),“L”表示弯头半径为长半径弯头,一般情况下R=1.5D(S表示短半径弯头,一般情况下R=1D),“Sch30”表示壁厚等级,“20”表示弯头材质为20#钢。有些设计文件中弯头的表示方法如:钢制90°弯头DN100PN16R=1.5D,在无特殊说明的情况下和上例的弯头表示一个意思。弯头壁厚一般不小于接管管壁厚度,弯头的相关详细说明和解释参考GB/T12459-2005。弯头的尺寸单位以米为基本单位,如DN100弯头代表通径为100mm的弯头。由于米制单位和英制单位不能做到精确的等同,因此使用者必须分别采用两种单位制,对于尺寸为米制单位的管件,其公称尺寸用DN表示;对于尺寸为英制单位的管件,其公称尺寸用NPS表示,二者单位换算见下表:长半径异径接头的表示方法:如90°同心异径弯头90E(L)R-50×40-Sch40-20(3)大小头(异径接头)大小头有同心大小头和偏心大小头之分,同心表示方法为R(C),偏心为R(E)(4)三通和四通三通的表示方法为:母管通径×母管通径×支管通径,如异径三通DN50×50×40PN16管件的检查:①外观检查应逐件进行;②管件的表面应光滑无氧化皮;③管件上不得有深度大于公称壁厚的5%、且最大深度大于0.8mm的结疤、折迭、轧折、离层等缺陷。管件壁厚等级表见下表。(5)法兰常用的法兰形式有板式平焊法兰(PL)、带径平焊法兰(SO)、带径对焊法兰(WN)、整体法兰(IF)。如下图法兰的密封面有三种:突面(RF)、凸凹面(MFM)和榫槽面(TG),见下图如图纸中标有SORF表示突面带径平焊法兰。法兰还有公称直径、压力等级、材质参数,如“突面带径平焊法兰PN16DN50SORF20”DN50代表公称直径、PN16代表压力等级、20代表法兰材质为20#要求会根据法兰参数和规范HGT20592-2009查出法兰的厚度、...

1、当您付费下载文档后,您只拥有了使用权限,并不意味着购买了版权,文档只能用于自身使用,不得用于其他商业用途(如 [转卖]进行直接盈利或[编辑后售卖]进行间接盈利)。
2、本站所有内容均由合作方或网友上传,本站不对文档的完整性、权威性及其观点立场正确性做任何保证或承诺!文档内容仅供研究参考,付费前请自行鉴别。
3、如文档内容存在违规,或者侵犯商业秘密、侵犯著作权等,请点击“违规举报”。

碎片内容

管工培训知识内容

黄金书屋+ 关注
实名认证
内容提供者

爱好英语教学和互联网行业,热爱教育事业,兢兢业业

确认删除?
VIP
微信客服
  • 扫码咨询
会员Q群
  • 会员专属群点击这里加入QQ群
客服邮箱
回到顶部