电脑桌面
添加小米粒文库到电脑桌面
安装后可以在桌面快捷访问

人教版物理高三年级牛顿第一定律惯性牛顿第三定律教学设计VIP免费

人教版物理高三年级牛顿第一定律惯性牛顿第三定律教学设计_第1页
1/13
人教版物理高三年级牛顿第一定律惯性牛顿第三定律教学设计_第2页
2/13
人教版物理高三年级牛顿第一定律惯性牛顿第三定律教学设计_第3页
3/13
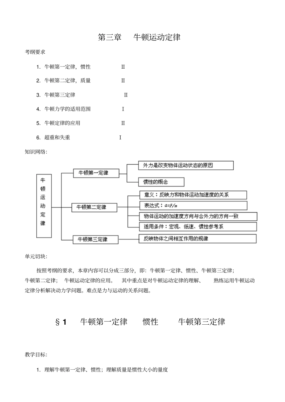
第三章牛顿运动定律考纲要求1.牛顿第一定律,惯性Ⅱ2.牛顿第二定律,质量Ⅱ3.牛顿第三定律Ⅱ4.牛顿力学的适用范围Ⅰ5.牛顿定律的应用Ⅱ6.超重和失重Ⅰ知识网络:单元切块:按照考纲的要求,本章内容可以分成三部分,即:牛顿第一定律、惯性、牛顿第三定律;牛顿第二定律;牛顿运动定律的应用。其中重点是对牛顿运动定律的理解、熟练运用牛顿运动定律分析解决动力学问题。难点是力与运动的关系问题。§1牛顿第一定律惯性牛顿第三定律教学目标:1.理解牛顿第一定律、惯性;理解质量是惯性大小的量度2.理解牛顿第三定律,能够区别一对作用力和一对平衡力3.掌握应用牛顿第一定律、第三定律分析问题的基本方法和基本技能教学重点:理解牛顿第一定律、惯性概念教学难点:惯性教学方法:讲练结合,计算机辅助教学教学过程:一、牛顿第一定律1.牛顿第一定律(惯性定律):一切物体总是保持匀速直线运动状态或静止状态,直到有外力迫使它改变这种状态为止。这个定律有两层含义:(1)保持匀速直线运动状态或静止状态是物体的固有属性;物体的运动不需要用力来维持(2)要使物体的运动状态(即速度包括大小和方向)改变,必须施加力的作用,力是改变物体运动状态的原因点评:①牛顿第一定律导出了力的概念力是改变物体运动状态的原因。(运动状态指物体的速度)又根据加速度定义:tva,有速度变化就一定有加速度,所以可以说:力是使物体产生加速度的原因。(不能说“力是产生速度的原因”、“力是维持速度的原因”,也不能说“力是改变加速度的原因”。)②牛顿第一定律导出了惯性的概念一切物体都有保持原有运动状态的性质,这就是惯性。惯性反映了物体运动状态改变的难易程度(惯性大的物体运动状态不容易改变)。质量是物体惯性大小的量度。③牛顿第一定律描述的是理想化状态牛顿第一定律描述的是物体在不受任何外力时的状态。而不受外力的物体是不存在的。物体不受外力和物体所受合外力为零是有区别的,所以不能把牛顿第一定律当成牛顿第二定律在F=0时的特例。2.惯性:物体保持原来匀速直线运动状态或静止状态的性质。对于惯性理解应注意以下三点:(1)惯性是物体本身固有的属性,跟物体的运动状态无关,跟物体的受力无关,跟物体所处的地理位置无关(2)质量是物体惯性大小的量度,质量大则惯性大,其运动状态难以改变(3)外力作用于物体上能使物体的运动状态改变,但不能认为克服了物体的惯性【例1】下列关于惯性的说法中正确的是A.物体只有静止或做匀速直线运动时才有惯性B.物体只有受外力作用时才有惯性C.物体的运动速度大时惯性大D.物体在任何情况下都有惯性解析:惯性是物体的固有属性,一切物体都具有惯性,与物体的运动状态及受力情况无关,故只有D项正确。点评:处理有关惯性问题,必须深刻理解惯性的物理意义,抛开表面现象,抓住问题本质。【例2】关于牛顿第一定律的下列说法中,正确的是A.牛顿第一定律是实验定律B.牛顿第一定律说明力是改变物体运动状态的原因C.惯性定律与惯性的实质是相同的D.物体的运动不需要力来维持解析:牛顿第一定律是物体在理想条件下的运动规律,反映的是物体在不受力的情况下所遵循的运动规律,而自然界中不受力的物体是不存在的.故A是错误的.惯性是物体保持原有运动状态不变的一种性质,惯性定律(即牛顿第一定律)则反映物体在一定条件下的运动规律,显然C不正确.由牛顿第一定律可知,物体的运动不需要力来维持,但要改变物体的运动状态则必须有力的作用,答案为B、D【例3】在一艘匀速向北行驶的轮船甲板上,一运动员做立定跳远,若向各个方向都用相同的力,则()A.向北跳最远B.向南跳最远C.向东向西跳一样远,但没有向南跳远D.无论向哪个方向都一样远解析:运动员起跳后,因惯性其水平方向还具有与船等值的速度,所以无论向何方跳都一样。因此应选答案D。点评:此题主要考查对惯性及惯性定律的理解,解答此题的关键是理解运动员起跳过程中,水平方向若不受外力作用将保持原有匀速运动的惯性,从而选出正确答案【例4】某人用力推原来静止在水平面上的小车,使小车开始运动,此后改用较小的力就可以维持小车做...

1、当您付费下载文档后,您只拥有了使用权限,并不意味着购买了版权,文档只能用于自身使用,不得用于其他商业用途(如 [转卖]进行直接盈利或[编辑后售卖]进行间接盈利)。
2、本站所有内容均由合作方或网友上传,本站不对文档的完整性、权威性及其观点立场正确性做任何保证或承诺!文档内容仅供研究参考,付费前请自行鉴别。
3、如文档内容存在违规,或者侵犯商业秘密、侵犯著作权等,请点击“违规举报”。

碎片内容

人教版物理高三年级牛顿第一定律惯性牛顿第三定律教学设计

您可能关注的文档

文库响当当+ 关注
实名认证
内容提供者

该用户很懒,什么也没介绍

确认删除?
VIP
微信客服
  • 扫码咨询
会员Q群
  • 会员专属群点击这里加入QQ群
客服邮箱
回到顶部