电脑桌面
添加小米粒文库到电脑桌面
安装后可以在桌面快捷访问

公司人事管理制度VIP免费

公司人事管理制度_第1页
1/4
公司人事管理制度_第2页
2/4
公司人事管理制度_第3页
3/4
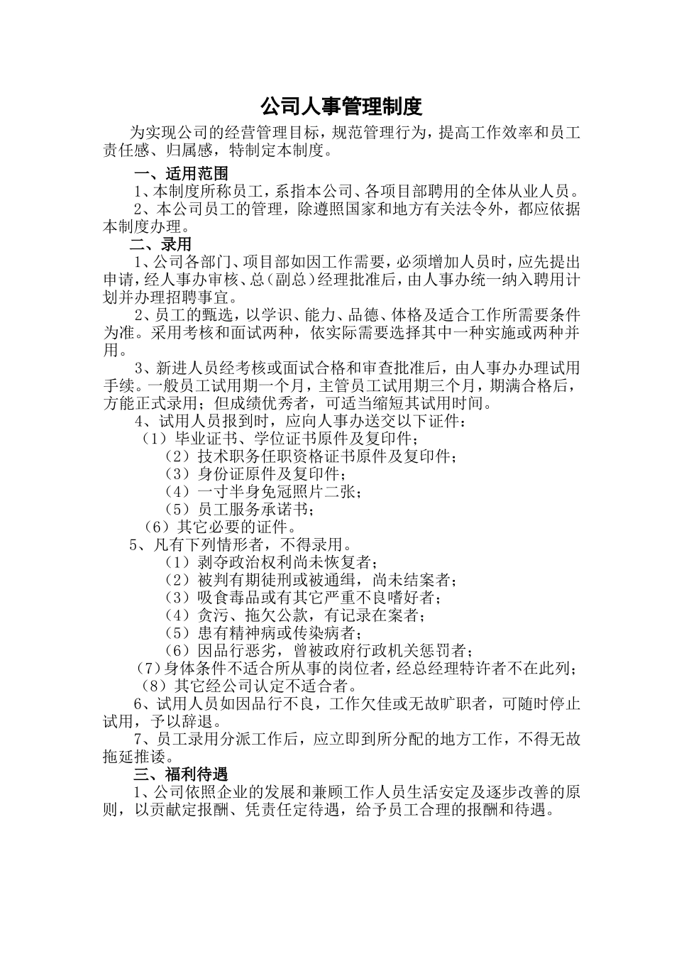
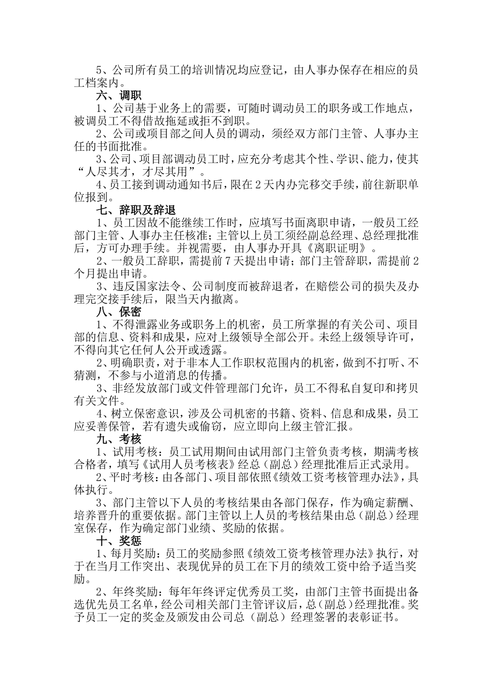
公司人事管理制度为实现公司的经营管理目标,规范管理行为,提高工作效率和员工责任感、归属感,特制定本制度。一、适用范围1、本制度所称员工,系指本公司、各项目部聘用的全体从业人员。2、本公司员工的管理,除遵照国家和地方有关法令外,都应依据本制度办理。二、录用1、公司各部门、项目部如因工作需要,必须增加人员时,应先提出申请,经人事办审核、总(副总)经理批准后,由人事办统一纳入聘用计划并办理招聘事宜。2、员工的甄选,以学识、能力、品德、体格及适合工作所需要条件为准。采用考核和面试两种,依实际需要选择其中一种实施或两种并用。3、新进人员经考核或面试合格和审查批准后,由人事办办理试用手续。一般员工试用期一个月,主管员工试用期三个月,期满合格后,方能正式录用;但成绩优秀者,可适当缩短其试用时间。4、试用人员报到时,应向人事办送交以下证件:(1)毕业证书、学位证书原件及复印件;(2)技术职务任职资格证书原件及复印件;(3)身份证原件及复印件;(4)一寸半身免冠照片二张;(5)员工服务承诺书;(6)其它必要的证件。5、凡有下列情形者,不得录用。(1)剥夺政治权利尚未恢复者;(2)被判有期徒刑或被通缉,尚未结案者;(3)吸食毒品或有其它严重不良嗜好者;(4)贪污、拖欠公款,有记录在案者;(5)患有精神病或传染病者;(6)因品行恶劣,曾被政府行政机关惩罚者;(7)身体条件不适合所从事的岗位者,经总经理特许者不在此列;(8)其它经公司认定不适合者。6、试用人员如因品行不良,工作欠佳或无故旷职者,可随时停止试用,予以辞退。7、员工录用分派工作后,应立即到所分配的地方工作,不得无故拖延推诿。三、福利待遇1、公司依照企业的发展和兼顾工作人员生活安定及逐步改善的原则,以贡献定报酬、凭责任定待遇,给予员工合理的报酬和待遇。2、员工的基本待遇有基本工资、通讯补贴和绩效奖金,按月计发,出勤天数未足月的,按日(实际出勤天数*基本工资/30天)计发。月薪工资在次月底前发放,如遇工程回款未及时到位,工资发放适当顺延。3、新进人员从报到之日起计薪,离职人员自离职之日停薪,按日计发。4、试用人员试用期间不享受综合保险。转正后,由公司统一办理。5、在公司上班的外地员工,可申请安排集体宿舍;在项目部的员工统一由项目部办公室主任安排住宿。6、公司依据有关国家规定,发放员工年终奖金,年终奖金的评定方法及额度由公司根据经营情况确定。7、在工程项目完工后,新项目未进场前,公司可根据需要安排项目部人员休假,休假期间的员工工资按当月工资的70%发放。四、休假及请假1、按国家规定,员工享有以下带薪假日(有基本工资,无绩效工资):元旦:1天;春节:3天;清明节:1天;劳动节:1天;端午节:1天;中秋节:1天;国庆节:3天;婚假:3天+晚婚7天;丧假:3天;产假:90天+晚育15天。2、由于业务需要,公司可临时安排员工于法定的公休日、休假日照常上班,公司发送适当补贴或安排调休(调休不另计补贴)。3、春节期间休假或探亲的,按照公司规定的休假天数休假;放假期间在公司和项目部值班的,发放值班补贴或安排调休。如在值班时间内擅离职守者,除不计有效工作时间外,还以旷工论处。4、春节探亲往来旅途费,可按公司规定报销相应的费用,超支部分由个人承担。具体额度由公司根据经营情况确定。5、委托或代人打卡或伪造出勤记录者,一经查明属实,双方均以旷工论处,不发薪资及奖金。6、员工请假须提前提出申请,2天以内的须经所属部门主管、行政办主任批准;3-5天的,须经副总经理批准;5天以上的须经总经理批准。未经准假离岗者,以旷工论处。五、培训1、为提高员工业务、知识技能及发挥其潜在智能,使公司人力资源能适应公司日益迅速发展的需要,公司将举行各种教育培训活动,被指定员工,不得无故缺席,确有特殊原因,应按有关请假制度执行。2、新员工入职后,须接受公司概况与发展的培训以及不同层次、不同类别的岗前专业培训,培训时间应不少于20小时,合格者方可上岗。新员工培训由公司根据人员录用的情况安排,在新员工入职的前三个月内进行,考核不合格者不再继续留用。3、员...

1、当您付费下载文档后,您只拥有了使用权限,并不意味着购买了版权,文档只能用于自身使用,不得用于其他商业用途(如 [转卖]进行直接盈利或[编辑后售卖]进行间接盈利)。
2、本站所有内容均由合作方或网友上传,本站不对文档的完整性、权威性及其观点立场正确性做任何保证或承诺!文档内容仅供研究参考,付费前请自行鉴别。
3、如文档内容存在违规,或者侵犯商业秘密、侵犯著作权等,请点击“违规举报”。

碎片内容

公司人事管理制度

确认删除?
VIP
微信客服
  • 扫码咨询
会员Q群
  • 会员专属群点击这里加入QQ群
客服邮箱
回到顶部