电脑桌面
添加小米粒文库到电脑桌面
安装后可以在桌面快捷访问

生产安全隐患分类目录(参考)VIP免费

生产安全隐患分类目录(参考)_第1页
1/10
生产安全隐患分类目录(参考)_第2页
2/10
生产安全隐患分类目录(参考)_第3页
3/10
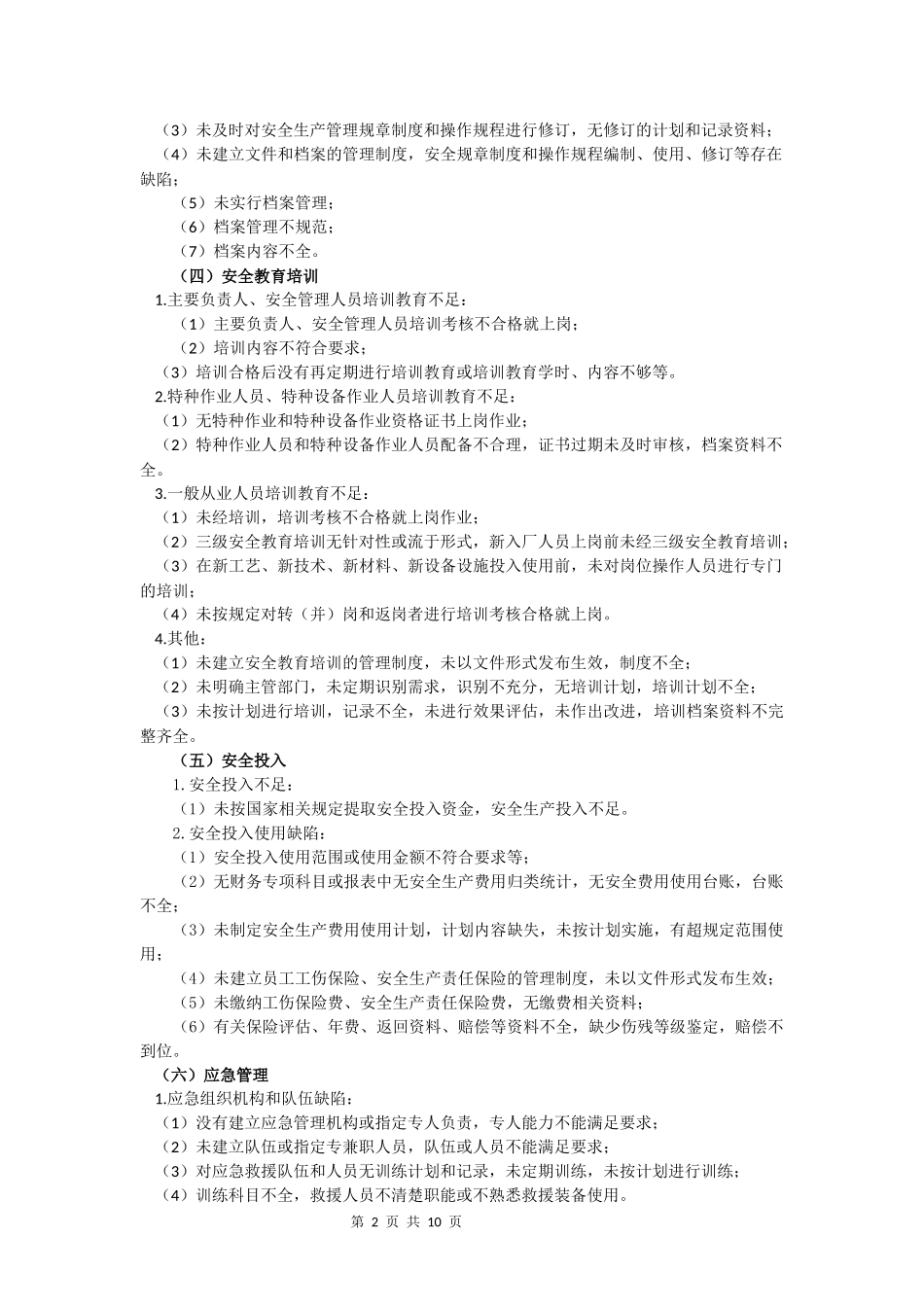
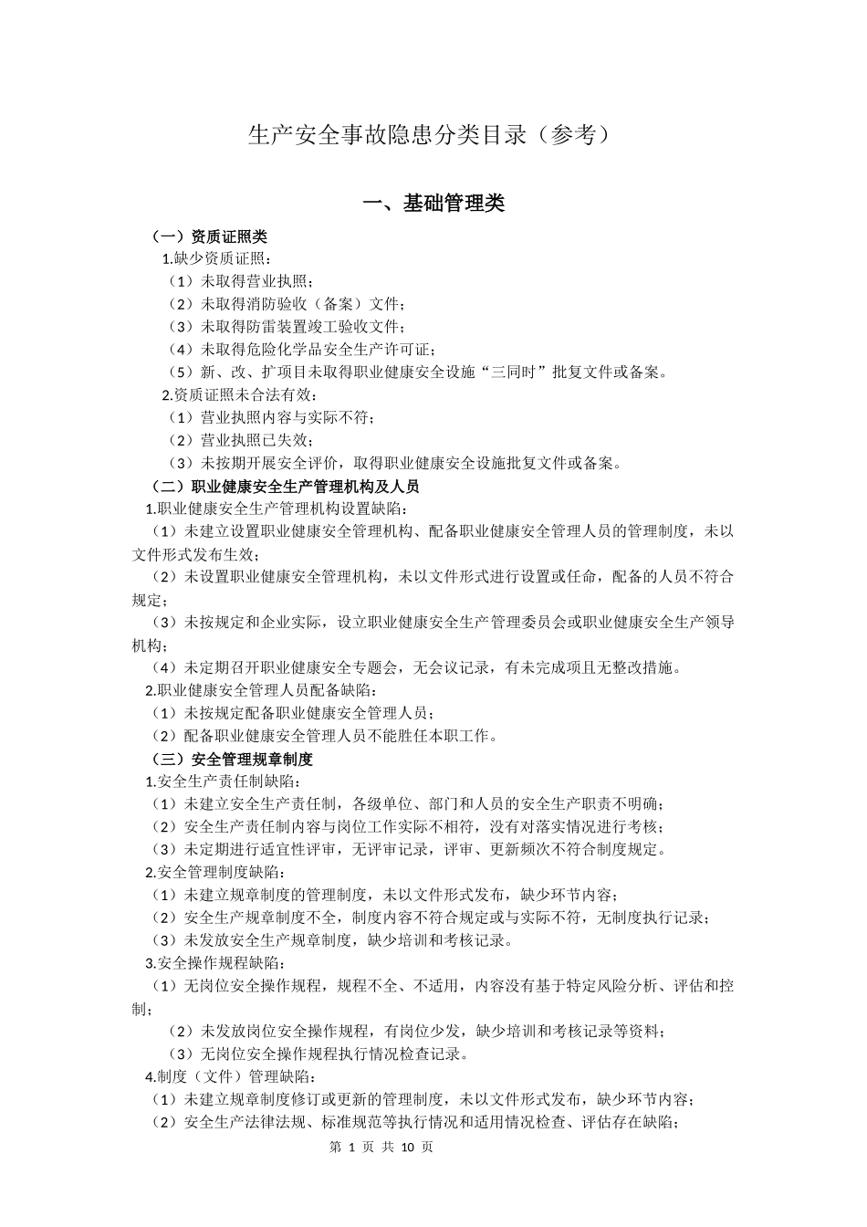
第1页共10页生产安全事故隐患分类目录(参考)一、基础管理类(一)资质证照类1.缺少资质证照:(1)未取得营业执照;(2)未取得消防验收(备案)文件;(3)未取得防雷装置竣工验收文件;(4)未取得危险化学品安全生产许可证;(5)新、改、扩项目未取得职业健康安全设施“三同时”批复文件或备案。2.资质证照未合法有效:(1)营业执照内容与实际不符;(2)营业执照已失效;(3)未按期开展安全评价,取得职业健康安全设施批复文件或备案。(二)职业健康安全生产管理机构及人员1.职业健康安全生产管理机构设置缺陷:(1)未建立设置职业健康安全管理机构、配备职业健康安全管理人员的管理制度,未以文件形式发布生效;(2)未设置职业健康安全管理机构,未以文件形式进行设置或任命,配备的人员不符合规定;(3)未按规定和企业实际,设立职业健康安全生产管理委员会或职业健康安全生产领导机构;(4)未定期召开职业健康安全专题会,无会议记录,有未完成项且无整改措施。2.职业健康安全管理人员配备缺陷:(1)未按规定配备职业健康安全管理人员;(2)配备职业健康安全管理人员不能胜任本职工作。(三)安全管理规章制度1.安全生产责任制缺陷:(1)未建立安全生产责任制,各级单位、部门和人员的安全生产职责不明确;(2)安全生产责任制内容与岗位工作实际不相符,没有对落实情况进行考核;(3)未定期进行适宜性评审,无评审记录,评审、更新频次不符合制度规定。2.安全管理制度缺陷:(1)未建立规章制度的管理制度,未以文件形式发布,缺少环节内容;(2)安全生产规章制度不全,制度内容不符合规定或与实际不符,无制度执行记录;(3)未发放安全生产规章制度,缺少培训和考核记录。3.安全操作规程缺陷:(1)无岗位安全操作规程,规程不全、不适用,内容没有基于特定风险分析、评估和控制;(2)未发放岗位安全操作规程,有岗位少发,缺少培训和考核记录等资料;(3)无岗位安全操作规程执行情况检查记录。4.制度(文件)管理缺陷:(1)未建立规章制度修订或更新的管理制度,未以文件形式发布,缺少环节内容;(2)安全生产法律法规、标准规范等执行情况和适用情况检查、评估存在缺陷;第2页共10页(3)未及时对安全生产管理规章制度和操作规程进行修订,无修订的计划和记录资料;(4)未建立文件和档案的管理制度,安全规章制度和操作规程编制、使用、修订等存在缺陷;(5)未实行档案管理;(6)档案管理不规范;(7)档案内容不全。(四)安全教育培训1.主要负责人、安全管理人员培训教育不足:(1)主要负责人、安全管理人员培训考核不合格就上岗;(2)培训内容不符合要求;(3)培训合格后没有再定期进行培训教育或培训教育学时、内容不够等。2.特种作业人员、特种设备作业人员培训教育不足:(1)无特种作业和特种设备作业资格证书上岗作业;(2)特种作业人员和特种设备作业人员配备不合理,证书过期未及时审核,档案资料不全。3.一般从业人员培训教育不足:(1)未经培训,培训考核不合格就上岗作业;(2)三级安全教育培训无针对性或流于形式,新入厂人员上岗前未经三级安全教育培训;(3)在新工艺、新技术、新材料、新设备设施投入使用前,未对岗位操作人员进行专门的培训;(4)未按规定对转(并)岗和返岗者进行培训考核合格就上岗。4.其他:(1)未建立安全教育培训的管理制度,未以文件形式发布生效,制度不全;(2)未明确主管部门,未定期识别需求,识别不充分,无培训计划,培训计划不全;(3)未按计划进行培训,记录不全,未进行效果评估,未作出改进,培训档案资料不完整齐全。(五)安全投入1.安全投入不足:(1)未按国家相关规定提取安全投入资金,安全生产投入不足。2.安全投入使用缺陷:(1)安全投入使用范围或使用金额不符合要求等;(2)无财务专项科目或报表中无安全生产费用归类统计,无安全费用使用台账,台账不全;(3)未制定安全生产费用使用计划,计划内容缺失,未按计划实施,有超规定范围使用;(4)未建立员工工伤保险、安全生产责任保险的管理制度,未以文件形式发布生效;(5)未缴纳工伤保险费、安全生产责任保险费,...

1、当您付费下载文档后,您只拥有了使用权限,并不意味着购买了版权,文档只能用于自身使用,不得用于其他商业用途(如 [转卖]进行直接盈利或[编辑后售卖]进行间接盈利)。
2、本站所有内容均由合作方或网友上传,本站不对文档的完整性、权威性及其观点立场正确性做任何保证或承诺!文档内容仅供研究参考,付费前请自行鉴别。
3、如文档内容存在违规,或者侵犯商业秘密、侵犯著作权等,请点击“违规举报”。

碎片内容

生产安全隐患分类目录(参考)

您可能关注的文档

确认删除?
VIP
微信客服
  • 扫码咨询
会员Q群
  • 会员专属群点击这里加入QQ群
客服邮箱
回到顶部