电脑桌面
添加小米粒文库到电脑桌面
安装后可以在桌面快捷访问

人力优化方案(裁员方案)VIP免费

人力优化方案(裁员方案)_第1页
1/5
人力优化方案(裁员方案)_第2页
2/5
人力优化方案(裁员方案)_第3页
3/5
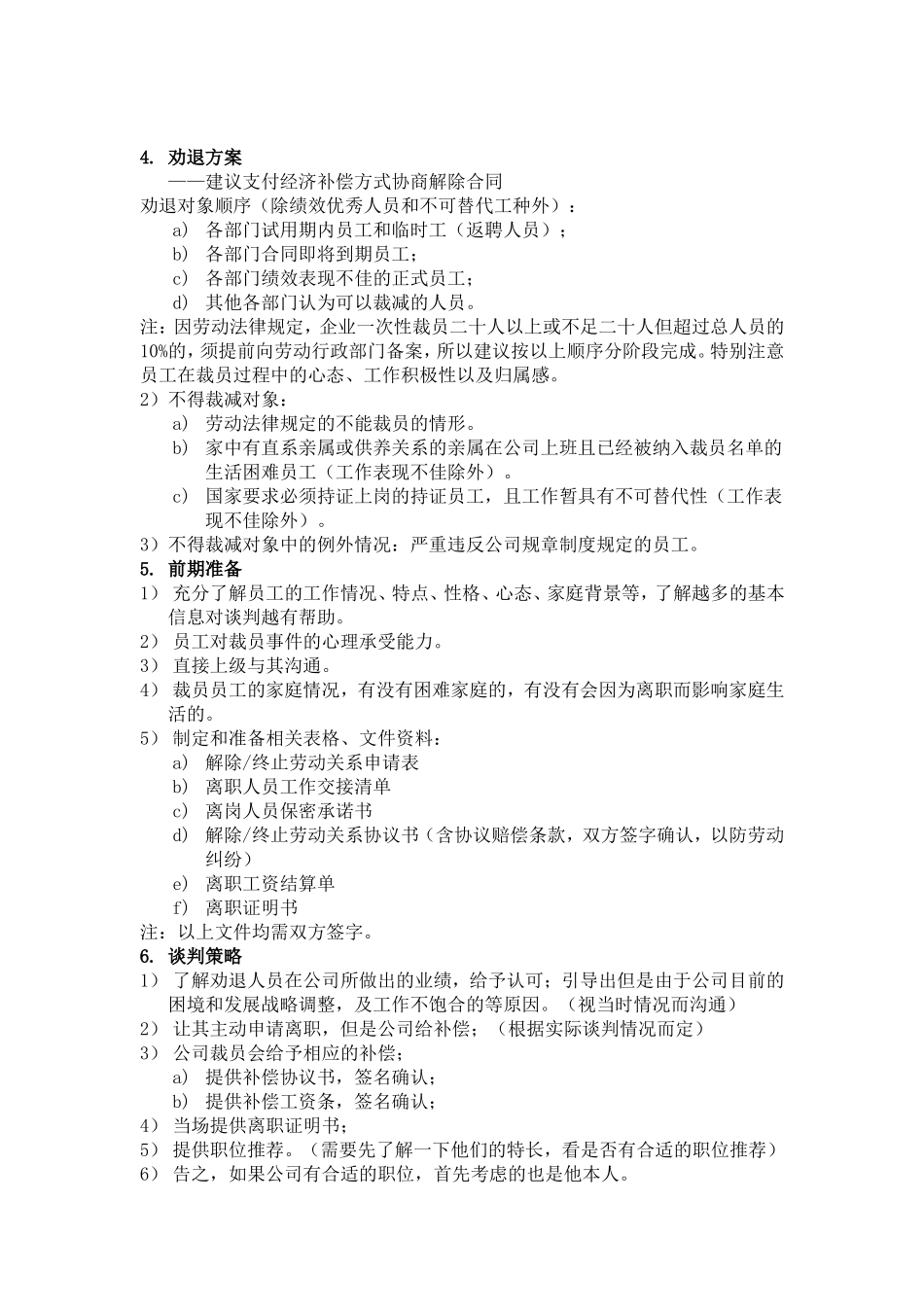
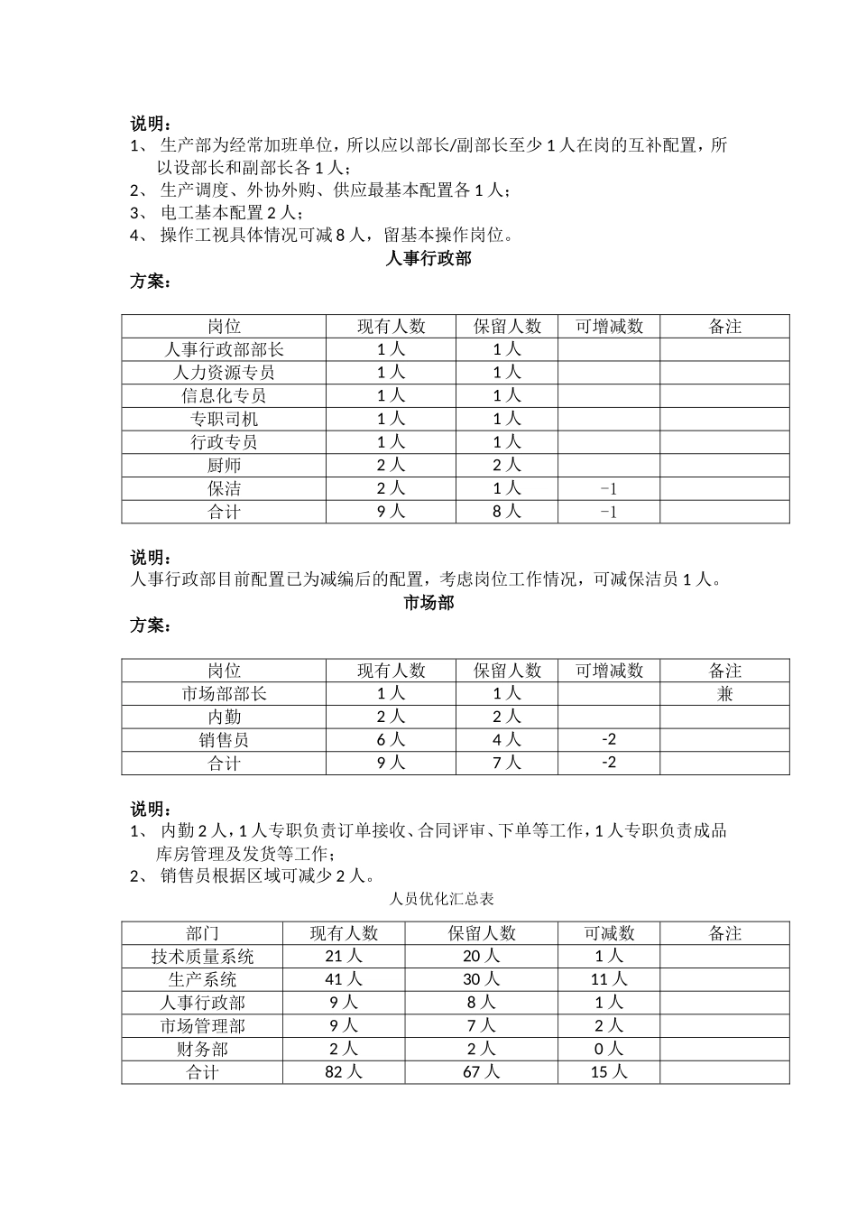
人力优化方案1.目的因公司战略调整及工作分析,结合现有部分岗位工作不饱合等因素,特对公司人员架构做出优化和调整,使其符合公司战略发展方向。2.目标精简高效,在组织整体规划下实现岗位的明确分工,又在分工基础上有效的整合使各岗位职责明确且又能同步协调,发挥最大的效能。针对部分员工一人拥有多项技能且岗位工作任务量不饱和的情况,实行一人多岗、多劳多得。做到人人有事干,事事有人管,保质保量,负荷饱满。3.各部门人员优化方案技术质量部岗位现有人数保留人数可增减数备注技术部部长1人1人研发工程师2人2人现场技术员/工艺员5人4人-1人资料管理员1人1人质量管理部部长1人1人检验员4人4人质量统计员1人1人挑选员1人1人检测中心5人5人合计21人20人-1人说明:1、因体系要求,质量行使独立权,所以质量管理部设部长1人或总质量师兼负责体系、质量问题处理及管理工作;2、检验员总检及出库检验2人,现场工序检2人(考虑加班及工作量);3、检测中心5人均持证上岗,替代性差,应稳定,可适当兼职其他适合工作;4、技术部现场技术员工艺员可减1人。生产部岗位现有人数保留人数可增减数备注生产部部长1人1人生产部副部长1人1人安全管理员1人1人计划调度3人1人-2外协1人1人供应2人1人-1电工2人2人操作工30人22人-8合计41人30人-11说明:1、生产部为经常加班单位,所以应以部长/副部长至少1人在岗的互补配置,所以设部长和副部长各1人;2、生产调度、外协外购、供应最基本配置各1人;3、电工基本配置2人;4、操作工视具体情况可减8人,留基本操作岗位。人事行政部方案:岗位现有人数保留人数可增减数备注人事行政部部长1人1人人力资源专员1人1人信息化专员1人1人专职司机1人1人行政专员1人1人厨师2人2人保洁2人1人-1合计9人8人-1说明:人事行政部目前配置已为减编后的配置,考虑岗位工作情况,可减保洁员1人。市场部方案:岗位现有人数保留人数可增减数备注市场部部长1人1人兼内勤2人2人销售员6人4人-2合计9人7人-2说明:1、内勤2人,1人专职负责订单接收、合同评审、下单等工作,1人专职负责成品库房管理及发货等工作;2、销售员根据区域可减少2人。人员优化汇总表部门现有人数保留人数可减数备注技术质量系统21人20人1人生产系统41人30人11人人事行政部9人8人1人市场管理部9人7人2人财务部2人2人0人合计82人67人15人4.劝退方案——建议支付经济补偿方式协商解除合同劝退对象顺序(除绩效优秀人员和不可替代工种外):a)各部门试用期内员工和临时工(返聘人员);b)各部门合同即将到期员工;c)各部门绩效表现不佳的正式员工;d)其他各部门认为可以裁减的人员。注:因劳动法律规定,企业一次性裁员二十人以上或不足二十人但超过总人员的10%的,须提前向劳动行政部门备案,所以建议按以上顺序分阶段完成。特别注意员工在裁员过程中的心态、工作积极性以及归属感。2)不得裁减对象:a)劳动法律规定的不能裁员的情形。b)家中有直系亲属或供养关系的亲属在公司上班且已经被纳入裁员名单的生活困难员工(工作表现不佳除外)。c)国家要求必须持证上岗的持证员工,且工作暂具有不可替代性(工作表现不佳除外)。3)不得裁减对象中的例外情况:严重违反公司规章制度规定的员工。5.前期准备1)充分了解员工的工作情况、特点、性格、心态、家庭背景等,了解越多的基本信息对谈判越有帮助。2)员工对裁员事件的心理承受能力。3)直接上级与其沟通。4)裁员员工的家庭情况,有没有困难家庭的,有没有会因为离职而影响家庭生活的。5)制定和准备相关表格、文件资料:a)解除/终止劳动关系申请表b)离职人员工作交接清单c)离岗人员保密承诺书d)解除/终止劳动关系协议书(含协议赔偿条款,双方签字确认,以防劳动纠纷)e)离职工资结算单f)离职证明书注:以上文件均需双方签字。6.谈判策略1)了解劝退人员在公司所做出的业绩,给予认可;引导出但是由于公司目前的困境和发展战略调整,及工作不饱合的等原因。(视当时情况而沟通)2)让其主动申请离职,但是公司给补偿;(根据实际谈判情况而定)3)公司裁员会给予相应的补偿;a)提供补偿协议书,签名确认;b)提供补偿工资条,签名确认;4)当场提...

1、当您付费下载文档后,您只拥有了使用权限,并不意味着购买了版权,文档只能用于自身使用,不得用于其他商业用途(如 [转卖]进行直接盈利或[编辑后售卖]进行间接盈利)。
2、本站所有内容均由合作方或网友上传,本站不对文档的完整性、权威性及其观点立场正确性做任何保证或承诺!文档内容仅供研究参考,付费前请自行鉴别。
3、如文档内容存在违规,或者侵犯商业秘密、侵犯著作权等,请点击“违规举报”。

碎片内容

人力优化方案(裁员方案)

确认删除?
VIP
微信客服
  • 扫码咨询
会员Q群
  • 会员专属群点击这里加入QQ群
客服邮箱
回到顶部