电脑桌面
添加小米粒文库到电脑桌面
安装后可以在桌面快捷访问

天猫商城运营详细方案VIP免费

天猫商城运营详细方案_第1页
1/7
天猫商城运营详细方案_第2页
2/7
天猫商城运营详细方案_第3页
3/7
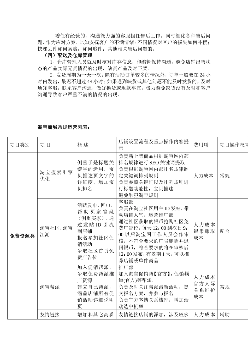
天猫商城运营详细方案1一人员配置:1组织架构2工作内容(一)淘宝店长1、负责网店整体规划、营销、推广、客户关系管理等系统经营性工作;2、负责网店日常改版策划、上架、推广、销售、售后服务等经营与管理工作;3、负责网店日常维护,保证网店的正常运作,优化店铺及商品排名;4、负责执行与配合公司相关营销活动,策划店铺促销活动方案;5、负责收集市场和行业信息,提供有效应对方案;6、制定销售计划,带领团队完成销售业绩目标;7、客户关系维护,处理相关客户投诉及纠纷问题。(二)客服人员(前期招两名)工作职责:1.通过聊天软件,耐心回答客户提出各种问题,达成双方愉快交易,处理订货信息2.熟悉淘宝的各种操作规则,处理客户要求,修改价格,管理店铺等;3.解答顾客提问,引导顾客进行购买,促成交易。4.为网上客户提供售后服务,并以良好的心态及时解决客户提出的问题和要求,提供售后服务并能解决一般投诉。6.配合公司淘宝店铺和独立网站的推广宣传,在各种群和论坛发贴宣传、推广店铺;(三)网店美工(前期招一名)主要工作内容(PS合成、调色及抠图必须熟练经验要求1年以上)1.负责网络店铺视觉规划、设计,以及产品描述工作;2.负责网站产品模特后期图片的处理和排版。应聘要求1.爱好视觉,对设计有天生的触觉。追求完美。2.具有网页美工设计能力和平面设计能力,一年以上的工作经验。3.熟悉淘宝货品上架、宝贝编辑等功能;4.熟悉Dreamweaver、Photoshop等相关设计软件5.有良好的团队合作精神,有耐心,做事认真细心负责,诚实可靠,能承受一定的工作压力。6.熟练编写div/css优先(四)网店编辑(暂时不用,只招美工,)1、负责网店产品上架和下架的相关工作;2、负责网店产品的宝贝描述文字的撰写,配图文字的撰写3、负责促销活动文案的构思和撰写;4、负责网店产品标题的编辑和修改等;(五)配送人员主要工作内容:1.按照要求对货物产品进行包装,负责进货和发货等物流方面的事项,清点库存。2、较强的服务客户的意识及团队合作精神3、能吃苦、蹋实、细心、能长期稳定的合作。4、有网店打包工作经验的优先考虑。职责描述:1、负责商品进库、出库,发货包装。2、准确无误的核对面单与商品货号、数量等。3、登记商品出库记录。4、定期对库房进行盘点。二运营规划(一)店铺的上线及日常管理1、确定店铺的整体风格,做好各个区域的美工工作。2、细化买家须知内容,尽量做到顾客可以自主购物。3、美工负责将待售产品的图片做好处理,编辑配置好相关的文案说明。4、编辑好各个产品的标题,宝贝描述后,核实价格及库存信息后,全部上架。(二)营销活动1、首先确定3-5款主打产品,以后历次活动优先考虑这几款产品的报名,以此吸引客户,做好关联销售。2、配合淘宝的新店铺的推广活动,做好庆开店营销活动,全场折扣,设置后VIP折扣价格。3、设置淘宝客,聚划算等活动,以此引进流量。(三)售后问题委任有经验的,沟通能力强的客服担任售后工作。同时细化各种售后问题,作为应对方案,比如安抚客户的不满情绪;不同情况对客户的损失如何补偿;快递丢件如何索赔,如何追件;其他相关售后问题的。(四)配送及仓库管理1、仓库管理人员就及时核对库存信息,和编辑保持沟通,避免店铺出售状态的产品实际无货情况的出现,缺货产品及时下架。2、发货周期为一天一次;除有活动订单较多的情况外,订单一般要在24小时内发出,最迟不超过48小时;如果遇到缺货或其他问题不能及时发货的,及时通知客服,联系客户沟通,做好换货或退款事宜,极力避免缺货没有及时和客户沟通导致客户严重不满的情况的出现。淘宝商城常规运营列表:项目类别项目概述店铺设置流程及重点操作内容提示费用项项目操作权重免费资源类淘宝搜索引擎优化侧重于是标题关键字的运用,宝贝描述页文字的详细度,增加宝贝排名负责新上架商品根据淘宝网内部排名规律进行SEO关键词提取负责根据淘宝网内部排名规律制定关键词排列规则负责参照关键词以及排列规则进行标题功能性,宝贝描述避免触犯淘宝规则人力成本常规淘宝社区,淘宝江湖活跃发巾,回巾,帮助买家答疑(侧重买家),通过发贴ID引流到店铺报名参加社区促销活动争取社区首页...

1、当您付费下载文档后,您只拥有了使用权限,并不意味着购买了版权,文档只能用于自身使用,不得用于其他商业用途(如 [转卖]进行直接盈利或[编辑后售卖]进行间接盈利)。
2、本站所有内容均由合作方或网友上传,本站不对文档的完整性、权威性及其观点立场正确性做任何保证或承诺!文档内容仅供研究参考,付费前请自行鉴别。
3、如文档内容存在违规,或者侵犯商业秘密、侵犯著作权等,请点击“违规举报”。

碎片内容

天猫商城运营详细方案

确认删除?
VIP
微信客服
  • 扫码咨询
会员Q群
  • 会员专属群点击这里加入QQ群
客服邮箱
回到顶部