电脑桌面
添加小米粒文库到电脑桌面
安装后可以在桌面快捷访问

生产部管理制度VIP专享VIP免费

生产部管理制度_第1页
1/4
生产部管理制度_第2页
2/4
生产部管理制度_第3页
3/4
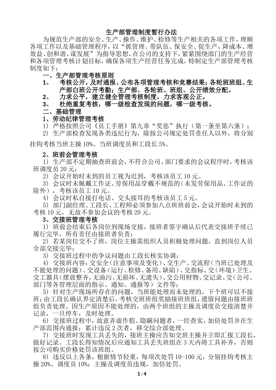
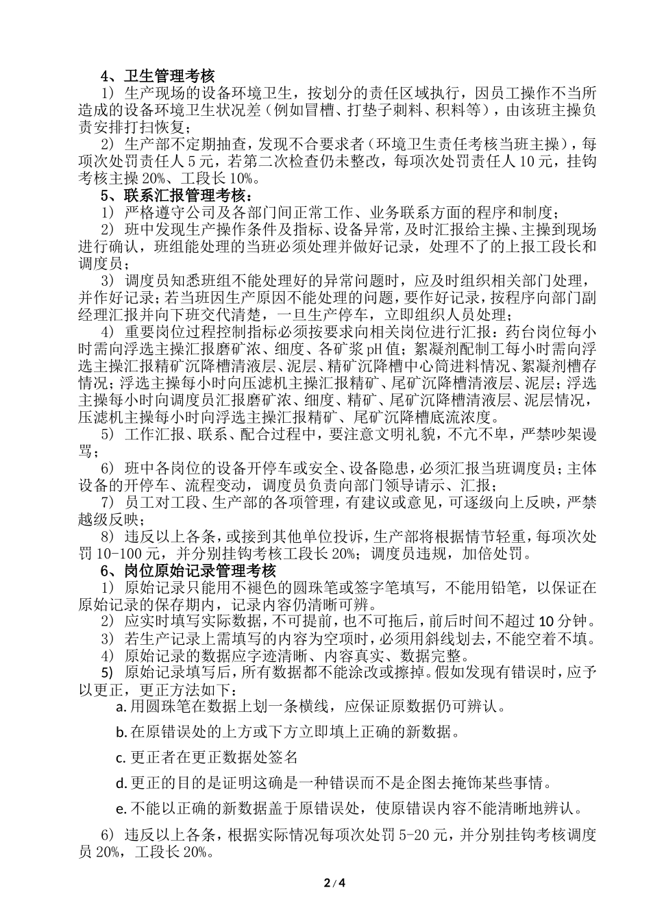
生产部管理制度暂行办法为规范生产部的安全、生产、操作、维护、检修等生产相关的各项工作,理顺各项工作以及基础管理程序,以“抓管理、带队伍、保安全、促生产,降成本、增效益、创和谐、谋发展”为指导思想,在公司的支持下,紧紧围绕部门的生产经营和各项管理考核计划目标,确保各项生产经营任务完成,特制定生产部管理考核制度如下:一、生产部管理考核原则1、考核公开,及时通报、公布各项管理考核和竞赛结果;各轮班班组、生产部白班公开考勤;生产部、各轮班、班组、公开绩效分配。2、力求公平,建立健全管理考核制度,力求客观公正。3、杜绝重复考核,哪一级检查发现的问题,哪一级考核。二、基础管理1、劳动纪律管理考核1)严格按照公司《员工手册》第九章“奖惩”执行(第一条至第六条);2)生产部检查发现各类违纪行为,除按公司规定处罚责任人以外,将分别挂钩考核当班主操10%、当班调度员和工段长5%。2、班前会管理考核1)生产部不定期抽查班前会,不符合公司、部门要求的会议程序时,考核该班调度员20元;2)会议开始时未到的员工视为迟到,考核该员工10元。3)会议时未佩戴工作证、劳保用品穿戴不规范的(未发劳保用品、工作证的除外),考核该员工10元。4)会议时私自接打电话、交头接耳的考核该员工5元。5)部门副经理、工段长、工程师必须参加八点班班前会,会议开始时未到的考核10元,无故不参加会议的考核20元。3、交接班管理考核1)班前会结束后各岗位到现场交接,接班者签字确认后代表交接班手续已履行完毕,所有责任由接班者负责;2)若某岗位交不了班,岗位主操需组织人员积极处理问题,直到岗位人员全部交接完毕;3)交接班过程中的争议问题由工段长核实协调;4)交接班内容:交安全(注意事项及变化)、交生产、交流程(当班已处理及不能处理的问题)、交设备(运行、检修、备用、缺陷)、交指标、交(环境)卫生、交工器具(摆放整齐,无油污、无损坏、无遗失)、交公用财物、交记录、交(公司、部门等各管理层面的指示、通知、通报等)文件等;5)针对生产现场所存在的问题,当班能处理而未处理的,下个班可以不接班;由工段长确认界定清楚后,考核交班班组奖励接班班组,遗留问题由接班班组负责处理。因生产原因不能处理的,由两个班组的主操及调度员交接清楚并记录,一旦停车,及时处理。6)交接班过程中,故意弄虚作假、隐瞒问题者,一经查实,加倍处罚并在生产部范围内通报;累计违反2次者,移交综合部处理。7)交接班时发现工具丢失的,接班主操应告知交班主操并立即汇报工段长,做好记录。工段长得知情况后应通知工具丢失班组在3天内将工具补齐,否则按公司购买价格处罚该班组。8)违反以上各条,根据情节轻重,每项次处罚10-100元,分别挂钩考核主操20%、调度员10%;主操及调度员违规,加倍处罚。1/44、卫生管理考核1)生产现场的设备环境卫生,按划分的责任区域执行,因员工操作不当所造成的设备环境卫生状况差(例如冒槽、打垫子刺料、积料等),由该班主操负责安排打扫恢复;2)生产部不定期抽查,发现不合要求者(环境卫生责任考核当班主操),每项次处罚责任人5元,若第二次检查仍未整改,每项次处罚责任人10元,挂钩考核主操20%、工段长10%。5、联系汇报管理考核:1)严格遵守公司及各部门间正常工作、业务联系方面的程序和制度;2)班中发现生产操作条件及指标、设备异常,及时汇报给主操、主操到现场进行确认,班组能处理的当班必须处理并做好记录,处理不了的上报工段长和调度员;3)调度员知悉班组不能处理好的异常问题时,应及时组织相关部门处理,并作好记录;若当班因生产原因不能处理的问题,要作好记录,按程序向部门副经理汇报并向下班交代清楚,一旦生产停车,立即组织人员处理;4)重要岗位过程控制指标必须按要求向相关岗位进行汇报:药台岗位每小时需向浮选主操汇报磨矿浓、细度、各矿浆pH值;絮凝剂配制工每小时需向浮选主操汇报精矿沉降槽清液层、泥层、精矿沉降槽中心筒进料情况、絮凝剂槽存情况;浮选主操每小时向压滤机主操汇报精矿、尾矿沉降槽清液层、泥层;浮选主操每小时向调度员汇报磨矿浓、细度、精矿、尾矿沉降槽清液层、泥层情况...

1、当您付费下载文档后,您只拥有了使用权限,并不意味着购买了版权,文档只能用于自身使用,不得用于其他商业用途(如 [转卖]进行直接盈利或[编辑后售卖]进行间接盈利)。
2、本站所有内容均由合作方或网友上传,本站不对文档的完整性、权威性及其观点立场正确性做任何保证或承诺!文档内容仅供研究参考,付费前请自行鉴别。
3、如文档内容存在违规,或者侵犯商业秘密、侵犯著作权等,请点击“违规举报”。

碎片内容

生产部管理制度

确认删除?
VIP
微信客服
  • 扫码咨询
会员Q群
  • 会员专属群点击这里加入QQ群
客服邮箱
回到顶部