电脑桌面
添加小米粒文库到电脑桌面
安装后可以在桌面快捷访问

人教版高中物理高二电容器的电容表格式教学设计VIP免费

人教版高中物理高二电容器的电容表格式教学设计_第1页
1/6
人教版高中物理高二电容器的电容表格式教学设计_第2页
2/6
人教版高中物理高二电容器的电容表格式教学设计_第3页
3/6
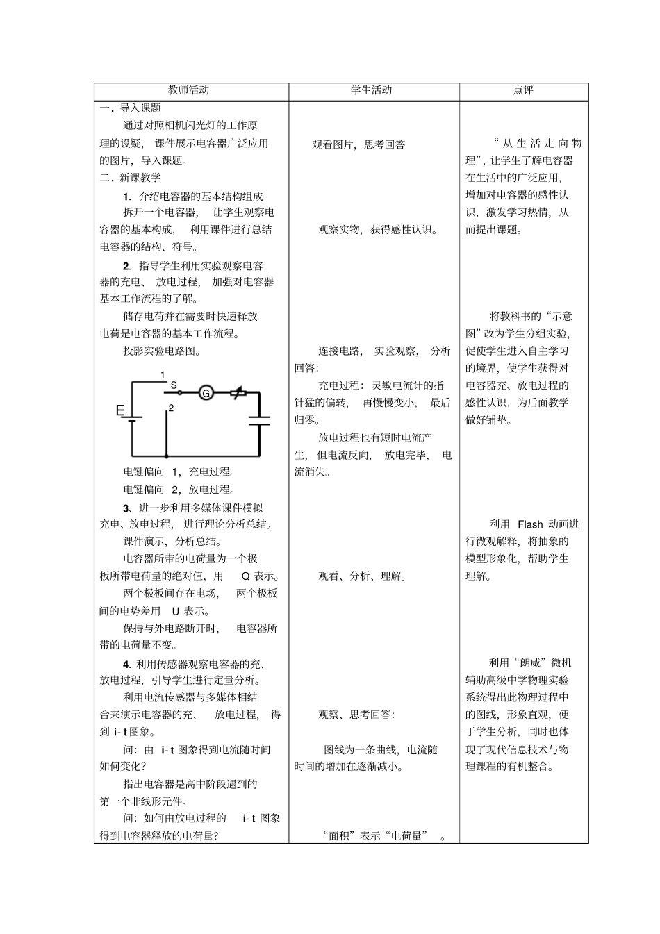
电容器的电容教学设计一、教学目标1、知识与技能(1)知道电容器的基本构造,了解电容器的充电、放电过程,认识常见的电容器。(2)理解电容的物理意义,掌握电容的定义公式、单位,并能进行简单的计算。(3)了解影响平行板电容器电容大小的因素,能利用公式判断平行板电容器电容的变化。2、过程与方法(1)学生通过分组实验,观察、分析电容器的充、放电过程,在进一步利用实验探究电容器容纳电荷本领的描述过程中,理解物理科学研究的常用方法:比值定义法、类比法。(2)学生在利用“控制变量法”自主探究影响平行板电容器电容大小因素的过程中,进一步体会科学探究的过程与方法。3、情感、态度与价值观(1)通过列举电容器的广泛应用,增加学生的感性认识,培养学生探究新事物的兴趣。(2)通过教师的适时引导和学生的自主探究,促进师生之间、生生之间的合作互动,使学生在体验探究的过程中,感悟科学思想,培养科学精神,实现知识和能力的协调发展。二、教学重点、难点1.教学重点及其教学策略重点:电容器电容的概念及物理意义策略:通过实验探究理解电容的比值定义式,进一步运用类比法加深对电容物理意义的理解。由感性到理性,符合学生的认知规律。2.教学难点及其教学策略难点:影响平行板电容器电容大小的因素策略:由实际生活需要出发,引导学生自己提出问题,积极猜想与假设,设计实验方法,改进完善实验,总结结论简单应用,从而完成自主探究的过程,使学生感受深刻,理解透彻。三、设计思想本节课的设计思想是:突出学生“自主探究、合作学习、互动高效”的教学方式。首先,本着“从生活走向物理”的理念,让学生充分了解电容器在生活中的广泛应用,从而增加学生的感性认识,激发学习热情。在教学过程中,将教科书上电容器的充电、放电示意图改为学生的分组实验,促使学生进入自主学习的境界,增强学生之间的交流与合作。同时多媒体课件、传感器的应用又体现了现代信息技术与物理课程的有机整合。在知识讲授时,有意识地渗透物理学的研究方法,如:比值定义法、类比法,进一步加强学生对电容的物理意义的理解。在处理“平行板电容器电容的影响因素的探究”时,注重体现教师的主导作用和学生的主体地位。引导学生主动提出问题、大胆猜想假设、设计实验方案、完善实验方案、进行实验、归纳总结,从而体验自主探究的整个过程。通过教师的适时引导和学生的自主探究,促进师生之间、生生之间的合作互动,使学生在体验探究的乐趣和曲折的过程中,完成对重点知识的建构,感悟科学思想,培养科学精神,实现知识和能力的协调发展。最后,课堂总结以学生为主体来完成,通过学生自己对知识的总结,理清本节的知识结构;通过对方法、过程的回顾与思考,提升分析、解决问题的能力。四、教学流程设问、展示观察思考PPT图片开始五、教学资源学生:每组电容器(多个)、灵敏电流计(1个)、电阻箱(1个)、干电池(3节)、单刀双掷开关(1个)、导线若干,教师:电容器若干个、电阻箱(1个)、干电池(3节)、单刀双掷开关(1个)、平行板电容器实验器材(1个)、感应起电机(1台)、静电计(1个)、石蜡(2块)、导线若干、“朗威”微机辅助高级中学物理实验系统、Excel表格、多媒体课件六、教学设计教师活动学生活动点评一.导入课题通过对照相机闪光灯的工作原理的设疑,课件展示电容器广泛应用的图片,导入课题。二.新课教学1.介绍电容器的基本结构组成拆开一个电容器,让学生观察电容器的基本构成,利用课件进行总结电容器的结构、符号。2.指导学生利用实验观察电容器的充电、放电过程,加强对电容器基本工作流程的了解。储存电荷并在需要时快速释放电荷是电容器的基本工作流程。投影实验电路图。电键偏向1,充电过程。电键偏向2,放电过程。3、进一步利用多媒体课件模拟充电、放电过程,进行理论分析总结。课件演示,分析总结。电容器所带的电荷量为一个极板所带电荷量的绝对值,用Q表示。两个极板间存在电场,两个极板间的电势差用U表示。保持与外电路断开时,电容器所带的电荷量不变。4.利用传感器观察电容器的充、放电过程,引导学生进行定量分析。利用电流传感器与多媒体相结...

1、当您付费下载文档后,您只拥有了使用权限,并不意味着购买了版权,文档只能用于自身使用,不得用于其他商业用途(如 [转卖]进行直接盈利或[编辑后售卖]进行间接盈利)。
2、本站所有内容均由合作方或网友上传,本站不对文档的完整性、权威性及其观点立场正确性做任何保证或承诺!文档内容仅供研究参考,付费前请自行鉴别。
3、如文档内容存在违规,或者侵犯商业秘密、侵犯著作权等,请点击“违规举报”。

碎片内容

人教版高中物理高二电容器的电容表格式教学设计

文库响当当+ 关注
实名认证
内容提供者

该用户很懒,什么也没介绍

确认删除?
VIP
微信客服
  • 扫码咨询
会员Q群
  • 会员专属群点击这里加入QQ群
客服邮箱
回到顶部