电脑桌面
添加小米粒文库到电脑桌面
安装后可以在桌面快捷访问

借贷记账法下主要经济业务的账务处理4VIP免费

借贷记账法下主要经济业务的账务处理4_第1页
1/5
借贷记账法下主要经济业务的账务处理4_第2页
2/5
借贷记账法下主要经济业务的账务处理4_第3页
3/5
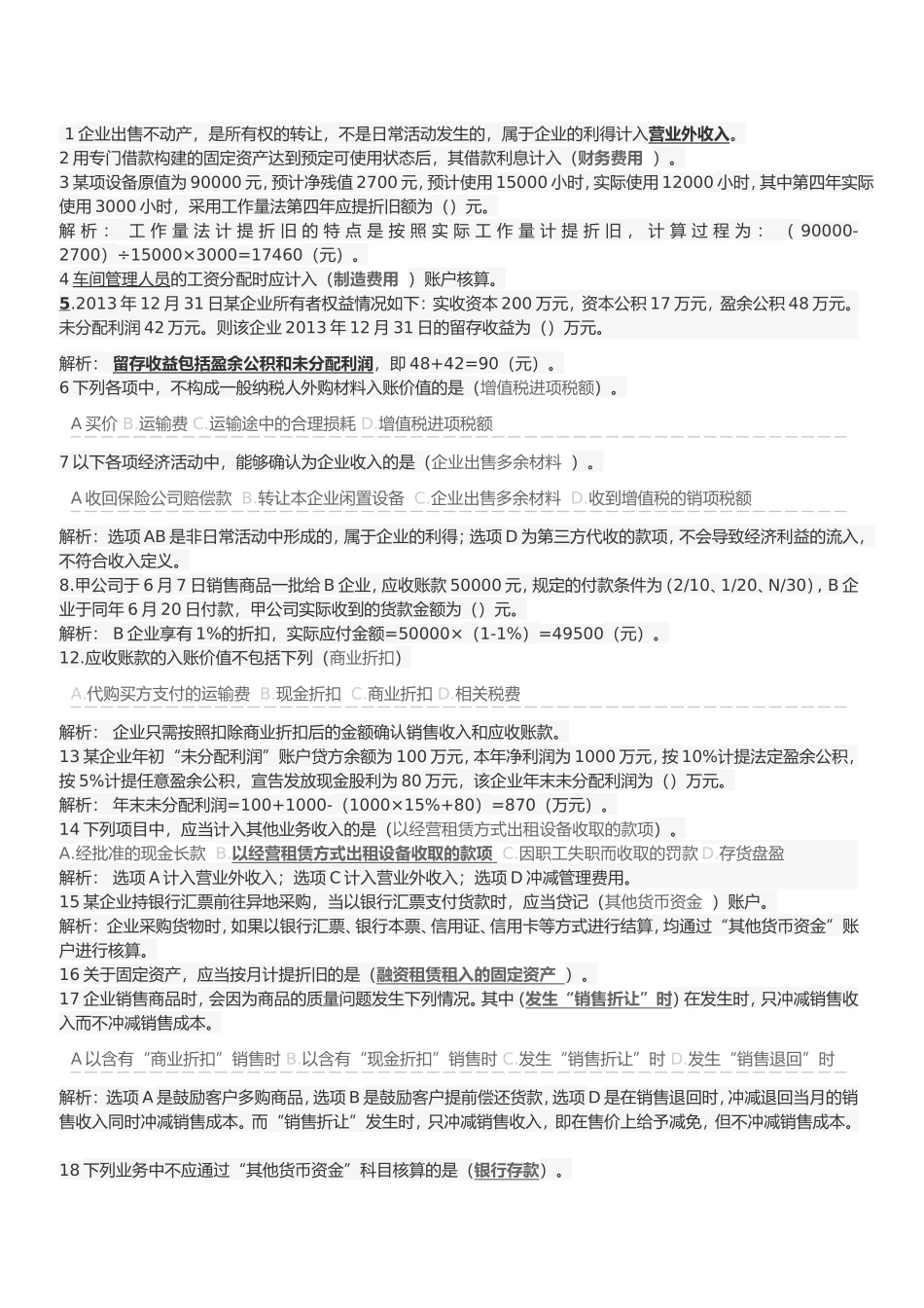
1企业出售不动产,是所有权的转让,不是日常活动发生的,属于企业的利得计入营业外收入。2用专门借款构建的固定资产达到预定可使用状态后,其借款利息计入(财务费用)。3某项设备原值为90000元,预计净残值2700元,预计使用15000小时,实际使用12000小时,其中第四年实际使用3000小时,采用工作量法第四年应提折旧额为()元。解析:工作量法计提折旧的特点是按照实际工作量计提折旧,计算过程为:(90000-2700)÷15000×3000=17460(元)。4车间管理人员的工资分配时应计入(制造费用)账户核算。5.2013年12月31日某企业所有者权益情况如下:实收资本200万元,资本公积17万元,盈余公积48万元。未分配利润42万元。则该企业2013年12月31日的留存收益为()万元。解析:留存收益包括盈余公积和未分配利润,即48+42=90(元)。6下列各项中,不构成一般纳税人外购材料入账价值的是(增值税进项税额)。A买价B.运输费C.运输途中的合理损耗D.增值税进项税额7以下各项经济活动中,能够确认为企业收入的是(企业出售多余材料)。A收回保险公司赔偿款B.转让本企业闲置设备C.企业出售多余材料D.收到增值税的销项税额解析:选项AB是非日常活动中形成的,属于企业的利得;选项D为第三方代收的款项,不会导致经济利益的流入,不符合收入定义。8.甲公司于6月7日销售商品一批给B企业,应收账款50000元,规定的付款条件为(2/10、1/20、N/30),B企业于同年6月20日付款,甲公司实际收到的货款金额为()元。解析:B企业享有1%的折扣,实际应付金额=50000×(1-1%)=49500(元)。12.应收账款的入账价值不包括下列(商业折扣)A.代购买方支付的运输费B.现金折扣C.商业折扣D.相关税费解析:企业只需按照扣除商业折扣后的金额确认销售收入和应收账款。13某企业年初“未分配利润”账户贷方余额为100万元,本年净利润为1000万元,按10%计提法定盈余公积,按5%计提任意盈余公积,宣告发放现金股利为80万元,该企业年末未分配利润为()万元。解析:年末未分配利润=100+1000-(1000×15%+80)=870(万元)。14下列项目中,应当计入其他业务收入的是(以经营租赁方式出租设备收取的款项)。A.经批准的现金长款B.以经营租赁方式出租设备收取的款项C.因职工失职而收取的罚款D.存货盘盈解析:选项A计入营业外收入;选项C计入营业外收入;选项D冲减管理费用。15某企业持银行汇票前往异地采购,当以银行汇票支付货款时,应当贷记(其他货币资金)账户。解析:企业采购货物时,如果以银行汇票、银行本票、信用证、信用卡等方式进行结算,均通过“其他货币资金”账户进行核算。16关于固定资产,应当按月计提折旧的是(融资租赁租入的固定资产)。17企业销售商品时,会因为商品的质量问题发生下列情况。其中(发生“销售折让”时)在发生时,只冲减销售收入而不冲减销售成本。A以含有“商业折扣”销售时B.以含有“现金折扣”销售时C.发生“销售折让”时D.发生“销售退回”时解析:选项A是鼓励客户多购商品,选项B是鼓励客户提前偿还货款,选项D是在销售退回时,冲减退回当月的销售收入同时冲减销售成本。而“销售折让”发生时,只冲减销售收入,即在售价上给予减免,但不冲减销售成本。18下列业务中不应通过“其他货币资金”科目核算的是(银行存款)。A.银行汇票存款B.信用卡存款C.银行存款D.外埠存款解析:银行汇票存款、银行本票存款、信用卡存款、信用证保证金存款、存出投资款、外埠存款等,通过“其他货币资金”账户核算。“银行存款”为单独列示科目。19(资本公积)账户用以核算企业收到投资者出资额超出其在注册资本或股本中所占部分以及直接计入所有行权益的利得和损失。20采用全月一次加权平均法,月末加权平均单价=(月初结存存货实际成本+本月购入存货实际成本)/(月初结存存货数量+本月的购入存货数量)21企业2013年1月15日购入一台不需要安装的非生产用设备,设备的买价为10000元,增值税为1700元(增值税不可以抵扣),采购过程中发生运费、保险费300元,采购人员差旅费200元。设备预计可以使用10年,采用年限平均法计提折旧。2013年应该计提的折旧为()元。解析:固定资产的入账价值=10000+170...

1、当您付费下载文档后,您只拥有了使用权限,并不意味着购买了版权,文档只能用于自身使用,不得用于其他商业用途(如 [转卖]进行直接盈利或[编辑后售卖]进行间接盈利)。
2、本站所有内容均由合作方或网友上传,本站不对文档的完整性、权威性及其观点立场正确性做任何保证或承诺!文档内容仅供研究参考,付费前请自行鉴别。
3、如文档内容存在违规,或者侵犯商业秘密、侵犯著作权等,请点击“违规举报”。

碎片内容

借贷记账法下主要经济业务的账务处理4

您可能关注的文档

文章天下+ 关注
实名认证
内容提供者

各种文档应有尽有

确认删除?
VIP
微信客服
  • 扫码咨询
会员Q群
  • 会员专属群点击这里加入QQ群
客服邮箱
回到顶部