电脑桌面
添加小米粒文库到电脑桌面
安装后可以在桌面快捷访问

企业NC集中采购管理方案VIP免费

企业NC集中采购管理方案_第1页
1/14
企业NC集中采购管理方案_第2页
2/14
企业NC集中采购管理方案_第3页
3/14
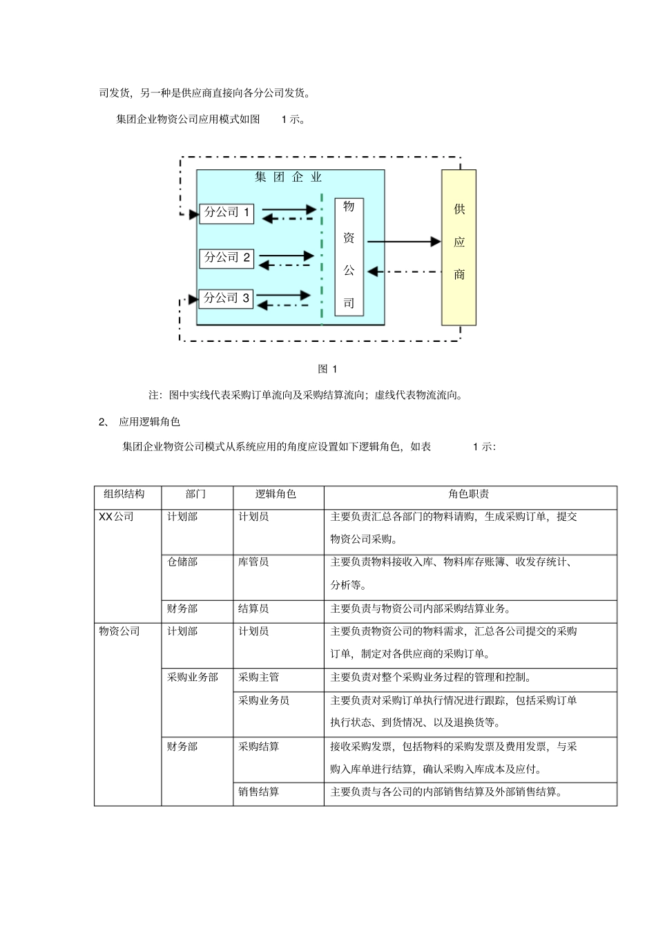
NC集中采购管理方案方案编号:NC_ZX_JZCGV1.0方案说明:本方案是为各类企业集中采购业务管理信息化建设提供的解决方案。本方案适用于集团企业物资公司模式的集中采购管理、集团企业虚拟采购组织模式等多种模式的集中采购管理。本方案适用于生产性及非生产性物资、劳务的集中采购管理,同时支持企业级各种业务类型不同采购流程的采购管理。一、企业采购管理中经常遇到的问题1、集团企业如何发挥集中采购的优势,降低采购成本?2、如何使原材料库存控制在一个合理的水平?3、如何及时、准确地制定采购计划,按需采购?4、如何对供应商进行科学、及时、准确的评估,提高交货准确率?5、如何有效控制采购价格,以有效地控制采购成本?6、如何保证采购物资的质量?7、如何规范采购交易行为,并确保各级人员按规范处理采购业务?8、如何提供及时、可靠的信息供领导者进行采购决策?二、NC集中采购管理能够做什么?1、发挥集中采购的规模效应,降低采购成本。支持物资公司模式和虚拟采购组织模式的集中采购。2、强化物资采购的集中管理控制支持企业定价权、采购权、质检权及支付权做必要的分离以及设专门部门负责采购合同管理、供应商的选择、价格的确定、质量检验等。3、加强供应商管理。可以实时采集供应商的历史交易记录,建立实用、先进的模型,对供应商从质量、价格、交期、服务、可持续的改进等多个方面进行科学的评估。4、加强采购价格管理NC系统支持采购询价比价,制订采购基准价格,并指导、控制采购订单的执行,从而达到降低企业采购成本的目的。5、规范、协同、优化企业采购业务处理流程,提高采购工作效率。支持采购业务从请购、订单、收货质检、入库、收票、到结算全过程的管理,并且能够根据企业实际情况,灵活配置适于企业的各种不同业务类型的采购业务流程和审批工作流,支持企业采购业务流程的变化。6、帮助企业掌握全面的库存信息,全面压缩库存。NC通过对物资库存存量状态的细化,可以帮助企业动态掌握全面的库存信息,并做出科学合理的采购计划,从而全面压缩库存。三、NC集中采购管理如何实现NC认为,综合分析各类企业集中采购管理,可以归纳总结为三种模式:集团企业物资公司模式、集团企业虚拟采购组织模式、企业级集中采购管理模式,以下将对这三种应用模式进行分析,并阐述NC对每一种应用模式是如何实现的。(一)集团企业物资公司模式1、应用模式分析集团企业物资公司模式是指在整个集团企业内部,为了充分发挥集中采购的规模效应,降低采购成本,集团企业中单独设置独立核算的物资公司,负责对整个集团大部分物资进行集中采购。集团企业物资公司模式下,集团企业内各公司向物资公司采购,物资公司汇总各公司采购需求,集中向供应商采购;物资公司与供应商进行采购结算,同时物资公司与各分公司进行内部采购结算;发货方式主要有两种,一种是供应商向物资公司发货,物资公司向各分公司发货,另一种是供应商直接向各分公司发货。集团企业物资公司应用模式如图1示。集团企业供应商分公司1分公司2分公司3物资公司图1注:图中实线代表采购订单流向及采购结算流向;虚线代表物流流向。2、应用逻辑角色集团企业物资公司模式从系统应用的角度应设置如下逻辑角色,如表1示:组织结构部门逻辑角色角色职责XX公司计划部计划员主要负责汇总各部门的物料请购,生成采购订单,提交物资公司采购。仓储部库管员主要负责物料接收入库、物料库存账簿、收发存统计、分析等。财务部结算员主要负责与物资公司内部采购结算业务。物资公司计划部计划员主要负责物资公司的物料需求,汇总各公司提交的采购订单,制定对各供应商的采购订单。采购业务部采购主管主要负责对整个采购业务过程的管理和控制。采购业务员主要负责对采购订单执行情况进行跟踪,包括采购订单执行状态、到货情况、以及退换货等。财务部采购结算接收采购发票,包括物料的采购发票及费用发票,与采购入库单进行结算,确认采购入库成本及应付。销售结算主要负责与各公司的内部销售结算及外部销售结算。仓储部库管员主要负责物料接收入库、对各公司物料的出库、物料库存账簿、收发存统计、分析等。质价部供应商管理...

1、当您付费下载文档后,您只拥有了使用权限,并不意味着购买了版权,文档只能用于自身使用,不得用于其他商业用途(如 [转卖]进行直接盈利或[编辑后售卖]进行间接盈利)。
2、本站所有内容均由合作方或网友上传,本站不对文档的完整性、权威性及其观点立场正确性做任何保证或承诺!文档内容仅供研究参考,付费前请自行鉴别。
3、如文档内容存在违规,或者侵犯商业秘密、侵犯著作权等,请点击“违规举报”。

碎片内容

企业NC集中采购管理方案

确认删除?
VIP
微信客服
  • 扫码咨询
会员Q群
  • 会员专属群点击这里加入QQ群
客服邮箱
回到顶部