电脑桌面
添加小米粒文库到电脑桌面
安装后可以在桌面快捷访问

初中化学学业水平模拟测试题1(无答案) 试题VIP免费

初中化学学业水平模拟测试题1(无答案) 试题_第1页
1/8
初中化学学业水平模拟测试题1(无答案) 试题_第2页
2/8
初中化学学业水平模拟测试题1(无答案) 试题_第3页
3/8
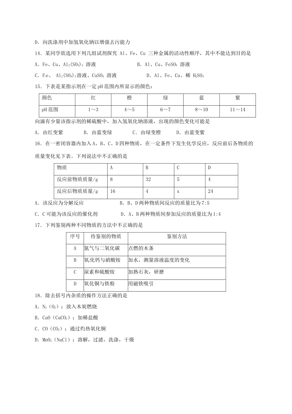
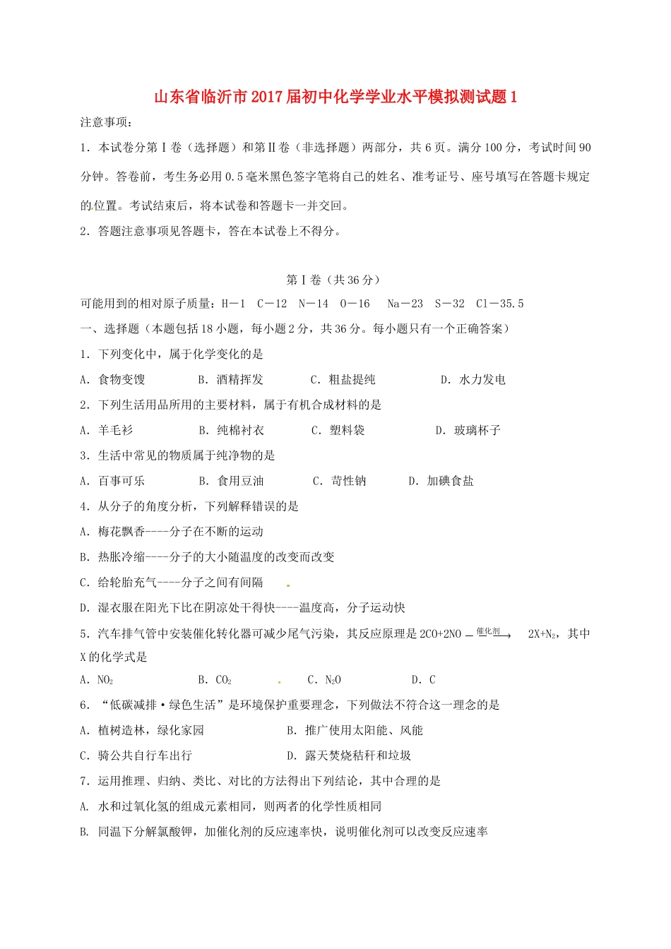
山东省临沂市2017届初中化学学业水平模拟测试题1注意事项:1.本试卷分第Ⅰ卷(选择题)和第Ⅱ卷(非选择题)两部分,共6页。满分100分,考试时间90分钟。答卷前,考生务必用0.5毫米黑色签字笔将自己的姓名、准考证号、座号填写在答题卡规定的位置。考试结束后,将本试卷和答题卡一并交回。2.答题注意事项见答题卡,答在本试卷上不得分。第Ⅰ卷(共36分)可能用到的相对原子质量:H-1C-12N-14O-16Na-23S-32Cl-35.5一、选择题(本题包括18小题,每小题2分,共36分。每小题只有一个正确答案)1.下列变化中,属于化学变化的是A.食物变馊B.酒精挥发C.粗盐提纯D.水力发电2.下列生活用品所用的主要材料,属于有机合成材料的是A.羊毛衫B.纯棉衬衣C.塑料袋D.玻璃杯子3.生活中常见的物质属于纯净物的是A.百事可乐B.食用豆油C.苛性钠D.加碘食盐4.从分子的角度分析,下列解释错误的是A.梅花飘香----分子在不断的运动B.热胀冷缩----分子的大小随温度的改变而改变C.给轮胎充气----分子之间有间隔D.湿衣服在阳光下比在阴凉处干得快----温度高,分子运动快5.汽车排气管中安装催化转化器可减少尾气污染,其反应原理是2CO+2NO催化剂2X+N2,其中X的化学式是A.NO2B.CO2C.N2OD.C6.“低碳减排·绿色生活”是环境保护重要理念,下列做法不符合这一理念的是A.植树造林,绿化家园B.推广使用太阳能、风能C.骑公共自行车出行D.露天焚烧秸秆和垃圾7.运用推理、归纳、类比、对比的方法得出下列结论,其中合理的是A.水和过氧化氢的组成元素相同,则两者的化学性质相同B.同温下分解氯酸钾,加催化剂的反应速率快,说明催化剂可以改变反应速率C.Na+、Mg2+、Cl-的最外层电子数均为8,由此得出离子的最外层电子数均为8D.因为碱溶液呈碱性,所以呈碱性的溶液一定都是碱溶液,能使无色酚酞溶液变红。8.下列实验操作正确是A.熄灭酒精灯B.过滤C.稀释浓硫酸D.将固体药品装入试管中9.下列关于溶液的说法中正确的是A.水可以溶解任何物质B.物质溶于水时都放出热量C.溶质可以是固体,也可以是液体或气体D.饱和溶液就是不能再溶解任何物质的溶液10.下列实验现象的描述,不正确的是A.铁丝在氧气中剧烈燃烧、火星四射,生成黑色固体B.红磷在空气中燃烧,产生大量的白烟C.一氧化碳在空气中燃烧,发出蓝色火焰D.木炭在氧气中燃烧,生成有刺激性气味的气体11.柠檬酸(C6H8O7)是一种较强的有机酸,在水溶液中可以解离出来H+,从而呈现酸性,主要用于香料或作为饮料的酸化剂。下列物质不能与柠檬酸反应的是A.MgB.Fe2O3C.CO2D.NaOH12.下列有关说法正确的是A.常温下,过氧化氢溶液可以分解产生氧气B.验满二氧化碳的方法是用带火星的木条靠近集气瓶口C.配制一定质量分数的NaCl溶液必需的玻璃仪器只有烧杯和玻棒D.露置在空气中的氢氧化钠,其成分不会发生变化13.生活中处处充满化学。下列对生活中的化学知识的描述中正确的是A.为保持肉制品鲜美,在香肠中加过量的亚硝酸钠(NaNO2)B.向浑浊的井水中加入大量明矾以使其澄清C.当发现厨房中的燃气灶漏气时,应关闭燃气阀门,开窗通风D.向洗涤剂中加氢氧化钠以增强去污能力14.某同学欲选用下列几组试剂探究Al、Fe、Cu三种金属的活动性顺序,其中不能达到目的是A.Fe、Cu、Al2(SO4)3溶液B.Al、Cu、FeSO4溶液C.Fe、Al2(SO4)3溶液、CuSO4溶液D.Al、Fe、Cu、稀H2SO415.下表是某指示剂在一定pH范围内所显示的颜色:颜色红橙绿蓝紫pH范围1~34~56~78~1011~14向滴有少量该指示剂的稀硫酸中,加入氢氧化钠溶液,出现的颜色变化可能是A.由红变紫B.由蓝变绿C.由绿变橙D.由蓝变紫16.在一密闭容器内加入A、B、C、D四种物质,在一定条件下发生化学反应,反应前后各物质的质量变化见下表。下列说法中不正确的是物质ABCD反应前物质质量/g83254反应后物质质量/g164x24A.该反应为分解反应B.B、D两种物质间反应的质量比为7:5C.C可能为该反应的催化剂D.A、B两种物质间参加反应的质量比为1:417.下列鉴别两种不同物质的方法中不正确的是序号待鉴别的物质鉴别方法A氮气与二氧化碳点燃的木条B氧化钙与硝酸铵加水,测...

1、当您付费下载文档后,您只拥有了使用权限,并不意味着购买了版权,文档只能用于自身使用,不得用于其他商业用途(如 [转卖]进行直接盈利或[编辑后售卖]进行间接盈利)。
2、本站所有内容均由合作方或网友上传,本站不对文档的完整性、权威性及其观点立场正确性做任何保证或承诺!文档内容仅供研究参考,付费前请自行鉴别。
3、如文档内容存在违规,或者侵犯商业秘密、侵犯著作权等,请点击“违规举报”。

碎片内容

初中化学学业水平模拟测试题1(无答案) 试题

您可能关注的文档

确认删除?
VIP
微信客服
  • 扫码咨询
会员Q群
  • 会员专属群点击这里加入QQ群
客服邮箱
回到顶部