电脑桌面
添加小米粒文库到电脑桌面
安装后可以在桌面快捷访问

初中语文学业水平模拟试题(一)(无答案) 试题VIP免费

初中语文学业水平模拟试题(一)(无答案) 试题_第1页
1/9
初中语文学业水平模拟试题(一)(无答案) 试题_第2页
2/9
初中语文学业水平模拟试题(一)(无答案) 试题_第3页
3/9
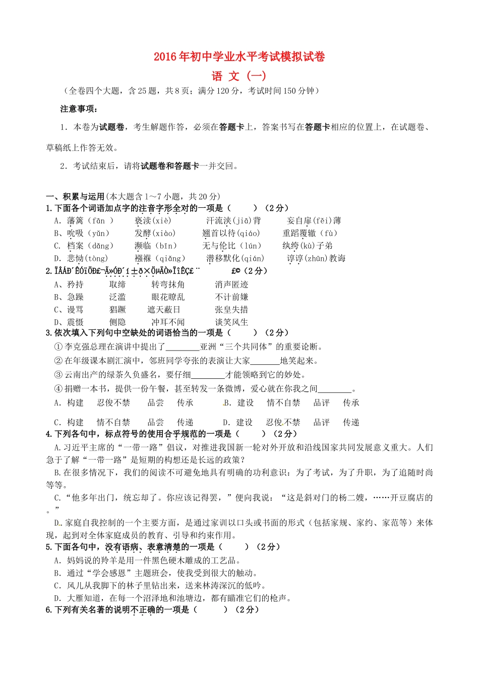
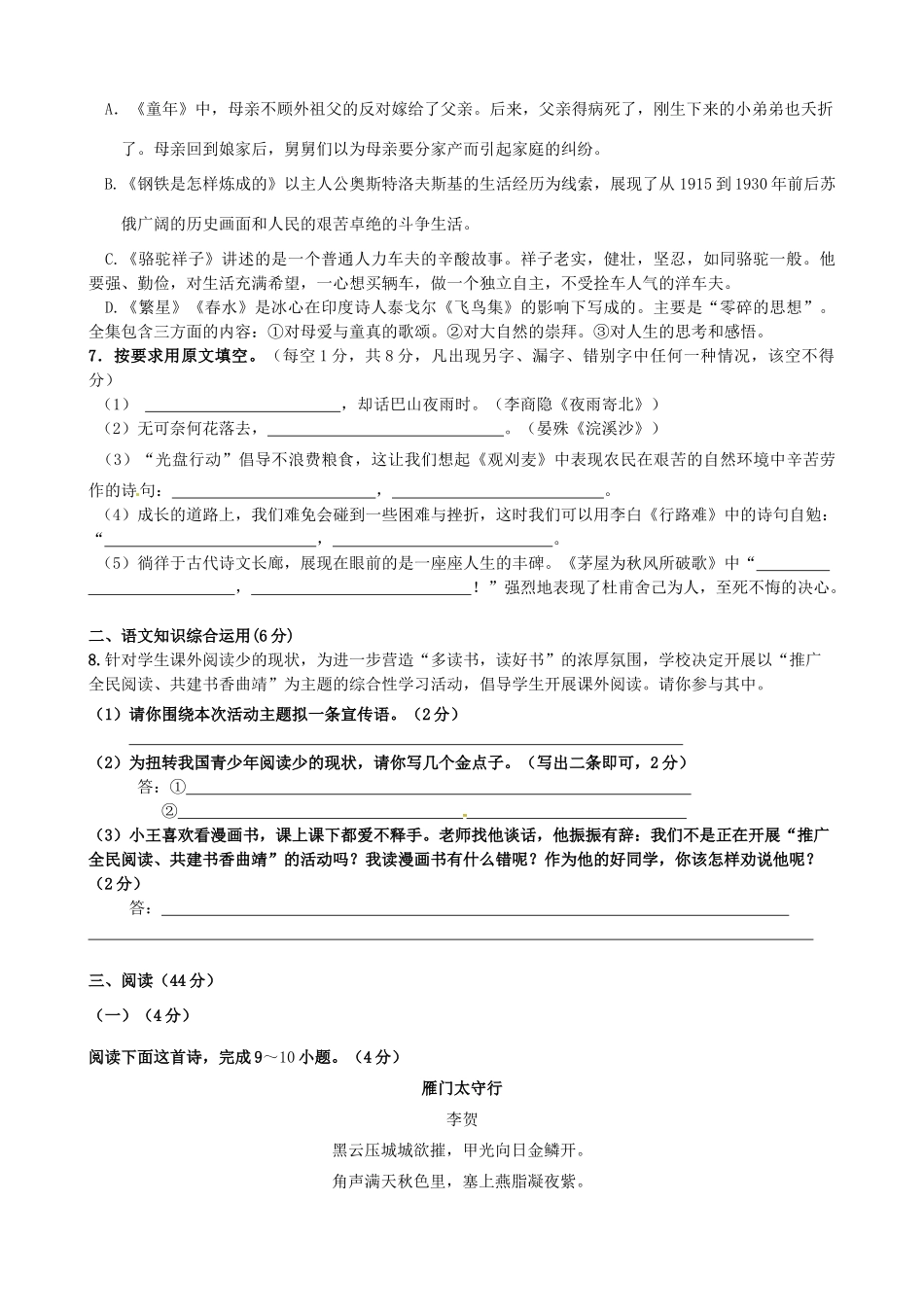
2016年初中学业水平考试模拟试卷语文(一)(全卷四个大题,含25题,共8页;满分120分,考试时间150分钟)注意事项:1.本卷为试题卷,考生解题作答,必须在答题卡上,答案书写在答题卡相应的位置上,在试题卷、草稿纸上作答无效。2.考试结束后,请将试题卷和答题卡一并交回。一、积累与运用(本大题含l~7小题,共20分)1.下面各个词语加点字的注音字形全对的一项是()(2分)A.藩篱(fān)亵渎(xiè)汗流浃(jiā)背妄自扉(fěi)薄B、吮吸(yǔn)发酵(xiào)翘首以待(qiáo)重蹈覆辙(fù)C.档案(dǎng)濒临(bīn)无与伦比(lún)纨绔(kù)子弟D.悲恸(tòng)襁褓(qiǎng)潜移默化(qián)谆谆(zhūn)教诲2.ÏÂÁдÊÓïÖУ¬Ã»Óдí±ð×ÖµÄÒ»ÏîÊÇ£¨£©(2分)A、矜持取缔转弯抹角消声匿迹B、急躁泛滥眼花瞭乱不计前嫌C、谩骂猖蹶遮天蔽日张皇失措D、震慑侧隐冲耳不闻谈笑风生3.依次填入下列句中空缺处的词语恰当的一项是()(2分)①李克强总理在演讲中提出了亚洲“三个共同体”的重要论断。②在年级课本剧汇演中,邻班同学夸张的表演让大家地笑起来。③云南出产的绿茶久负盛名,要仔细才能领略到它的妙处。④捐赠一本书,提供一份午餐,甚至转发一条微博,爱心就在你我之间。A.构建忍俊不禁品尝传承B.建设情不自禁品评传承C.构建情不自禁品尝传递D.建设忍俊不禁品评传递4.下列各句中,标点符号的使用合乎规范的一项是()(2分)A.习近平主席的“一带一路”倡议,对推进我国新一轮对外开放和沿线国家共同发展意义重大。人们急于了解“一带一路”是短期的构想还是长远的政策?B.在很多情况下,我们的阅读不可避免地具有明确的功利意识:为了考试,为了升职,为了追随时尚等等。C.“他多年出门,统忘却了。你应该记得罢,”便向我说:“这是斜对门的杨二嫂,……开豆腐店的。”D.家庭自我控制的一个主要方面,是通过家训以口头或书面的形式(包括家规、家约、家范等)来体现,起到对全体家庭成员的教育、引导和约束作用。5.下面各句中,没有语病、表意清楚的一项是()(2分)A.妈妈说的羚羊是用一件黑色硬木雕成的工艺品。B.通过“学会感恩”主题班会,使我受到很大的触动。C.风儿从我脚下的林子里钻出来,送来林涛深沉的低吟。D.大雁知道,在每一个沼泽地和池塘边,都有瞄准它们的枪声。6.下列有关名著的说明不正确的一项是()(2分)A.《童年》中,母亲不顾外祖父的反对嫁给了父亲。后来,父亲得病死了,刚生下来的小弟弟也夭折了。母亲回到娘家后,舅舅们以为母亲要分家产而引起家庭的纠纷。B.《钢铁是怎样炼成的》以主人公奥斯特洛夫斯基的生活经历为线索,展现了从1915到1930年前后苏俄广阔的历史画面和人民的艰苦卓绝的斗争生活。C.《骆驼祥子》讲述的是一个普通人力车夫的辛酸故事。祥子老实,健壮,坚忍,如同骆驼一般。他要强、勤俭,对生活充满希望,一心想买辆车,做一个独立自主,不受拴车人气的洋车夫。D.《繁星》《春水》是冰心在印度诗人泰戈尔《飞鸟集》的影响下写成的。主要是“零碎的思想”。全集包含三方面的内容:①对母爱与童真的歌颂。②对大自然的崇拜。③对人生的思考和感悟。7.按要求用原文填空。(每空1分,共8分,凡出现另字、漏字、错别字中任何一种情况,该空不得分)(1),却话巴山夜雨时。(李商隐《夜雨寄北》)(2)无可奈何花落去,。(晏殊《浣溪沙》)(3)“光盘行动”倡导不浪费粮食,这让我们想起《观刈麦》中表现农民在艰苦的自然环境中辛苦劳作的诗句:,。(4)成长的道路上,我们难免会碰到一些困难与挫折,这时我们可以用李白《行路难》中的诗句自勉:“,。(5)徜徉于古代诗文长廊,展现在眼前的是一座座人生的丰碑。《茅屋为秋风所破歌》中“,!”强烈地表现了杜甫舍己为人,至死不悔的决心。二、语文知识综合运用(6分)8.针对学生课外阅读少的现状,为进一步营造“多读书,读好书”的浓厚氛围,学校决定开展以“推广全民阅读、共建书香曲靖”为主题的综合性学习活动,倡导学生开展课外阅读。请你参与其中。(1)请你围绕本次活动主题拟一条宣传语。(2分)(2)为扭转我国青少...

1、当您付费下载文档后,您只拥有了使用权限,并不意味着购买了版权,文档只能用于自身使用,不得用于其他商业用途(如 [转卖]进行直接盈利或[编辑后售卖]进行间接盈利)。
2、本站所有内容均由合作方或网友上传,本站不对文档的完整性、权威性及其观点立场正确性做任何保证或承诺!文档内容仅供研究参考,付费前请自行鉴别。
3、如文档内容存在违规,或者侵犯商业秘密、侵犯著作权等,请点击“违规举报”。

碎片内容

初中语文学业水平模拟试题(一)(无答案) 试题

您可能关注的文档

确认删除?
VIP
微信客服
  • 扫码咨询
会员Q群
  • 会员专属群点击这里加入QQ群
客服邮箱
回到顶部