电脑桌面
添加小米粒文库到电脑桌面
安装后可以在桌面快捷访问

九年级化学下册 第九章 金属(到实验室去 探究金属的性质)难度偏大尖子生题(pdf,含解析)(新版)鲁教版试卷VIP免费

九年级化学下册 第九章 金属(到实验室去 探究金属的性质)难度偏大尖子生题(pdf,含解析)(新版)鲁教版试卷_第1页
1/18
九年级化学下册 第九章 金属(到实验室去 探究金属的性质)难度偏大尖子生题(pdf,含解析)(新版)鲁教版试卷_第2页
2/18
九年级化学下册 第九章 金属(到实验室去 探究金属的性质)难度偏大尖子生题(pdf,含解析)(新版)鲁教版试卷_第3页
3/18
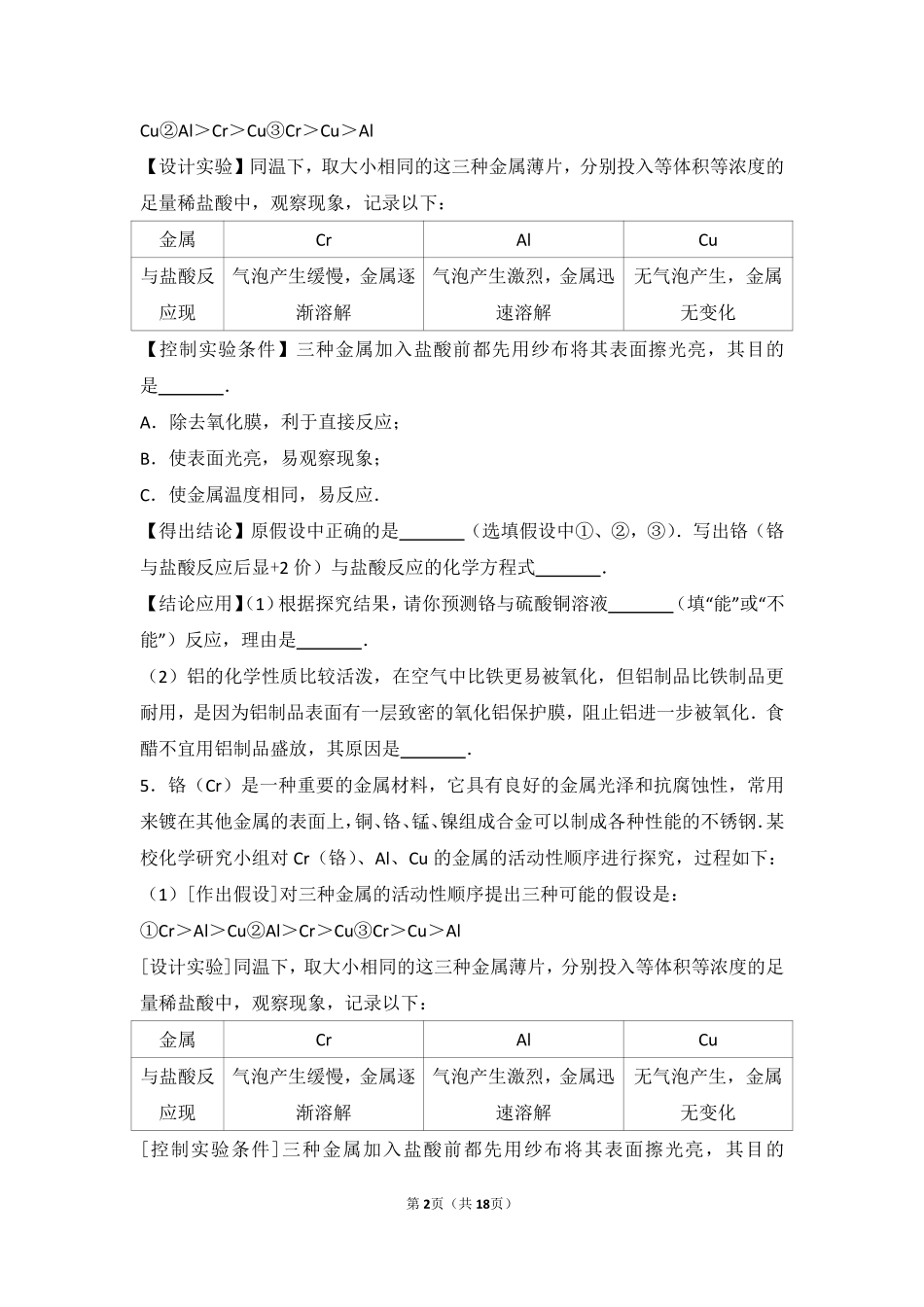
第1页(共18页)2017-2018学年鲁教新版九年级化学第九章《到实验室去》难度偏大尖子生题(pdf有答案)一.选择题(共3小题)1.某化学兴趣小组为测定Fe、Cu、Ag三种金属的活动性顺序,选用下列各组试剂,你认为不可行的是()A.Cu、FeCl2溶液,AgNO3溶液B.Cu、Ag、FeSO4溶液C.Fe、Ag、CuSO4溶液D.Fe、Cu、稀硫酸,AgNO3溶液2.某实验兴趣小组,为了探究铝、铁、铜的活动性,以下哪组试剂能达到目的()A.铜片、铁片、硫酸铜溶液B.铜片、铁片、稀硫酸溶液C.铁片、铜片、硫酸铝溶液D.铝片、铜片、硫酸亚铁溶液3.某化学兴趣小组为探究铁、铜、锌、银的金属活动性顺序,设计了下图所示的三个实验(其中金属均已打磨,且形状、大小相同;所用盐酸的溶质质量分数、用量也相同).下列判断中,错误的是()A.通过上述三个实验,不能判断出四种金属的活动性顺序B.若增加一个铜锌活动性比较的实验,则可判断出四种金属的活动性顺序C.通过实验①和③的反应剧烈程度,可以判断出铁和锌的金属活动性强弱D.通过实验的反应现象,可以判断出铜和银的金属活动性强弱二.填空题(共7小题)4.铬(Cr)是一种重要的金属材料,它具有良好的金属光泽和抗腐蚀性,常用来镀在其他金属的表面上,铜、铬、锰、镍组成合金可以制成各种性能的不锈钢.某校化学研究小组对Cr(铬)、Al、Cu的金属的活动性顺序进行探究,过程如下:(1)【作出假设】对三种金属的活动性顺序提出三种可能的假设是:①Cr>Al>第2页(共18页)Cu②Al>Cr>Cu③Cr>Cu>Al【设计实验】同温下,取大小相同的这三种金属薄片,分别投入等体积等浓度的足量稀盐酸中,观察现象,记录以下:金属CrAlCu与盐酸反应现气泡产生缓慢,金属逐渐溶解气泡产生激烈,金属迅速溶解无气泡产生,金属无变化【控制实验条件】三种金属加入盐酸前都先用纱布将其表面擦光亮,其目的是.A.除去氧化膜,利于直接反应;B.使表面光亮,易观察现象;C.使金属温度相同,易反应.【得出结论】原假设中正确的是(选填假设中①、②,③).写出铬(铬与盐酸反应后显+2价)与盐酸反应的化学方程式.【结论应用】(1)根据探究结果,请你预测铬与硫酸铜溶液(填“能”或“不能”)反应,理由是.(2)铝的化学性质比较活泼,在空气中比铁更易被氧化,但铝制品比铁制品更耐用,是因为铝制品表面有一层致密的氧化铝保护膜,阻止铝进一步被氧化.食醋不宜用铝制品盛放,其原因是.5.铬(Cr)是一种重要的金属材料,它具有良好的金属光泽和抗腐蚀性,常用来镀在其他金属的表面上,铜、铬、锰、镍组成合金可以制成各种性能的不锈钢.某校化学研究小组对Cr(铬)、Al、Cu的金属的活动性顺序进行探究,过程如下:(1)[作出假设]对三种金属的活动性顺序提出三种可能的假设是:①Cr>Al>Cu②Al>Cr>Cu③Cr>Cu>Al[设计实验]同温下,取大小相同的这三种金属薄片,分别投入等体积等浓度的足量稀盐酸中,观察现象,记录以下:金属CrAlCu与盐酸反应现气泡产生缓慢,金属逐渐溶解气泡产生激烈,金属迅速溶解无气泡产生,金属无变化[控制实验条件]三种金属加入盐酸前都先用纱布将其表面擦光亮,其目的第3页(共18页)是.A.除去氧化膜,利于直接反应;B.使表面光亮,易观察现象;C.使金属温度相同,易反应.[得出结论]原假设中正确的是(选填假设中①、②,③).写出铬(铬与盐酸反应后显+2价)与盐酸反应的化学方程式.[结论应用]根据探究结果,请你预测铬与硫酸铜溶液(填“能”或“不能”)反应,理由是.6.梦颖同学用实验探究Fe、Mg、Cu等三种金属活动性顺序时,有关反应记录如下:Fe+2HCl═FeCl2+H2↑;Mg+2HCl═MgCl2+H2↑;Fe+CuSO4═FeSO4+Cu;Cu+2HCl﹣﹣不反应.(1)从上述反应中,我获取的信息有:;.(2)深入思考,我能说明镁比铁活泼,其依据是;如果补充一个实验(用化学方程式表示),也能说明镁比铁活泼.(3)我能用金属活动性顺序解释生活中的一些现象,如:.7.小彬同学家新买了水龙头,从说明书上了解到该水龙头是铜质镀铬的.他想起在学习金属性质时用到的金属活动性顺序中没有铬,为了了解铬与常见金属铝、铜在金属活动性顺序中...

1、当您付费下载文档后,您只拥有了使用权限,并不意味着购买了版权,文档只能用于自身使用,不得用于其他商业用途(如 [转卖]进行直接盈利或[编辑后售卖]进行间接盈利)。
2、本站所有内容均由合作方或网友上传,本站不对文档的完整性、权威性及其观点立场正确性做任何保证或承诺!文档内容仅供研究参考,付费前请自行鉴别。
3、如文档内容存在违规,或者侵犯商业秘密、侵犯著作权等,请点击“违规举报”。

碎片内容

九年级化学下册 第九章 金属(到实验室去 探究金属的性质)难度偏大尖子生题(pdf,含解析)(新版)鲁教版试卷

确认删除?
VIP
微信客服
  • 扫码咨询
会员Q群
  • 会员专属群点击这里加入QQ群
客服邮箱
回到顶部