电脑桌面
添加小米粒文库到电脑桌面
安装后可以在桌面快捷访问

义务教育阶段 八年级政治下学期期末检测试卷(pdf版) 新人教版试卷VIP免费

义务教育阶段 八年级政治下学期期末检测试卷(pdf版) 新人教版试卷_第1页
1/5
义务教育阶段 八年级政治下学期期末检测试卷(pdf版) 新人教版试卷_第2页
2/5
义务教育阶段 八年级政治下学期期末检测试卷(pdf版) 新人教版试卷_第3页
3/5
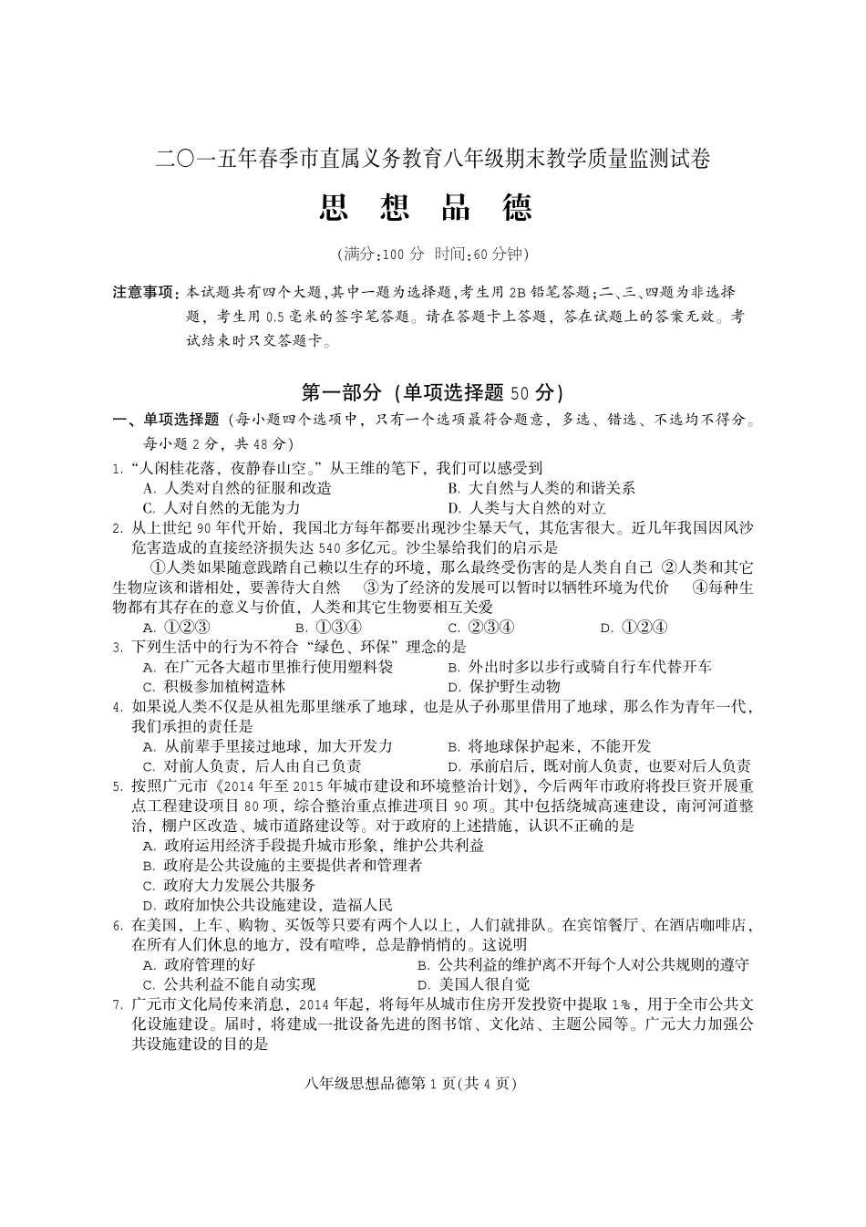
二〇一五年春季市直属义务教育八年级期末教学质量监测试卷思想品德渊满分院100分时间院60分钟冤注意事项院本试题共有四个大题袁其中一题为选择题袁考生用2B铅笔答题曰二尧三尧四题为非选择题袁考生用0.5毫米的签字笔答题遥请在答题卡上答题袁答在试题上的答案无效遥考试结束时只交答题卡遥第一部分渊单项选择题50分冤一尧单项选择题渊每小题四个选项中袁只有一个选项最符合题意袁多选尧错选尧不选均不得分遥每小题2分袁共48分冤1.野人闲桂花落袁夜静春山空遥冶从王维的笔下袁我们可以感受到粤.人类对自然的征服和改造月.大自然与人类的和谐关系悦.人对自然的无能为力阅.人类与大自然的对立2.从上世纪90年代开始袁我国北方每年都要出现沙尘暴天气袁其危害很大遥近几年我国因风沙危害造成的直接经济损失达540多亿元遥沙尘暴给我们的启示是淤人类如果随意践踏自己赖以生存的环境袁那么最终受伤害的是人类自自己于人类和其它生物应该和谐相处袁要善待大自然盂为了经济的发展可以暂时以牺牲环境为代价榆每种生物都有其存在的意义与价值袁人类和其它生物要相互关爱A.淤于盂B.淤盂榆C.于盂榆D.淤于榆3.下列生活中的行为不符合野绿色尧环保冶理念的是A.在广元各大超市里推行使用塑料袋B.外出时多以步行或骑自行车代替开车C.积极参加植树造林D.保护野生动物4.如果说人类不仅是从祖先那里继承了地球袁也是从子孙那里借用了地球袁那么作为青年一代袁我们承担的责任是A.从前辈手里接过地球袁加大开发力B.将地球保护起来袁不能开发C.对前人负责袁后人由自己负责D.承前启后袁既对前人负责袁也要对后人负责5.按照广元市叶2014年至2015年城市建设和环境整治计划曳袁今后两年市政府将投巨资开展重点工程建设项目80项袁综合整治重点推进项目90项遥其中包括绕城高速建设袁南河河道整治袁棚户区改造尧城市道路建设等遥对于政府的上述措施袁认识不正确的是A.政府运用经济手段提升城市形象袁维护公共利益B.政府是公共设施的主要提供者和管理者C.政府大力发展公共服务D.政府加快公共设施建设袁造福人民6.在美国袁上车尧购物尧买饭等只要有两个人以上袁人们就排队遥在宾馆餐厅尧在酒店咖啡店袁在所有人们休息的地方袁没有喧哗袁总是静悄悄的遥这说明A.政府管理的好B.公共利益的维护离不开每个人对公共规则的遵守C.公共利益不能自动实现D.美国人很自觉7.广元市文化局传来消息袁2014年起袁将每年从城市住房开发投资中提取1%袁用于全市公共文化设施建设遥届时袁将建成一批设备先进的图书馆尧文化站尧主题公园等遥广元大力加强公共设施建设的目的是八年级思想品德第1页渊共4页冤淤为了造福人民于为人们的生活提供便利盂谋求个人或某个群体的私利榆使人们快速致富A.淤盂榆B.淤于C.盂榆D.淤于榆8.俗话说院野大河有水小河满袁大河无水小河干遥冶这句话反映在公共利益与各人利益的关系上袁就是淤公共利益的实现是个人利益成为现实的有力保障于个人利益的实现是公共利益成为现实的有力保障盂公共利益能将每一个人特殊的个体利益全部涵盖其中榆公共利益实现得越多袁内容越丰富袁个人利益的实现也就越充分A.淤于B.盂榆C.淤盂D.淤榆9.最近云南发生7.1级地震,遥省卫生厅卫生监督员索江袁在得知四位亲人相继遇难的情况下袁毅然与全体队员一起冒着刺骨寒风袁搭帐篷尧搬运物资袁尽心尽力的完成着自己的使命袁奋战在抗震救灾最前线遥理解正确的是淤维护公共利益是每个人的责任于面对冲突应该优先考虑公共利益盂在非常情况下应该以维护个人利益为主榆只有政府才能维护公共利益A.淤于B.于盂C.盂榆D.淤榆10.野应当让别人的生活因为有了你的存在而更加美好冶袁茨巴尔这句话告诉我们A.我们只能为了别人生活更加美好活着B.人不能为了自己方便而去妨碍他人C.只有我的存在才会使别人的生活更加美好D.别人的生活就是我的生活11.下列做法属于不尊重少数民族的是A.小强请朝鲜族同学吃泡菜B.小亮在野泼水节冶和傣族同学一起泼水C.汉族同学请回族同学吃猪肉D.小军在野那达慕冶大会上跟蒙古族同学摔跤12.提出野一个国家袁两种制度冶的完整构想的是A.毛泽东B.邓小平C.周恩来D.江泽民13.在学校生活中袁各民族学生之间的关系应当是淤友好相处袁...

1、当您付费下载文档后,您只拥有了使用权限,并不意味着购买了版权,文档只能用于自身使用,不得用于其他商业用途(如 [转卖]进行直接盈利或[编辑后售卖]进行间接盈利)。
2、本站所有内容均由合作方或网友上传,本站不对文档的完整性、权威性及其观点立场正确性做任何保证或承诺!文档内容仅供研究参考,付费前请自行鉴别。
3、如文档内容存在违规,或者侵犯商业秘密、侵犯著作权等,请点击“违规举报”。

碎片内容

义务教育阶段 八年级政治下学期期末检测试卷(pdf版) 新人教版试卷

您可能关注的文档

;绿洲书城+ 关注
实名认证
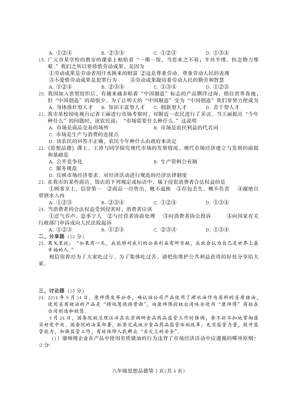
内容提供者

从事历史教学,热爱教育,高度负责。

相关文档

确认删除?
VIP
微信客服
  • 扫码咨询
会员Q群
  • 会员专属群点击这里加入QQ群
客服邮箱
回到顶部