电脑桌面
添加小米粒文库到电脑桌面
安装后可以在桌面快捷访问

六年级每日一题VIP免费

六年级每日一题_第1页
1/5
六年级每日一题_第2页
2/5
六年级每日一题_第3页
3/5
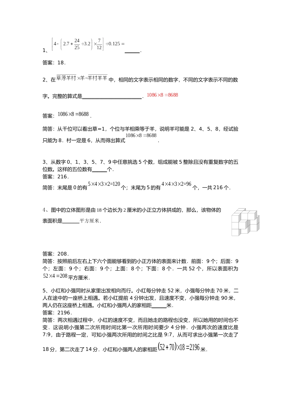
1086886885432=1204432=9652420852701821961、______.答案:18.2、在中,相同的文字表示相同的数字,不同的文字表示不同的数字。完整的算式是________________________.答案:.简答:从千位可以看出草=1,个位与羊相乘等于羊,说明羊可能是2、4、5、8,经试验只能为8.村一定是6,从而得出算式.3、从数字0、1、3、5、7、9中任意挑选5个数,组成能被5整除且没有重复数字的五位数。这样的五位数有______个.答案:216.简答:末尾是0的有个;末尾为5的有个,一共216个.4、图中的立体图形是由18个边长为2厘米的小正立方体拼成的,那么,该物体的表面积是______平方厘米.答案:208.简答:按照前后左右上下六个面能够看到的小正方体的表面来计数.前面:9个;后面:9个;左面:9个;右面:9个;上面:8个;下面:8个.一共52个,所以表面积为平方厘米.5、小红和小强同时从家里出发相向而行。小红每分钟走52米,小强每分钟走70米,二人在途中的一座桥上相遇。若小红提前4分钟出发,且速度不变,小强每分钟走90米,两人仍在这座桥上相遇。小红和小强两人的家相距______米.答案:2196.简答:两次相遇过程中,小红的速度不变,而且她走的路程也没变,所以她用的时间也不变.这说明小强第二次所用时间比第一次所用时间要少4分钟.小强两次的速度比是7:9,由于路程一定,可知小强两次所用的时间之比是9:7,从而可求出小强第一次走了18分,第二次走了14分.小红和小强两人的家相距米.566242222(221)48224(10040)40%24(10050)24%12ABCDEEDCBA67866ABCDEEDCBA6AE6BD18CC9C6、______.答案:.7、如图,已知正方形边长为2,那么阴影部分的面积是______.答案:.简答:正方形面积减去左右两个半圆的面积和,等于上下两块空白图形的面积和.而阴影部分面积等于正方形面积减去四块大小一样的空白图形面积,所以阴影部分面积为.8、有含盐40%的盐水100克,倒出40克后加满清水,再倒出50克后加满清水后,盐水中含盐______克.答案:12.简答:第一次加满清水后,盐水中含盐克,盐水浓度24%.再倒出50克后,盐水中含盐克.9、有一个五位数.它前三位数字组成的三位数能被9整除,后两位数字组成的两位数能被7整除.把这个五位数的数字顺序颠倒过来组成一个新的五位数,它与原五位数之和等于67866,则这个五位数是______.答案:54921.简答:设这个五位数为,颠倒后的五位数则为,而.从个位和万位相加的结果可以看出,;又根据十位和千位相加的结果可以看出,只能是,所以有,于是,再结合1E1229111111893237351618130078030前三位能被9整除、后两位能被7整除,可以推出.10、_______答案:.11、在算式中,符号○,□,△分别代表3个不同的自然数,那么这3个数的和是________.答案:14.简答:由于符号○,□,△代表3个不同的自然数,而,所以它们的和为14.12、商店里有桃子、苹果和西瓜共1000斤.一周后,卖出去了桃子的、苹果的和西瓜的,然后又运进了50斤西瓜,此时三种水果的重量恰好相等.那么最初仓库里有西瓜_______斤.答案:480.简答:假设最初又给商店里运来300斤西瓜,商店里一共有水果1300斤.那么一周后这三种水果的重量正好相等,说明原有桃子的等于原有苹果的,也等于原有西瓜的.那么仓库中原有三种水果的重量比为7:5:18,西瓜的重量为斤.减去运来的300斤,最初有西瓜480斤.13、某天早上8点,甲从B地出发,同时乙从A地出发追甲,结果在距离B地9千米的地方追上.如果乙把速度提高一倍而甲的速度不变,或者乙提前40分钟出发,那么都将在距离B地2千米处追上.AB两地相距_______千米,乙的速度为每小时_______千米.答案:3.6,4.2.99x22x219229xx3.6x23.62.82.810051005201222223131221111()313142241111111110051()1()1()1005()1005244620102012220122012简答:设AB两地间的距离为x千米,则原来甲乙两人的速度之比为;而在乙把速度提高一倍后,甲乙两人的速度比变成了.那么...

1、当您付费下载文档后,您只拥有了使用权限,并不意味着购买了版权,文档只能用于自身使用,不得用于其他商业用途(如 [转卖]进行直接盈利或[编辑后售卖]进行间接盈利)。
2、本站所有内容均由合作方或网友上传,本站不对文档的完整性、权威性及其观点立场正确性做任何保证或承诺!文档内容仅供研究参考,付费前请自行鉴别。
3、如文档内容存在违规,或者侵犯商业秘密、侵犯著作权等,请点击“违规举报”。

碎片内容

六年级每日一题

确认删除?
VIP
微信客服
  • 扫码咨询
会员Q群
  • 会员专属群点击这里加入QQ群
客服邮箱
回到顶部