电脑桌面
添加小米粒文库到电脑桌面
安装后可以在桌面快捷访问

会计模拟试验之审计实务VIP免费

会计模拟试验之审计实务_第1页
1/47
会计模拟试验之审计实务_第2页
2/47
会计模拟试验之审计实务_第3页
3/47
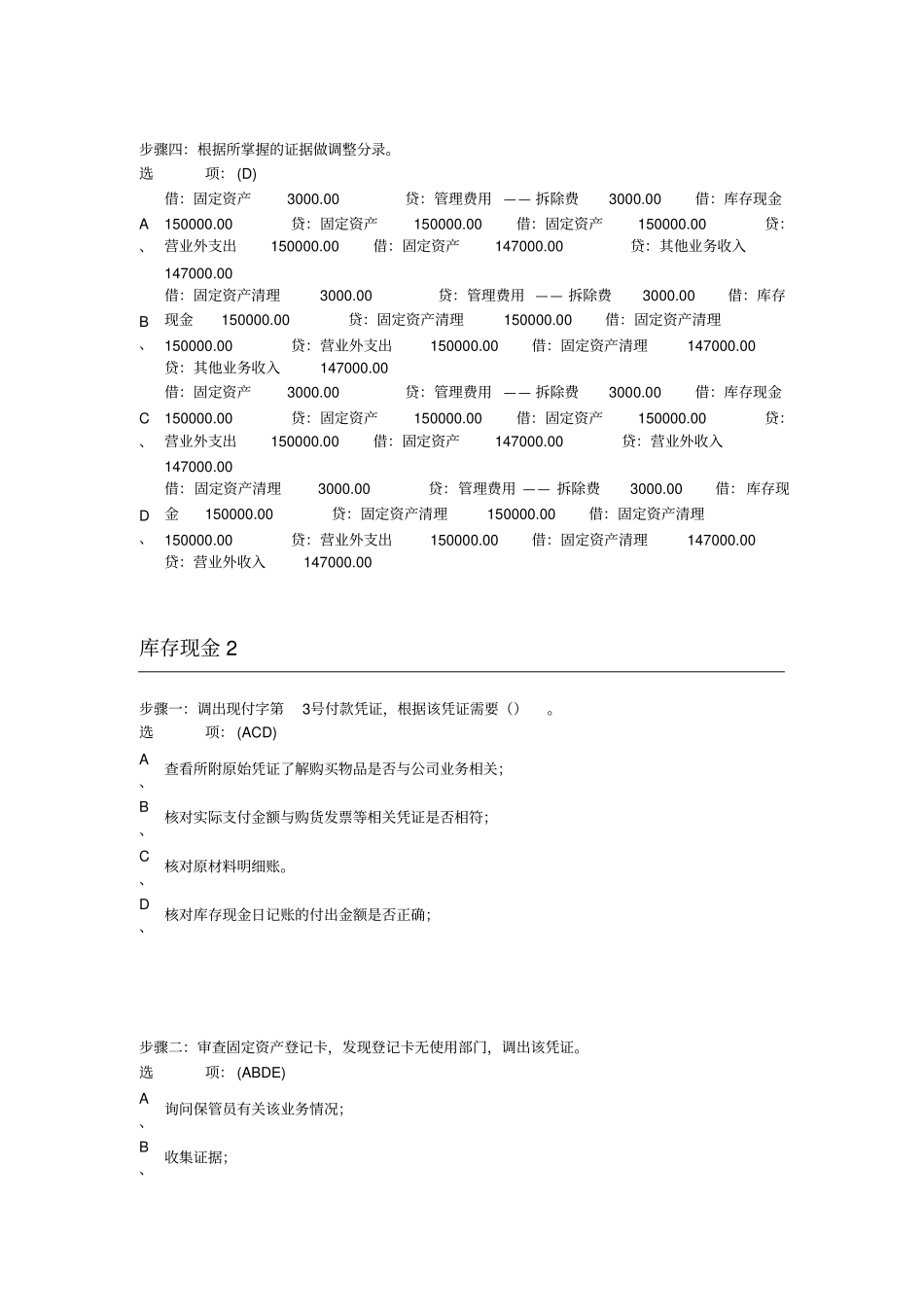
货币资金审计库存现金1步骤一:调出现付字第60号付款凭证。选项:(ABCD)A、核对实际支付金额与购货发票等相关凭证是否相符;B、查看所附原始凭证有无相关负责人签章;C、核对货币资金、银行存款日记账的付出金额是否正确;D、查看相关联业务的记账凭证。步骤二:审查固定资产明细账,发现10月12日转字8号凭证摘要为“报废机器”,调出该凭证。选项:(BCD)A、核对外币现金余额。B、询问第三方取证;C、收集证据;D、询问设备保管员有关该业务情况;步骤三:根据所掌握的证据(),同时向广东省美拜集团揭露问题。选项:(ABD)A、核查书面证据。B、询问财务人员;C、询问仓库管理员;D、核查口头证据;步骤四:根据所掌握的证据做调整分录。选项:(D)A、借:固定资产3000.00贷:管理费用——拆除费3000.00借:库存现金150000.00贷:固定资产150000.00借:固定资产150000.00贷:营业外支出150000.00借:固定资产147000.00贷:其他业务收入147000.00B、借:固定资产清理3000.00贷:管理费用——拆除费3000.00借:库存现金150000.00贷:固定资产清理150000.00借:固定资产清理150000.00贷:营业外支出150000.00借:固定资产清理147000.00贷:其他业务收入147000.00C、借:固定资产3000.00贷:管理费用——拆除费3000.00借:库存现金150000.00贷:固定资产150000.00借:固定资产150000.00贷:营业外支出150000.00借:固定资产147000.00贷:营业外收入147000.00D、借:固定资产清理3000.00贷:管理费用——拆除费3000.00借:库存现金150000.00贷:固定资产清理150000.00借:固定资产清理150000.00贷:营业外支出150000.00借:固定资产清理147000.00贷:营业外收入147000.00库存现金2步骤一:调出现付字第3号付款凭证,根据该凭证需要()。选项:(ACD)A、查看所附原始凭证了解购买物品是否与公司业务相关;B、核对实际支付金额与购货发票等相关凭证是否相符;C、核对原材料明细账。D、核对库存现金日记账的付出金额是否正确;步骤二:审查固定资产登记卡,发现登记卡无使用部门,调出该凭证。选项:(ABDE)A、询问保管员有关该业务情况;B、收集证据;C、核对外币现金余额;D、进行实地考察。E、询问第三方取证;步骤三:根据所掌握的证据(),同时向江西电力集团揭露问题。选项:(ABCD)A、核查书面证据。B、询问经手人;C、核查口头证据;D、询问财务人员;步骤四:个人购物用公款报销,侵占企业财产,导致资产虚增,做调整分录。选项:(B)A、借:固定资产5600.00贷:库存现金5600.00B、借:其他应收款5600.00贷:固定资产5600.00C、借:固定资产清理5600.00贷:库存现金5600.00D、借:库存现金5600.00贷:固定资产清理5600.00库存现金3步骤一:调出库存现金日记账。选项:(BCD)A核对银行存款日记账。、B、核对库存现金余额是否超过限额;C、核对入账是否及时;D、核对现金日记账与总账余额是否相符;步骤二:审查记账凭证和原始凭证。选项:(ABCD)A、审阅现金日记账并与现金收入凭证进行核对;B、检查凭证日期与日记账日期是否相符或接近。C、检查日记账记录与凭证的内容和金额是否相符;D、向第三方取证;步骤三:根据所掌握的证据(),同时向峻峰公司揭露问题。选项:(AC)A、询问出纳人员;B、询问仓库管理员;C、询问财务科长;D、询问业务员。步骤四:经查,此笔款项已由行政科在1月28日制表,2月1日作为奖金提取发放给了职工。该行为属于哪种情况?选项:(D)A、坐支现金;B、白条抵库;C、库存余额超过限额。D、入账不及时;库存现金4步骤一:调出发放工资相关凭证。选项:(D)A、核对银行存款日记账。B、核对库存现金余额是否超过限额;C、核对入账是否及时;D、核对相关凭证之间的差异;步骤二:审查考勤表与职工名册。选项:(ABC)A、查看考勤表与职工名册有无记录。B、核对考勤表与职工名册是否一致;C、向其他员工取证;D、询问公司保卫人员;步骤三:根据所掌握的证据(),向利瑞公司揭露问题。选项:(BD)A、询问仓库管理员;B、询问出纳人员;C、询问业务员。D询问财务科长;、步骤四:经查,该公司经理虚列员工数,从中领取现金30000元,该现象会出现以下哪种情况?选项:(AD)A、...

1、当您付费下载文档后,您只拥有了使用权限,并不意味着购买了版权,文档只能用于自身使用,不得用于其他商业用途(如 [转卖]进行直接盈利或[编辑后售卖]进行间接盈利)。
2、本站所有内容均由合作方或网友上传,本站不对文档的完整性、权威性及其观点立场正确性做任何保证或承诺!文档内容仅供研究参考,付费前请自行鉴别。
3、如文档内容存在违规,或者侵犯商业秘密、侵犯著作权等,请点击“违规举报”。

碎片内容

会计模拟试验之审计实务

确认删除?
VIP
微信客服
  • 扫码咨询
会员Q群
  • 会员专属群点击这里加入QQ群
客服邮箱
回到顶部