电脑桌面
添加小米粒文库到电脑桌面
安装后可以在桌面快捷访问

体育学科考核方案VIP专享VIP免费

体育学科考核方案_第1页
1/14
体育学科考核方案_第2页
2/14
体育学科考核方案_第3页
3/14
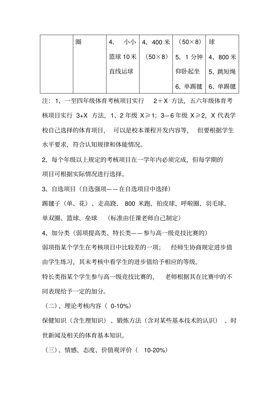
定远县青山学校体育学科期末考核方案一、考核原则:学业评价不仅要关注学生的学业成绩,而且还要发现和发展学生多方面的潜能,了解学生发展中的需求,帮助学生认识自我建立自信。根据课程标准的精神,按照一定的标准和方法,对学生体育学习进行综合性评价,即在强调评价体能和运动技能的同时,重视评价学生的学习态度、情意和能力等方面的发展。评价应以育人为本,关注学生的运动兴趣;关注学生的情感体验;关注学生个性差异,激发和调动学生的积极性,使学生养成坚持锻炼的良好习惯,尝试成功的喜悦,从而提高学生对体育的兴趣。二、考核内容及权重(一)、实践考核内容(70-80%)一年级二年级三年级四年级五年级六年级1、广播操2、坐位体前屈3、跳短绳4、10米直线走1、立定跳2、30米快速跑3、投纸飞镖4、跳单双1、前滚翻2、50米快速跑3、立定跳远1、小足球4米距离射门2、实心球前抛3、跳背1、立定跳远2、掷实心球3、曲线运球4、400米1、立定跳远2、25米曲线运球过人上篮3、掷实心圈4、小小篮球10米直线运球4、400米(50×8)(50×8)5、1分钟仰卧起坐6、单踢毽球4、800米5、跳短绳6、单踢毽注:1、一至四年级体育考核项目实行2+X方法,五六年级体育考核项目实行3+X方法,1、2年级X≥1;3—6年级X≥2,X代表学校自己选择的体育项目,可以是校本课程开发内容等,但要根据学生水平要求,符合认知规律和体能情况。2、每个年级以上规定的考核项目在一学年内必须完成,但每学期的项目可根据实际情况进行选择。3、自选项目(自选强项——在自选项目中选择)踢毽子(单、花)、走高跷、800米跑、拍皮球、呼啦圈、羽毛球、单双圈、篮球、垒球(标准由任课老师自己制定)4、加分类(弱项提高类、特长类——参与高一级竞技比赛的)弱项指某个学生在考核项目中比较差的一项;经师生协商规定进步值由学生练习,其末考核中看学生的进步值给予相应的等级。特长类指某个学生参与高一级竞技比赛的,老师根据其在比赛中的不同表现给予一定的加分。(二)、理论考核内容(0-10%)保健知识(含生理知识)、锻炼方法(含对某些基本技术的认识)、时世新闻及相关的体育基本知识。(三)、情感、态度、价值观评价(10-20%)这是一种过程性评价,贯穿于整个学习过程,分为出勤、常规,参与(态度),协作及其他:这些方面的评价由阶段性的学生自评、同学互评、教师评价组成,最后形成综合评定结果。这方面的关键是要培养学生正确的评价观。其中出勤需要根据学生在平时的情况记录决定,缺勤5次的学生不得评优,10次的学生不得评良,15次则不得评及。小学体育各年级实践课考核标准一年级考核标准一、广播操优秀级1、能够熟练的说出整套广播操的各节动作的名称。2、能够做出广播操的正确的动作路线。3、能够跟上广播操音乐节奏做操。良好级:1、能够说出整套广播操的几节动作的名称。2、基本能做出广播操的基本正确的动作路线。3、基本能够跟上广播操音乐节奏做操。合格级:1、经过提醒能够说出广播操各节动作的名称。2、学生能够跟着其他同学随着广播操音乐做操。二、坐位体前屈优秀级:学生两腿伸直,两脚平蹬测试板坐在平地上,上体前屈,两臂伸直向前,用两手中指尖逐渐向前推动游标。男生成绩:8.3厘米以上。女生成绩:11.2厘米以上。良好级:学生两腿伸直,两脚平蹬测试板坐在平地上,上体前屈,两臂伸直向前,用两手中指尖逐渐向前推动游标。男生成绩:8—2.0厘米以上。女生成绩:11—5.0厘米。合格级:学生两腿伸直,两脚平蹬测试板坐在平地上,上体前屈,两臂伸直向前,用两手中指尖逐渐向前推动游标。男生成绩:1.9—-4.0厘米以上。女生成绩:4.9——1.0厘米。三、1分钟跳绳:优秀级:上体正直,两臂屈肘自然地放在体侧,并在体侧摇绳,做到跳跃动作轻巧、协调、连贯。1分钟能连续跳绳子100个以上。良好级:上体正直,两臂屈肘较好地放在体侧摇绳,做到跳跃动作较轻巧、连贯,做到1分钟能连续跳绳子80-100个。合格级:上体正直,两臂屈肘基本做到能放在体侧摇绳,跳跃动作基本做到连贯,做到1分钟能连续跳绳子30个以上。四、10米直线走优秀级:行进时保持上体正直,方向直身体稳,两臂自然前后...

1、当您付费下载文档后,您只拥有了使用权限,并不意味着购买了版权,文档只能用于自身使用,不得用于其他商业用途(如 [转卖]进行直接盈利或[编辑后售卖]进行间接盈利)。
2、本站所有内容均由合作方或网友上传,本站不对文档的完整性、权威性及其观点立场正确性做任何保证或承诺!文档内容仅供研究参考,付费前请自行鉴别。
3、如文档内容存在违规,或者侵犯商业秘密、侵犯著作权等,请点击“违规举报”。

碎片内容

体育学科考核方案

文库响当当+ 关注
实名认证
内容提供者

该用户很懒,什么也没介绍

确认删除?
VIP
微信客服
  • 扫码咨询
会员Q群
  • 会员专属群点击这里加入QQ群
客服邮箱
回到顶部