电脑桌面
添加小米粒文库到电脑桌面
安装后可以在桌面快捷访问

先进个人和先进团体奖项评比方案VIP免费

先进个人和先进团体奖项评比方案_第1页
1/8
先进个人和先进团体奖项评比方案_第2页
2/8
先进个人和先进团体奖项评比方案_第3页
3/8
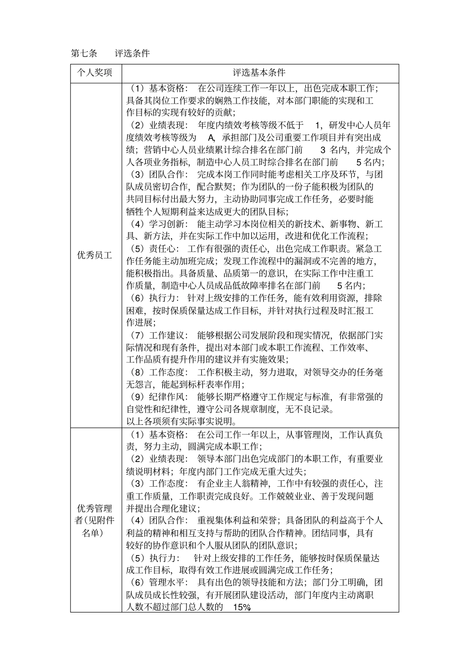
先进个人和先进团体奖项评比方案第一条目的为表彰本年度内在公司各岗位表现优异、优秀的团队和个人,树立集体荣誉感和使命感,充分激发、调动广大员工的积极性和创造性,增强企业向心力和凝聚力,特制订本评比方案。第二条适用范围自公司成立之日起加盟公司,截止到2015年12月31日转正的所有正式员工均可参与评选;除主管以上的全体员工可参与先进个人奖项的评选;主管以上的中层干部可参加优秀管理者奖项的评选,公司的各个部门(详见下文部门评选条件)均可参加先进团队奖项的评选。第三条各部门职责人力资源管理部负责组织先进个人和团体奖项的评选活动,收集并及时提交各部门推荐表;各部门负责人负责在本部门内部做好评优的宣传工作,并本着公正公开、实事求是的责任意识推荐候选人,及时提交本部门推荐表。第四条评选原则遵循“公平、公正、公开、宁缺毋滥”的评选原则。第五条申报说明各部门根据实际情况选择最符合的评选项目进行申报,申报项目一次有效(不接受重复多次申报)、个人荣誉称号不可兼得。申报部门及个人应按要求提供完整的申报材料,因申报材料提交不完整、申报材料夸大其实或弄虚作假的,取消评优资格。第六条奖项设置1、个人奖项分为优秀员工、优秀管理者、先进员工、最佳新人、总经理特别奖,单项总奖励人数控制在公司年末人数的15%内;2、团体奖项为先进团队奖;3、奖项数目设置如下:先进团队2个,优秀管理者3-4人,优秀员工15人,先进员工28人,最佳新人10人,总经理特别奖1-2人。第七条评选条件个人奖项评选基本条件优秀员工(1)基本资格:在公司连续工作一年以上,出色完成本职工作;具备其岗位工作要求的娴熟工作技能,对本部门职能的实现和工作目标的实现有较好的贡献;(2)业绩表现:年度内绩效考核等级不低于1,研发中心人员年度绩效考核等级为A,承担部门及公司重要工作项目并有突出成绩;营销中心人员业绩累计综合排名在部门前3名内,并完成个人各项业务指标,制造中心人员工时综合排名在部门前5名内;(3)团队合作:完成本岗工作同时能考虑相关工序及环节,与团队成员密切合作,配合默契;作为团队的一份子能积极为团队的共同目标付出最大努力,主动协助同事完成工作任务,必要时能牺牲个人短期利益来达成更大的团队目标;(4)学习创新:能主动学习本岗位相关的新技术、新事物、新工具、新方法,并在实际工作中加以运用,改进和优化工作流程;(5)责任心:工作有很强的责任心,出色完成工作职责。紧急工作任务能主动加班完成;发现工作流程中的漏洞或不完善的地方,能积极指出。具备质量、品质第一的意识,在实际工作中注重工作质量,制造中心人员成品低故障率排名在部门前5名内;(6)执行力:针对上级安排的工作任务,能有效利用资源,排除困难,按时保质保量达成工作目标,并针对执行过程及时汇报工作进展;(7)工作建议:能够根据公司发展阶段和现实情况,依据部门实际情况和现有条件,提出对本部门或本职工作流程、工作效率、工作品质有提升作用的建议并有实施效果;(8)工作态度:工作积极主动,努力进取,对领导交办的任务毫无怨言,能起到标杆表率作用;(9)纪律作风:能够长期严格遵守工作规定与标准,有非常强的自觉性和纪律性,遵守公司各规章制度,无不良记录。以上各项须有实际事实说明。优秀管理者(见附件名单)(1)基本资格:在公司工作一年以上,从事管理岗,工作认真负责,努力主动,圆满完成本职工作;(2)业绩表现:领导本部门出色完成部门的本职工作,有重要业绩说明材料;年度内部门工作完成无重大过失;(3)工作态度:有企业主人翁精神,工作中有较强的责任心,注重工作质量,工作职责完成良好。工作兢兢业业、善于发现问题并提出合理化建议;(4)团队合作:重视集体利益和荣誉;具备团队的利益高于个人利益的精神和相互支持与帮助的团队合作精神。团结同事,具有较好的协作意识和个人服从团队的团队意识;(5)执行力:针对上级安排的工作任务,能够按时保质保量达成工作目标,取得有效工作进展或圆满完成工作任务;(6)管理水平:具有出色的领导技能和方法;部门分工明确,团队成员成长性较强,有开展团...

1、当您付费下载文档后,您只拥有了使用权限,并不意味着购买了版权,文档只能用于自身使用,不得用于其他商业用途(如 [转卖]进行直接盈利或[编辑后售卖]进行间接盈利)。
2、本站所有内容均由合作方或网友上传,本站不对文档的完整性、权威性及其观点立场正确性做任何保证或承诺!文档内容仅供研究参考,付费前请自行鉴别。
3、如文档内容存在违规,或者侵犯商业秘密、侵犯著作权等,请点击“违规举报”。

碎片内容

先进个人和先进团体奖项评比方案

确认删除?
VIP
微信客服
  • 扫码咨询
会员Q群
  • 会员专属群点击这里加入QQ群
客服邮箱
回到顶部