电脑桌面
添加小米粒文库到电脑桌面
安装后可以在桌面快捷访问

铣床操作说明 (1)VIP免费

铣床操作说明 (1)_第1页
1/11
铣床操作说明 (1)_第2页
2/11
铣床操作说明 (1)_第3页
3/11
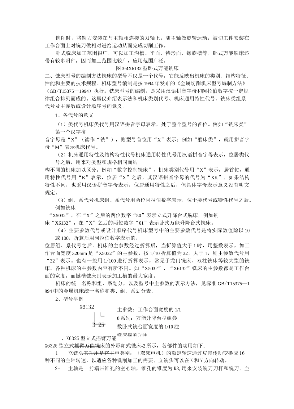
11129348576铣床操作2、立式摇臂万能铣床如图3-2所示,这类铣床的特点具有广泛的万用性能。这种铣床能进行以铣削为主的多种切削加工,可以进行立铣、卧铣、镗、钻、磨、插等工序,还能加工各种斜面、螺旋面、沟槽、弧形槽等。适用于各种维修,尤其适用于生产各种工夹模具制造。该机床结构紧凑,操作灵活,加工范围广,是一种典型的多功能铣床。图3-2立式摇臂万能铣床1-立铣头2-主轴3-工作台4-横向溜板5-升降台6-床脚7-电器箱8-纵向走刀器9-床身10-电子尺11-摇臂3、龙门铣床龙门铣床是无升降台铣床的一种类型,属于大型铣床。铣削动力安装在龙门导轨上,可做横向和升降运动;工作台安装在固定床身上,仅做纵向移动。龙门铣床根据铣削动力头的数量分别有单轴、双轴、四轴等多种形式。图3-3所示是一台龙门铣床,铣削时,若同时安装多把铣刀,可铣削工件的几个表面,工作效率高,适宜加工大型箱体类工件表面,如机床床身表面等。图3-3龙门铣床4、卧式铣床图3-4所示是卧式铣床的外形图。其主要特征是铣床主轴轴线与工作台台面平行。因主轴呈横卧位置,所以称为卧式铣床。主参数:工作台面宽度的1/10系别:万能升降台型组参数卧式铣台面宽度的1/10注铣床摇的功用铣削时,将铣刀安装在与主轴相连接的刀轴上,随主轴做旋转运动,被切工件安装在工作台面上对铣刀做相对进给运动从而完成切削工作。卧式铣床加工范围很广,可以加工沟槽、平面、特形面、螺旋槽等。卧式万能铣床还带有较多附件,因而加工范围比较广,应用范围广泛。图3-4X6132型卧式万能铣床二、铣床型号的编制方法铣床的型号不仅是一个代号,它能反映出机床的类别、结构特征、性能和主要的技术规程。机床型号编制是按1994年发布的《金属切削机床型号编制方法》(GB/T15375—1994)执行。铣床型号的编制,是采用汉语拼音字母和阿拉伯数字按一定规律组合排列而成的。这里仅介绍表示法和机床类别代号、机床通用特性代号、铣床类组系代号及主参数或设计顺序号的意义。1、各代号的意义(1)类代号机床类代号用汉语拼音字母表示,处于整个型号的首位。例如“铣床类”第一个汉字拼音字母是“X”(读作“铣”),则型号首位用“X”表示;例如“磨床类”,就用拼音字母“M”表示机床代号。(2)机床通用特性及结构特性代号机床通用特性代号用汉语拼音字母表示,位居类代号之后,用来对类型和规格相同而结构不同的机床加以区分。例如“数字控制铣床”,机床类别代号用“X”表示,居首位,通用特性代号用“K”表示,位居“X”之后,其汉语拼音字母的代号为“XK”。如果结构特性不同,也采用汉语拼音字母表示,位居通用特性之后,但具体字母表示意义没有明文规定。(3)组、系代号机床组、系代号用两位阿拉伯数字表示,位于类代号或特性代号之后。例如铣床“X5032”,在“X”之后的两位数字“50”表示立式升降台式铣床,例如铣床“X6132”,在“X”之后的两位数字“61”表示卧式万能升降台式铣床。(4)主要参数代号或设计顺序代号机床型号中的主要参数代号是将实际数值除以10或100,折算后用阿拉伯数字表示的,位居组、系代号之后。机床的主参数经过折算后,当折算值大于1时,用整数表示,如工作台面宽度320mm是“X5032”的主参数,按1/10折算值为32,大于1,则主参数代号用“32”表示。也有一些用1/100进行折算表示,常见于龙门铣床、双柱铣床等较大型的铣床。各种机床的主参数内容有所不同。如“X5032”、“X6132”铣床的主参数都是工作台面的宽度,而键槽铣床则表示加工槽的最大宽度。机床的统一名称和组、系划分,以及型号中主参数的表示方法,见标准GB/T15375—1994中的金属机床统一名称和类、组、系划分表。2、型号举例X6132、X6325型立式揺臂万能X6325型立式摇臂万能铣床的外形如式铣床-2所示,各部件的功用如下:1-立铣头其功用是将主电类别:(双床电机)的额定转速通过皮带传动变换成16种不同的主轴转速,以适应各种铣削加工的需要。立铣头可以在X和Y方向转动。2-主轴是一前端带锥孔的空心轴,锥孔的锥度为R8,用来安装铣刀刀杆和铣刀。主电动机输出的旋转运动,经主轴变速机构驱动主轴连同铣刀一起旋转,实现铣削加工的主运动。3...

1、当您付费下载文档后,您只拥有了使用权限,并不意味着购买了版权,文档只能用于自身使用,不得用于其他商业用途(如 [转卖]进行直接盈利或[编辑后售卖]进行间接盈利)。
2、本站所有内容均由合作方或网友上传,本站不对文档的完整性、权威性及其观点立场正确性做任何保证或承诺!文档内容仅供研究参考,付费前请自行鉴别。
3、如文档内容存在违规,或者侵犯商业秘密、侵犯著作权等,请点击“违规举报”。

碎片内容

铣床操作说明 (1)

确认删除?
VIP
微信客服
  • 扫码咨询
会员Q群
  • 会员专属群点击这里加入QQ群
客服邮箱
回到顶部