电脑桌面
添加小米粒文库到电脑桌面
安装后可以在桌面快捷访问

分子生物学(上)VIP免费

分子生物学(上)_第1页
1/14
分子生物学(上)_第2页
2/14
分子生物学(上)_第3页
3/14
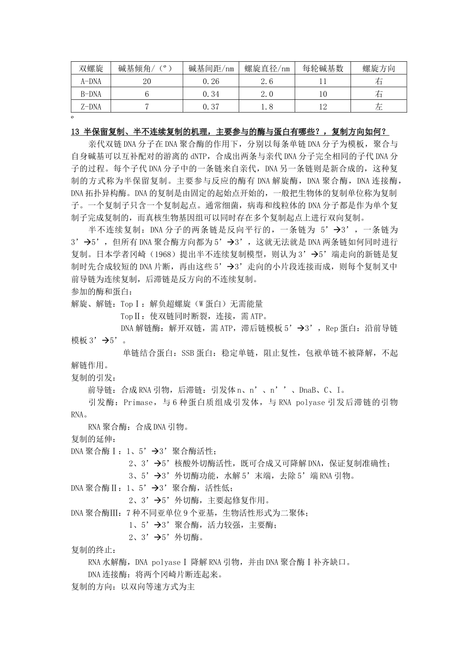
分子生物学(上)1 细胞学说的奠基人是谁? 德国植物学家 Schleiden 和德国动物学家 Schwann,证明动植物都是由细胞组成。2 英国科学家 Griffith 证明了什么 ? 肺炎链球菌感染实验证明了 DNA 是遗传物质3 Hershy 和 Chase 通过噬菌体侵染细菌实验证明了什么 ? 分别用 15S 和 32P 标记噬菌体蛋白质外壳和核酸,感染未百哦机细菌,观察子代是否有标记。证实噬菌体 DNA 侵染细菌的实验流程,证明侵染过程中发挥作用的是 DNA 不是蛋白质(遗传物质是 DNA 而非蛋白质)。4 1965 年 Jacob 和 Monod 提出了什么重要理论 ? 提出并证实了操纵子作为调节细菌细胞代谢的分子机制(与 Iwoff 分享了诺贝尔生理医学奖),并且首次提出存在一种与染色体脱氧核糖核酸序列互补,能将编码在染色体DNA 上的遗传信息带到蛋白质合成场所(细胞质)并翻译产生蛋白质的信使核糖核酸,即mRNA 分子。5 Crick 和 Watson 为什么获得了诺贝尔生理学奖 ? 在 1953 年提出 DNA 的反向平行双螺旋模型。(与通过 X 射线衍射证实该结构的Wilkins 共享诺贝尔生理医学奖。6 Sanger 和 Gilbert 发明了什么技术 ? DNA 序列分析法(双螺旋测序)7 谁发明了 “ DNA 体外扩增技术” ? PCR,美国科学家 Mullis8 分子生物学的三大支柱学科是什么 ? 1、cytology(细胞学):生物体由细胞组成 所有组织的最基本单元——形状相似,高度分化的细胞。 细胞的发生与形成是生物界普遍和永久的规律。 由此延伸出的 Molecular Cell Biology(分子细胞生物学),细胞的化学组成,细胞器结构,细胞骨架,生物大分子在细胞中的定为及功能为分子生物学提供基础。2、Genetics(遗传学):由此延伸的分子遗传学研究了基因结构/复制/表达/重组/突变。3、Biochemistry(生物化学):分离、纯化、鉴定细胞内含物质的目标。 Nucleic Acid Chemistry Protein Chemistry9 染色体的基本组成成分有哪些 ? 基本组政成分:DNA、组蛋白、非组蛋白、少量 RNA(1)DNA:不重复序列、中度重复序列、高度重复序列(卫星 DNA)(2)组蛋白:富含 Arg、Lys 碱性 AA,带正电荷,与 DNA 带负电荷磷酸基团相互作用。四种:H1、H2A、H2B、H3 及 H4。特征:①进化上极端保守(H3、H4>H2A、H2B>H1② 无组织特异性(极少不含 H1 而含 H5③ 肽链上 AA 分布不对称④修饰作用:甲基化、乙酰化、磷酸化、ADP 核糖基化、H3、H4 作用普...

1、当您付费下载文档后,您只拥有了使用权限,并不意味着购买了版权,文档只能用于自身使用,不得用于其他商业用途(如 [转卖]进行直接盈利或[编辑后售卖]进行间接盈利)。
2、本站所有内容均由合作方或网友上传,本站不对文档的完整性、权威性及其观点立场正确性做任何保证或承诺!文档内容仅供研究参考,付费前请自行鉴别。
3、如文档内容存在违规,或者侵犯商业秘密、侵犯著作权等,请点击“违规举报”。

碎片内容

分子生物学(上)

确认删除?
VIP
微信客服
  • 扫码咨询
会员Q群
  • 会员专属群点击这里加入QQ群
客服邮箱
回到顶部