电脑桌面
添加小米粒文库到电脑桌面
安装后可以在桌面快捷访问

消化内科常用药VIP免费

消化内科常用药_第1页
1/12
消化内科常用药_第2页
2/12
消化内科常用药_第3页
3/12
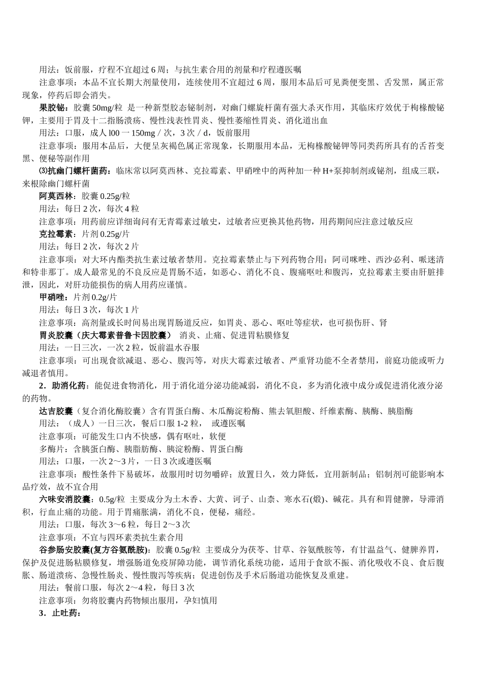
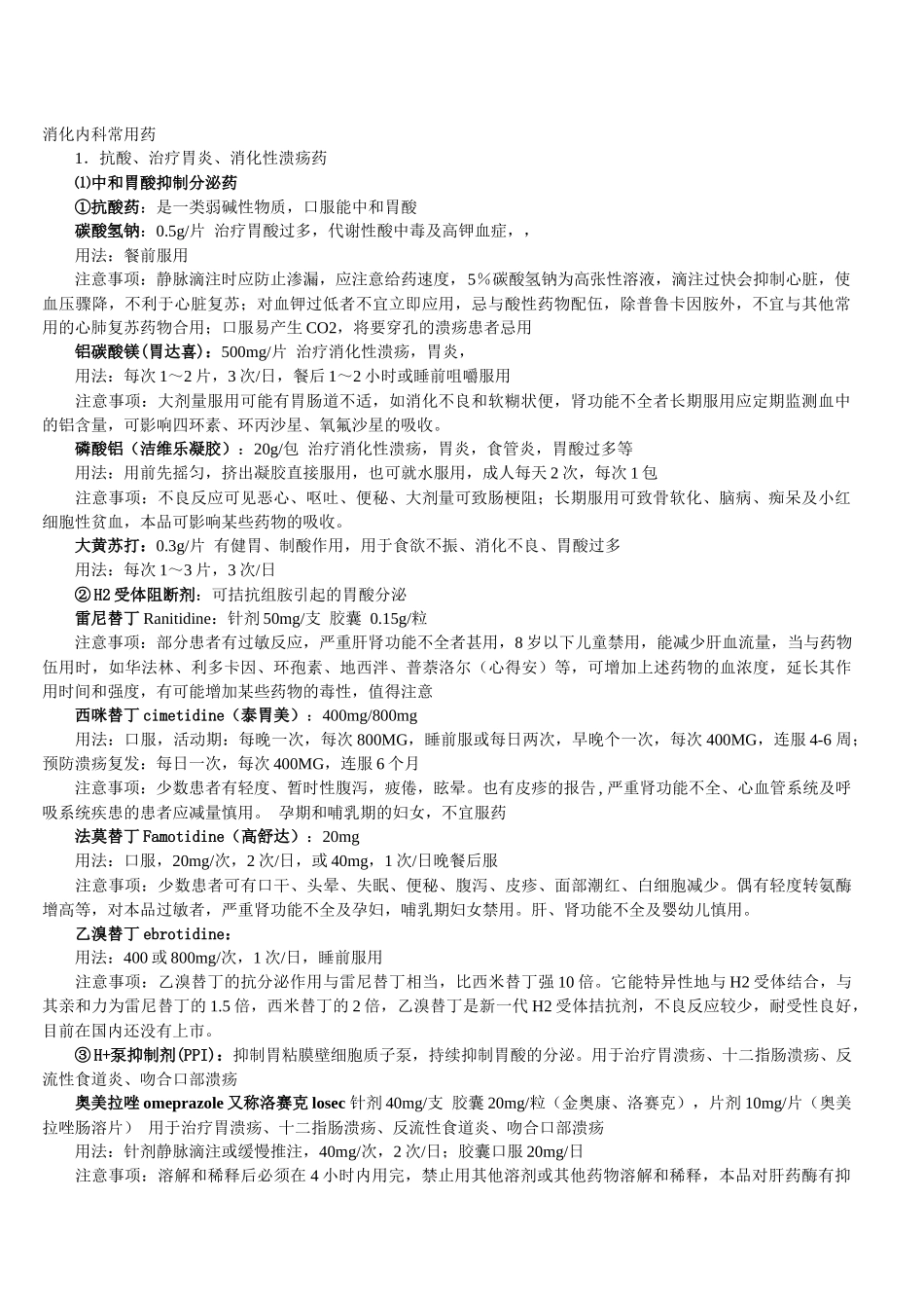
消化内科常用药 1.抗酸、治疗胃炎、消化性溃疡药 ⑴中和胃酸抑制分泌药 ①抗酸药:是一类弱碱性物质,口服能中和胃酸 碳酸氢钠:0.5g/片 治疗胃酸过多,代谢性酸中毒及高钾血症,, 用法:餐前服用 注意事项:静脉滴注时应防止渗漏,应注意给药速度,5%碳酸氢钠为高张性溶液,滴注过快会抑制心脏,使血压骤降,不利于心脏复苏;对血钾过低者不宜立即应用,忌与酸性药物配伍,除普鲁卡因胺外,不宜与其他常用的心肺复苏药物合用;口服易产生 CO2,将要穿孔的溃疡患者忌用 铝碳酸镁(胃达喜):500mg/片 治疗消化性溃疡,胃炎, 用法:每次 1~2 片,3 次/日,餐后 1~2 小时或睡前咀嚼服用 注意事项:大剂量服用可能有胃肠道不适,如消化不良和软糊状便,肾功能不全者长期服用应定期监测血中的铝含量,可影响四环素、环丙沙星、氧氟沙星的吸收。 磷酸铝(洁维乐凝胶):20g/包 治疗消化性溃疡,胃炎,食管炎,胃酸过多等 用法:用前先摇匀,挤出凝胶直接服用,也可就水服用,成人每天 2 次,每次 1 包 注意事项:不良反应可见恶心、呕吐、便秘、大剂量可致肠梗阻;长期服用可致骨软化、脑病、痴呆及小红细胞性贫血,本品可影响某些药物的吸收。 大黄苏打:0.3g/片 有健胃、制酸作用,用于食欲不振、消化不良、胃酸过多 用法:每次 1~3 片,3 次/日 ② H2 受体阻断剂:可拮抗组胺引起的胃酸分泌 雷尼替丁 Ranitidine:针剂 50mg/支 胶囊 0.15g/粒 注意事项:部分患者有过敏反应,严重肝肾功能不全者甚用,8 岁以下儿童禁用,能减少肝血流量,当与药物伍用时,如华法林、利多卡因、环孢素、地西泮、普萘洛尔(心得安)等,可增加上述药物的血浓度,延长其作用时间和强度,有可能增加某些药物的毒性,值得注意 西咪替丁 cimetidine(泰胃美):400mg/800mg 用法:口服,活动期:每晚一次,每次 800MG,睡前服或每日两次,早晚个一次,每次 400MG,连服 4-6 周;预防溃疡复发:每日一次,每次 400MG,连服 6 个月 注意事项:少数患者有轻度、暂时性腹泻,疲倦,眩晕。也有皮疹的报告, 严重肾功能不全、心血管系统及呼吸系统疾患的患者应减量慎用。 孕期和哺乳期的妇女,不宜服药 法莫替丁 Famotidine(高舒达):20mg 用法:口服,20mg/次,2 次/日,或 40mg,1 次/日晚餐后服 注意事项:少数患者可有口干、头晕、失眠、便秘、腹泻、皮疹、面部潮红、白细胞减少。偶有轻度转氨酶增高等,...

1、当您付费下载文档后,您只拥有了使用权限,并不意味着购买了版权,文档只能用于自身使用,不得用于其他商业用途(如 [转卖]进行直接盈利或[编辑后售卖]进行间接盈利)。
2、本站所有内容均由合作方或网友上传,本站不对文档的完整性、权威性及其观点立场正确性做任何保证或承诺!文档内容仅供研究参考,付费前请自行鉴别。
3、如文档内容存在违规,或者侵犯商业秘密、侵犯著作权等,请点击“违规举报”。

碎片内容

消化内科常用药

确认删除?
VIP
微信客服
  • 扫码咨询
会员Q群
  • 会员专属群点击这里加入QQ群
客服邮箱
回到顶部