电脑桌面
添加小米粒文库到电脑桌面
安装后可以在桌面快捷访问

化学需氧量的测定及经验总结VIP免费

化学需氧量的测定及经验总结_第1页
1/3
化学需氧量的测定及经验总结_第2页
2/3
化学需氧量的测定及经验总结_第3页
3/3
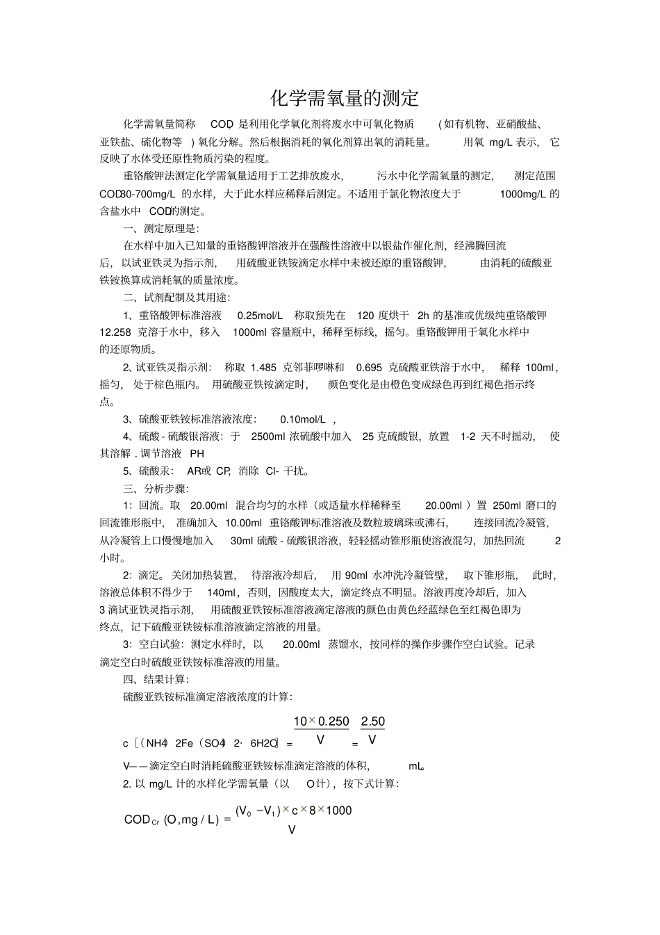
化学需氧量的测定化学需氧量简称COD,是利用化学氧化剂将废水中可氧化物质( 如有机物、亚硝酸盐、亚铁盐、硫化物等) 氧化分解。然后根据消耗的氧化剂算出氧的消耗量。用氧 mg/L 表示, 它反映了水体受还原性物质污染的程度。重铬酸钾法测定化学需氧量适用于工艺排放废水,污水中化学需氧量的测定,测定范围COD 30-700mg/L 的水样,大于此水样应稀释后测定。不适用于氯化物浓度大于1000mg/L 的含盐水中 COD的测定。一、测定原理是:在水样中加入已知量的重铬酸钾溶液并在强酸性溶液中以银盐作催化剂,经沸腾回流后,以试亚铁灵为指示剂,用硫酸亚铁铵滴定水样中未被还原的重铬酸钾,由消耗的硫酸亚铁铵换算成消耗氧的质量浓度。二、试剂配制及其用途:1、重铬酸钾标准溶液0.25mol/L称取预先在120 度烘干 2h 的基准或优级纯重铬酸钾12.258 克溶于水中,移入1000ml 容量瓶中,稀释至标线,摇匀。重铬酸钾用于氧化水样中的还原物质。2、试亚铁灵指示剂: 称取 1.485 克邻菲啰啉和0.695 克硫酸亚铁溶于水中, 稀释 100ml,摇匀, 处于棕色瓶内。 用硫酸亚铁铵滴定时,颜色变化是由橙色变成绿色再到红褐色指示终点。3、硫酸亚铁铵标准溶液浓度:0.10mol/L ,4、硫酸 - 硫酸银溶液:于2500ml 浓硫酸中加入25 克硫酸银,放置1-2 天不时摇动, 使其溶解 . 调节溶液 PH 5、硫酸汞: AR或 CP,消除 Cl- 干扰。三、分析步骤:1:回流。取20.00ml 混合均匀的水样(或适量水样稀释至20.00ml )置 250ml 磨口的回流锥形瓶中, 准确加入 10.00ml 重铬酸钾标准溶液及数粒玻璃珠或沸石,连接回流冷凝管,从冷凝管上口慢慢地加入30ml 硫酸 - 硫酸银溶液,轻轻摇动锥形瓶使溶液混匀,加热回流2小时。2:滴定。 关闭加热装置, 待溶液冷却后, 用 90ml 水冲洗冷凝管壁, 取下锥形瓶, 此时,溶液总体积不得少于140ml,否则,因酸度太大,滴定终点不明显。溶液再度冷却后,加入3 滴试亚铁灵指示剂,用硫酸亚铁铵标准溶液滴定溶液的颜色由黄色经蓝绿色至红褐色即为终点,记下硫酸亚铁铵标准溶液滴定溶液的用量。3:空白试验:测定水样时,以20.00ml 蒸馏水,按同样的操作步骤作空白试验。记录滴定空白时硫酸亚铁铵标准溶液的用量。四、结果计算:硫酸亚铁铵标准滴定溶液浓度的计算:c[(NH4)2Fe(SO4) 2· 6H2O]=V250.010= V50.2V——滴定空白时消耗硫酸亚铁铵标准滴定溶液的体积,mL。2. 以 mg/L 计的...

1、当您付费下载文档后,您只拥有了使用权限,并不意味着购买了版权,文档只能用于自身使用,不得用于其他商业用途(如 [转卖]进行直接盈利或[编辑后售卖]进行间接盈利)。
2、本站所有内容均由合作方或网友上传,本站不对文档的完整性、权威性及其观点立场正确性做任何保证或承诺!文档内容仅供研究参考,付费前请自行鉴别。
3、如文档内容存在违规,或者侵犯商业秘密、侵犯著作权等,请点击“违规举报”。

碎片内容

化学需氧量的测定及经验总结

爱的疯狂+ 关注
实名认证
内容提供者

该用户很懒,什么也没介绍

确认删除?
VIP
微信客服
  • 扫码咨询
会员Q群
  • 会员专属群点击这里加入QQ群
客服邮箱
回到顶部