电脑桌面
添加小米粒文库到电脑桌面
安装后可以在桌面快捷访问

高考语文《标点符号》系列专题复习:标点符号专项讲解及练习VIP免费

高考语文《标点符号》系列专题复习:标点符号专项讲解及练习_第1页
1/5
高考语文《标点符号》系列专题复习:标点符号专项讲解及练习_第2页
2/5
高考语文《标点符号》系列专题复习:标点符号专项讲解及练习_第3页
3/5
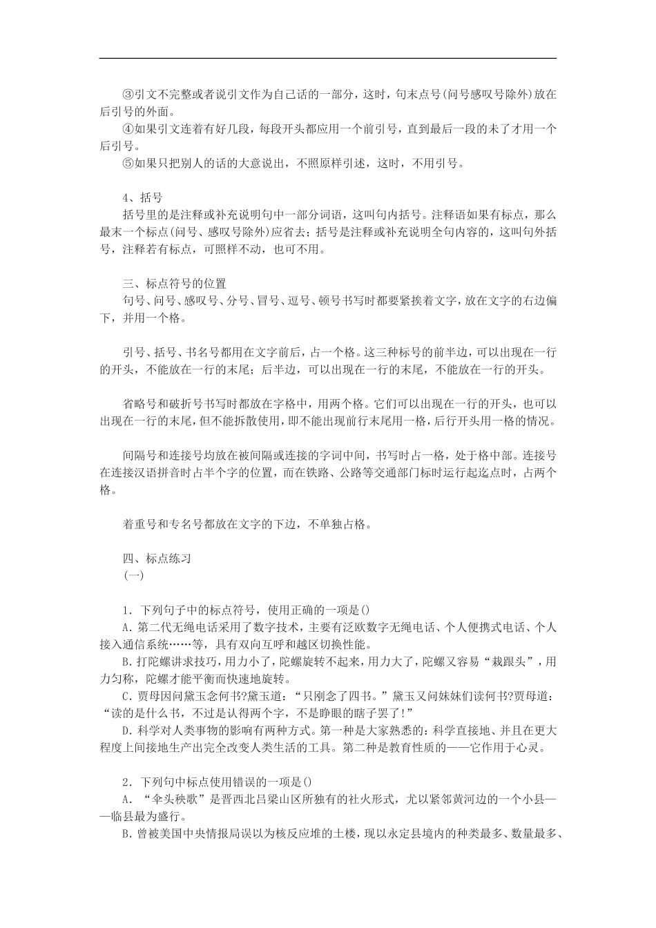
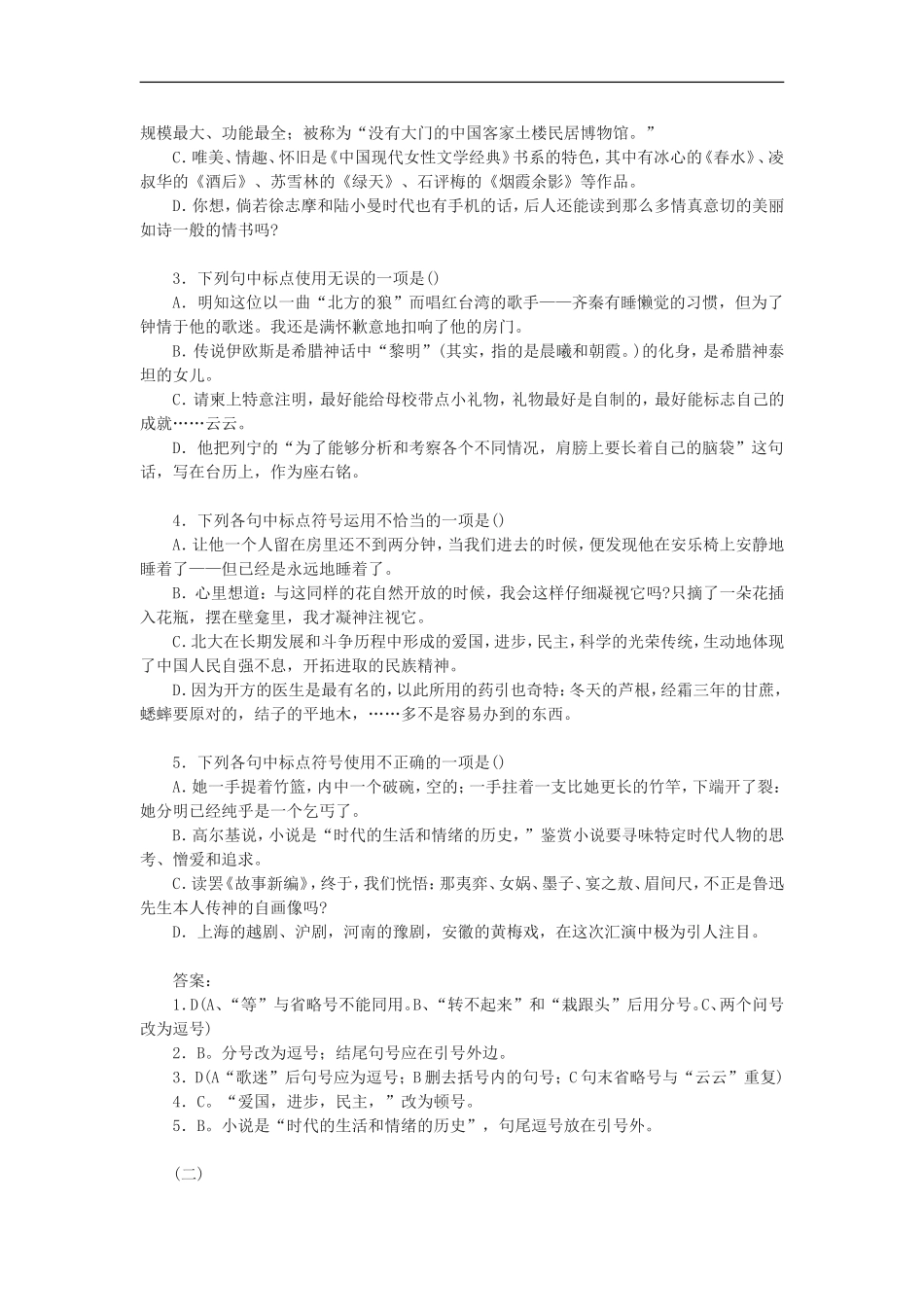
高考标点符号专项讲解及练习 本考点要求熟悉标点符号的种类,掌握各种标点符号的用法、作用及书写位置,着重掌握冒号、分号、破折号、引号、问号的用法及标号与点号的连用。 标点符号的考查有两个特点: 1.本用法的考查较多地集中于顿号、冒号、括号、书名号、问号和引号的易混、易错之处; 2.把标点符号的使用规则和正确表达文意结合起来考查。 一、标点符号的种类 标点符号 16 种,这是 1990 年国家语委和新闻出版署重新颁布的《标点符号用法》的最新数字。包括句号、问号、叹号、逗号、顿号、分号、冒号、引号、括号、破折号、省略号、着重号、连接号、间接号、书名号、专名号。 二、重点掌握 1.问号: ①反问句和设问句都是无疑而问。前者只问不答,要表达的确定意思包含在问句里;后者自问自答,以期引起读者注意,但二者均是疑问语气,因而句末都用问号。 ②选择问句虽然包含两个或两个以上的选择项,但仍然是一个完整的句子,表达完整的意思,因而只在句末用一个问号,句中各项之间用逗号;但有时为了强调各选项的独立性、也可以在各项之后都用问号。 ③有些表示委婉语气的祈使句,句末也可用问号。 ④有的问句,主语和谓语倒置,应注意把问号放在句末。 ⑤有的句子里虽含有疑问词(谁,什么,怎么样等),但并非真正发问,而是表达一个陈述语气,因而应用句号。 2.冒号: ①用在书信、发言稿开头的称呼语后面,有引起他人注意的意思;用在“某某说”之后,表示下面是引用的话。 ②用在总括的话后面,表示后面要分项说明或表示冒号前面的话引起后面的话。 ③用在提示的话的末尾,表示后面有要说的话、所想的内容或所作的分析。 ④用在总括语的前面,表示总结上文。 3.引号 ①表示直接引用的话, ②表示突出强调。 ③表示讽刺和否定。 ④表示特定称谓。 ⑤有时用来引用成语、谚语、歇后语等。 使用引号应注意: ①引文之内又有引文时,外边的一层用双引号,里面一层用单引号;倘若单引号之内又有引文,那又要用双引号,依次类推。 ②如果引文独立成句,意思又完整,句末点号放在引号里面。 ③引文不完整或者说引文作为自己话的一部分,这时,句末点号(问号感叹号除外)放在后引号的外面。 ④如果引文连着有好几段,每段开头都应用一个前引号,直到最后一段的未了才用一个后引号。 ⑤如果只把别人的话的大意说出,不照原样引述,这时,不用引号。 4、括号 括号里的是注释或补充说明句中一部分词语,这...

1、当您付费下载文档后,您只拥有了使用权限,并不意味着购买了版权,文档只能用于自身使用,不得用于其他商业用途(如 [转卖]进行直接盈利或[编辑后售卖]进行间接盈利)。
2、本站所有内容均由合作方或网友上传,本站不对文档的完整性、权威性及其观点立场正确性做任何保证或承诺!文档内容仅供研究参考,付费前请自行鉴别。
3、如文档内容存在违规,或者侵犯商业秘密、侵犯著作权等,请点击“违规举报”。

碎片内容

高考语文《标点符号》系列专题复习:标点符号专项讲解及练习

您可能关注的文档

中小学文库+ 关注
实名认证
内容提供者

精品资料应用尽有

相关文档

确认删除?
VIP
微信客服
  • 扫码咨询
会员Q群
  • 会员专属群点击这里加入QQ群
客服邮箱
回到顶部