电脑桌面
添加小米粒文库到电脑桌面
安装后可以在桌面快捷访问

电缆桥架方案VIP免费

电缆桥架方案_第1页
1/7
电缆桥架方案_第2页
2/7
电缆桥架方案_第3页
3/7
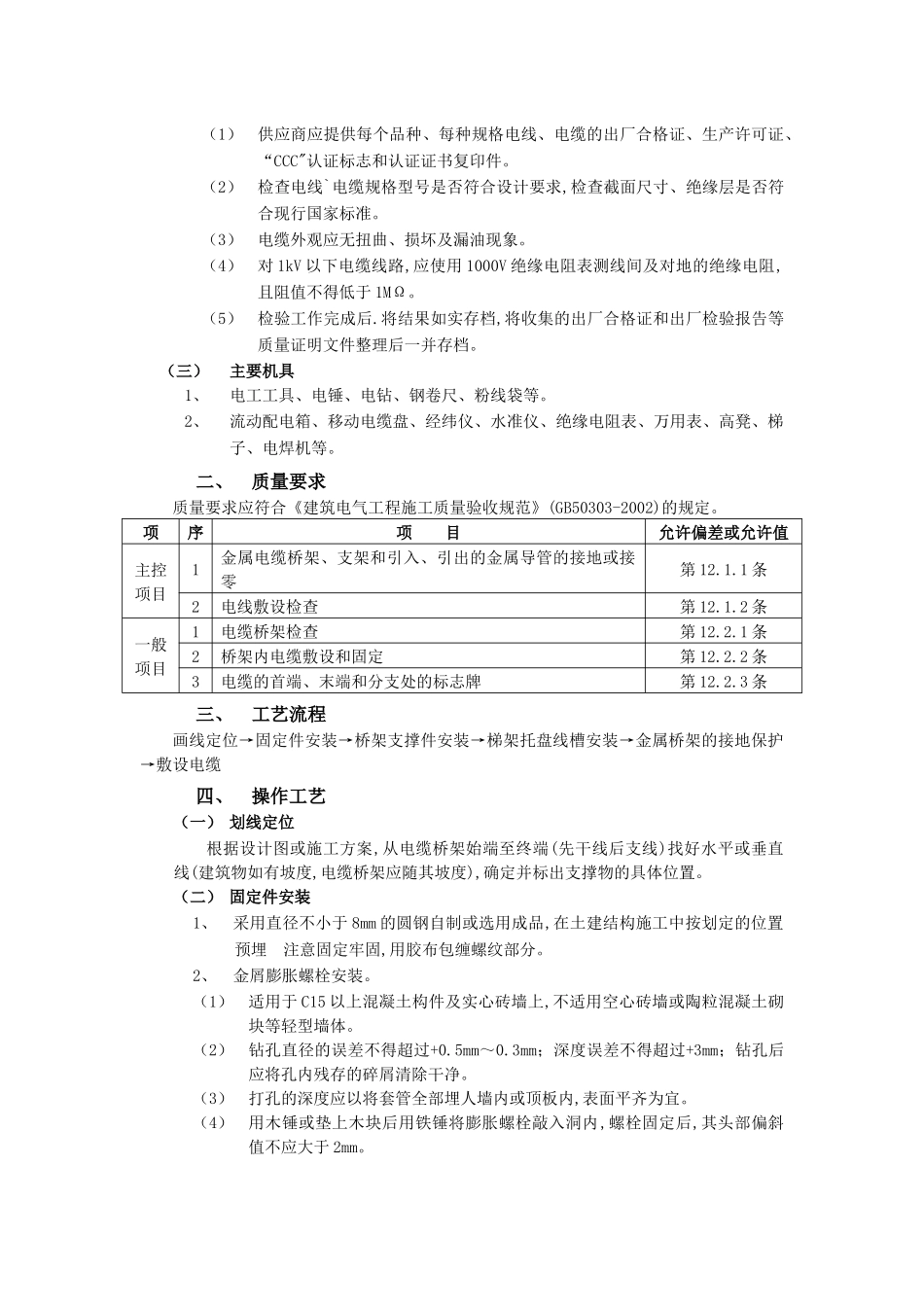
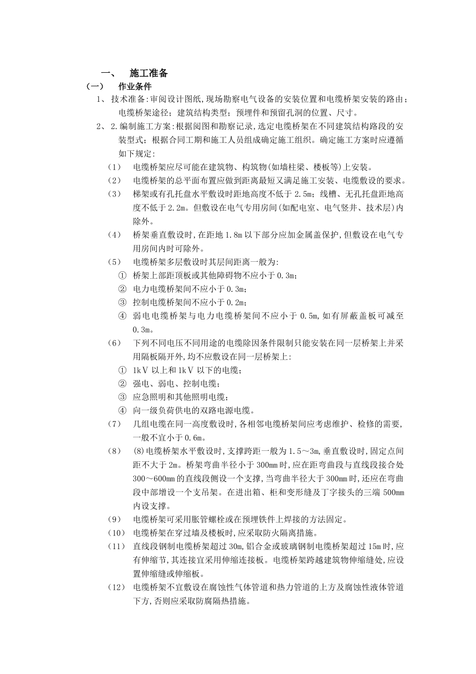
一、施工准备(一)作业条件1、 技术准备:审阅设计图纸,现场勘察电气设备的安装位置和电缆桥架安装的路由;电缆桥架途径;建筑结构类型;预埋件和预留孔洞的位置、尺寸。2、 2.编制施工方案:根据阅图和勘察记录,选定电缆桥架在不同建筑结构路段的安装型式;根据合同工期和施工人员组成确定施工组织。确定施工方案时应遵循如下规定:(1)电缆桥架应尽可能在建筑物、构筑物(如墙柱梁、楼板等)上安装。(2)电缆桥架的总平面布置应做到距离最短又满足施工安装、电缆敷设的要求。(3)梯架或有孔托盘水平敷设时距地高度不低于 2.5m;线槽、无孔托盘距地高度不低于 2.2m。但敷设在电气专用房间(如配电室、电气竖井、技术层)内除外。(4)桥架垂直敷设时,在距地 1.8m 以下部分应加金属盖保护,但敷设在电气专用房间内时可除外。(5)电缆桥架多层敷设时其层间距离一般为:① 桥架上部距顶板或其他障碍物不应小于 0.3m;② 电力电缆桥架间不应小于 0.3m;③ 控制电缆桥架间不应小于 0.2m;④ 弱电电缆桥架与电力电缆桥架间不应小于 0.5m,如有屏蔽盖板可减至0.3m。(6)下列不同电压不同用途的电缆除因条件限制只能安装在同一层桥架上并采用隔板隔开外,均不应敷设在同一层桥架上:① 1kⅤ 以上和 1kⅤ 以下的电缆;② 强电、弱电、控制电缆;③ 应急照明和其他照明电缆;④ 向一级负荷供电的双路电源电缆。(7)几组电缆在同一高度敷设时,各相邻电缆桥架间应考虑维护、检修的需要,一般不宜小于 0.6m。(8)(8)电缆桥架水平敷设时,支撑跨距一般为 1.5~3m,垂直敷设时,固定点间距不大于 2m。桥架弯曲半径小于 300mm 时,应在距弯曲段与直线段接合处300~600mm 的直线段侧设一个支撑,当弯曲半径大于 300mm 时,还应在弯曲段中部增设一个支吊架。在进出箱、柜和变形缝及丁字接头的三端 500mm内设支撑。(9)电缆桥架可采用胀管螺栓或在预埋铁件上焊接的方法固定。(10) 电缆桥架在穿过墙及楼板时,应采取防火隔离措施。(11) 直线段钢制电缆桥架超过 30m,铝合金或玻璃钢制电缆桥架超过 15m 时,应有伸缩节,其连接宜采用伸缩连接板。电缆桥架跨越建筑物伸缩缝处,应设置伸缩缝或伸缩板。(12) 电缆桥架不宜敷设在腐蚀性气体管道和热力管道的上方及腐蚀性液体管道下方,否则应采取防腐隔热措施。(13) 电缆可敷设在线槽内,但在梯架或托盘(指未完全封闭)内,不应直接敷设导线。(14) 室内电缆托盘、梯架不应采用具有黄麻或其他易...

1、当您付费下载文档后,您只拥有了使用权限,并不意味着购买了版权,文档只能用于自身使用,不得用于其他商业用途(如 [转卖]进行直接盈利或[编辑后售卖]进行间接盈利)。
2、本站所有内容均由合作方或网友上传,本站不对文档的完整性、权威性及其观点立场正确性做任何保证或承诺!文档内容仅供研究参考,付费前请自行鉴别。
3、如文档内容存在违规,或者侵犯商业秘密、侵犯著作权等,请点击“违规举报”。

碎片内容

电缆桥架方案

黄金阁书苑+ 关注
实名认证
内容提供者

热爱教学事业,对互联网知识分享很感兴趣

确认删除?
VIP
微信客服
  • 扫码咨询
会员Q群
  • 会员专属群点击这里加入QQ群
客服邮箱
回到顶部