电脑桌面
添加小米粒文库到电脑桌面
安装后可以在桌面快捷访问

某钢厂新建高炉工程施工组织设计(DOC87页)VIP免费

某钢厂新建高炉工程施工组织设计(DOC87页)_第1页
1/83
某钢厂新建高炉工程施工组织设计(DOC87页)_第2页
2/83
某钢厂新建高炉工程施工组织设计(DOC87页)_第3页
3/83
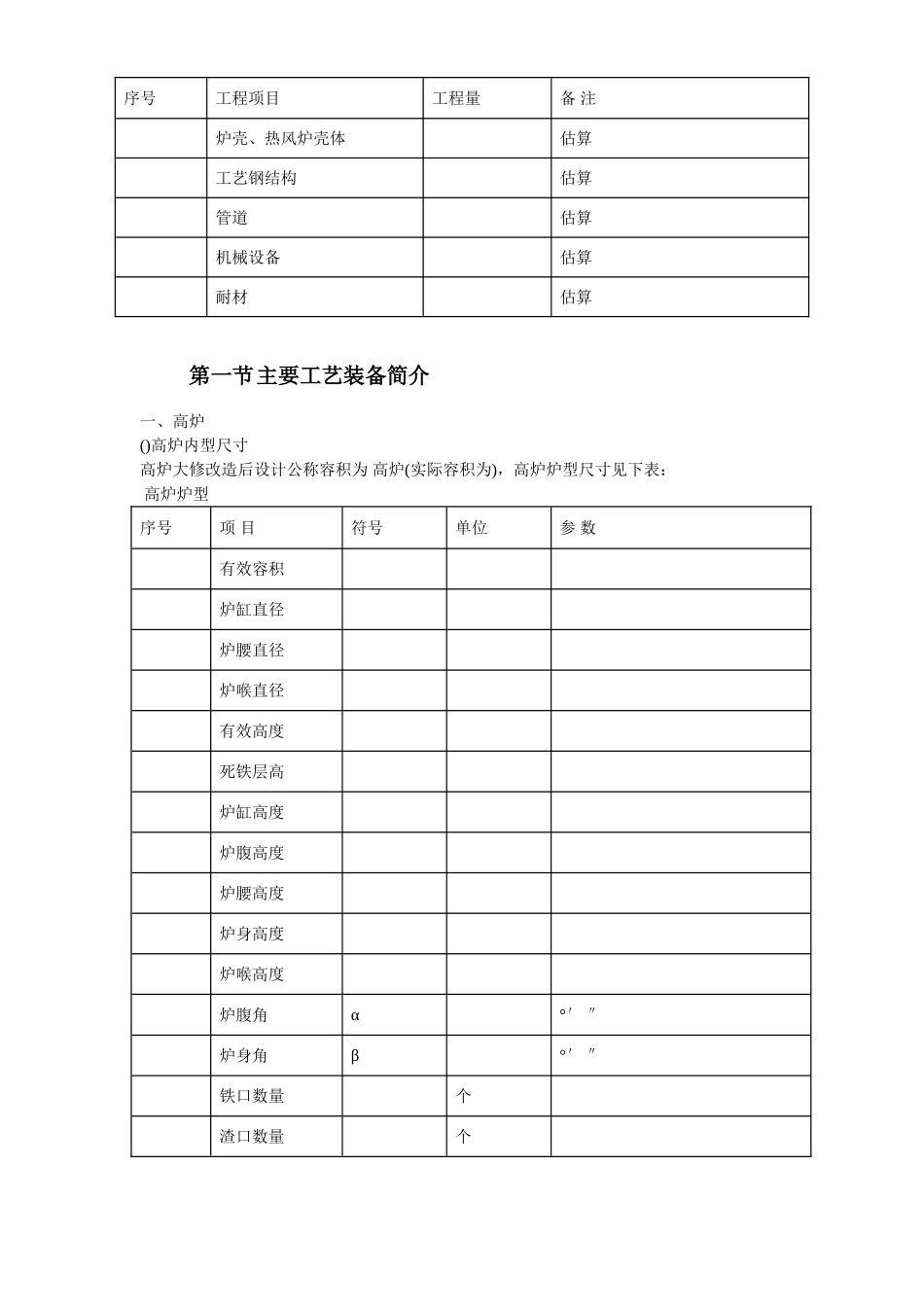
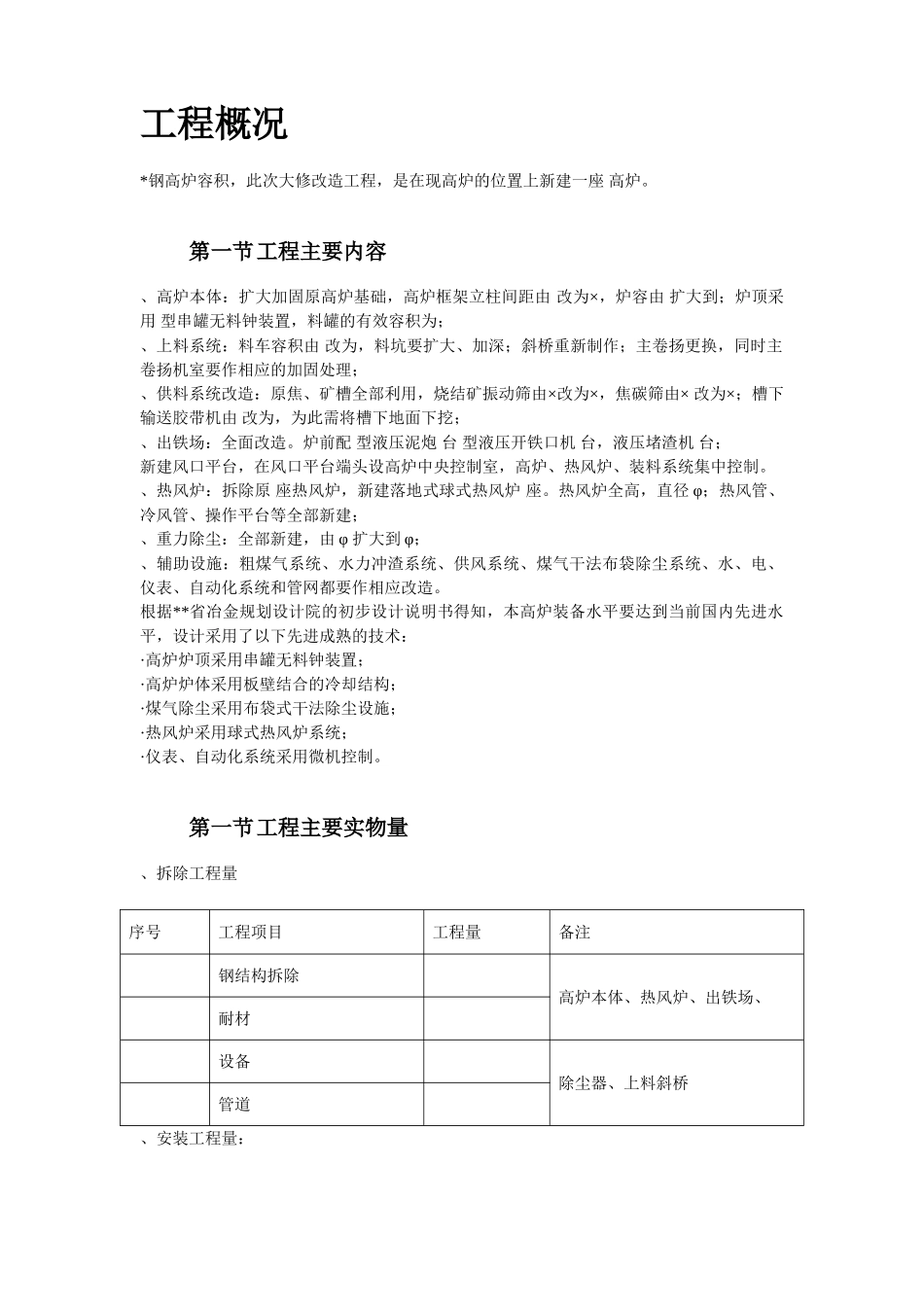
目录工程概况*钢高炉容积,此次大修改造工程,是在现高炉的位置上新建一座 高炉。第一节工程主要内容、高炉本体:扩大加固原高炉基础,高炉框架立柱间距由 改为×,炉容由 扩大到;炉顶采用 型串罐无料钟装置,料罐的有效容积为;、上料系统:料车容积由 改为,料坑要扩大、加深;斜桥重新制作;主卷扬更换,同时主卷扬机室要作相应的加固处理;、供料系统改造:原焦、矿槽全部利用,烧结矿振动筛由×改为×,焦碳筛由× 改为×;槽下输送胶带机由 改为,为此需将槽下地面下挖;、出铁场:全面改造。炉前配 型液压泥炮 台 型液压开铁口机 台,液压堵渣机 台;新建风口平台,在风口平台端头设高炉中央控制室,高炉、热风炉、装料系统集中控制。、热风炉:拆除原 座热风炉,新建落地式球式热风炉 座。热风炉全高,直径 φ;热风管、冷风管、操作平台等全部新建;、重力除尘:全部新建,由 φ 扩大到 φ;、辅助设施:粗煤气系统、水力冲渣系统、供风系统、煤气干法布袋除尘系统、水、电、仪表、自动化系统和管网都要作相应改造。根据**省冶金规划设计院的初步设计说明书得知,本高炉装备水平要达到当前国内先进水平,设计采用了以下先进成熟的技术:·高炉炉顶采用串罐无料钟装置;·高炉炉体采用板壁结合的冷却结构;·煤气除尘采用布袋式干法除尘设施;·热风炉采用球式热风炉系统;·仪表、自动化系统采用微机控制。第一节工程主要实物量、拆除工程量序号工程项目工程量备注钢结构拆除高炉本体、热风炉、出铁场、耐材设备除尘器、上料斜桥管道、安装工程量:序号工程项目工程量备 注炉壳、热风炉壳体估算工艺钢结构估算管道估算机械设备估算耐材估算第一节主要工艺装备简介一、高炉()高炉内型尺寸高炉大修改造后设计公称容积为 高炉(实际容积为),高炉炉型尺寸见下表: 高炉炉型序号项 目符号单位参 数有效容积 炉缸直径炉腰直径炉喉直径有效高度死铁层高炉缸高度炉腹高度炉腰高度炉身高度炉喉高度炉腹角α°′ ″炉身角β°′ ″铁口数量个渣口数量个风口数量个 ()炉体冷却设备炉底:设 φ× 水冷管:炉缸: 段光面冷却壁,厚度,材质为灰铸铁():炉腹至炉身中上部:镶砖冷却壁加冷却板结构,设双层冷却水管,管径 φ×,冷却壁材质为 球墨铸铁;()炉体内衬结构炉缸:采用半石墨烧成碳块加陶瓷杯复合结构。高炉铁口、渣口及风口区域:采用组合砖砌筑。()炉体冷却采用工业净水循环系统或软水密闭循环冷却系统,设...

1、当您付费下载文档后,您只拥有了使用权限,并不意味着购买了版权,文档只能用于自身使用,不得用于其他商业用途(如 [转卖]进行直接盈利或[编辑后售卖]进行间接盈利)。
2、本站所有内容均由合作方或网友上传,本站不对文档的完整性、权威性及其观点立场正确性做任何保证或承诺!文档内容仅供研究参考,付费前请自行鉴别。
3、如文档内容存在违规,或者侵犯商业秘密、侵犯著作权等,请点击“违规举报”。

碎片内容

某钢厂新建高炉工程施工组织设计(DOC87页)

确认删除?
VIP
微信客服
  • 扫码咨询
会员Q群
  • 会员专属群点击这里加入QQ群
客服邮箱
回到顶部