电脑桌面
添加小米粒文库到电脑桌面
安装后可以在桌面快捷访问

实验仪器国内设备采购合同VIP免费

实验仪器国内设备采购合同_第1页
1/8
实验仪器国内设备采购合同_第2页
2/8
实验仪器国内设备采购合同_第3页
3/8
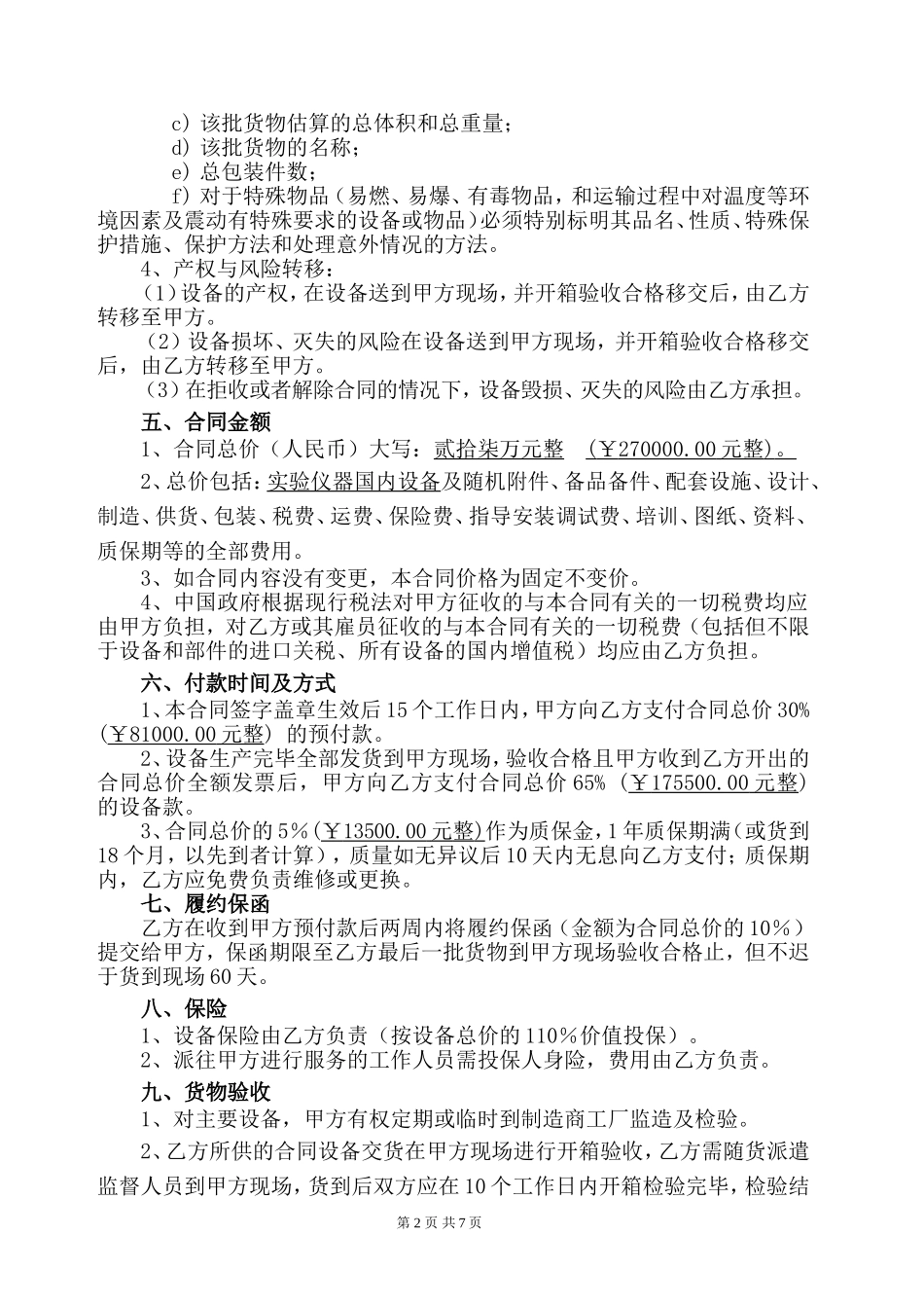
实验仪器国内设备采购合同合同编号:XXXXXX-005签订日期: 签订地点:XX 省 XX 市 甲方(买方):XXXX 有限公司 乙方(卖方):XXXX 仪器设备有限公司 XXXX 有限公司 (以下简称甲方)与 XXXX 仪器设备有限公司 (以下简称乙方), 根据《中华人民共和国合同法》,甲乙双方遵循平等、自愿、公平和诚实信用的原则,经协商一致,签订本合同,并共同遵守如下条款:一、合同标的本合同标的为:实验仪器国内设备所有安装材料及随机附件、备品备件、配套设施、设计、制造、供货、包装、税费、运费、保险费、指导安装调试费、培训、图纸、资料、质保期等的全部相关服务。二、供货范围数量供货范围数量详见附后清单。三、质量技术标准1、所提供的设备为全新的、质量合格的(含零部件、配件、材料等见技术文件),表面无划伤、无碰撞。2、标准:详见技术协议或招标文件要求。3、乙方供货时应带所供物品的发货清单、出厂合格证、检验报告、使用说明等有关资料及配件交付给甲方。4、乙方所供设备必须为制造商原厂包装,包装质量符合国家相关标准,设备的包装均应有良好的防湿﹑防潮﹑防雨﹑防腐及防碰撞的措施。设备要求有包装材料保护运至现场。5、乙方所供合同设备装箱中应有设备清单、产品合格证以及产品使用说明书。四、交货时间、地点、方式1、交货时间: 2、交货地点:甲方施工现场,即 XX 省 XX 市 XXXX 有限公司。3、交货方式:(1)乙方负责将设备运到甲方现场过程中的全部运输;甲方负责项目现场设备的卸车、仓储保管。(2)以下项为每批货物备妥及装运发出 24 小时内须书面通知甲方:a) 合同号;b) 发货日期和预计到达日期;第 1 页 共 7 页c) 该批货物估算的总体积和总重量;d) 该批货物的名称;e) 总包装件数;f) 对于特殊物品(易燃、易爆、有毒物品,和运输过程中对温度等环境因素及震动有特殊要求的设备或物品)必须特别标明其品名、性质、特殊保护措施、保护方法和处理意外情况的方法。4、产权与风险转移:(1)设备的产权,在设备送到甲方现场,并开箱验收合格移交后,由乙方转移至甲方。(2)设备损坏、灭失的风险在设备送到甲方现场,并开箱验收合格移交后,由乙方转移至甲方。(3)在拒收或者解除合同的情况下,设备毁损、灭失的风险由乙方承担。五、合同金额1、合同总价(人民币)大写:贰拾柒万元整 ( ¥ 270000.00 元整 ) 。 2、总价包括:实验仪器国内设备及随机附件、备品备件、配套设施、...

1、当您付费下载文档后,您只拥有了使用权限,并不意味着购买了版权,文档只能用于自身使用,不得用于其他商业用途(如 [转卖]进行直接盈利或[编辑后售卖]进行间接盈利)。
2、本站所有内容均由合作方或网友上传,本站不对文档的完整性、权威性及其观点立场正确性做任何保证或承诺!文档内容仅供研究参考,付费前请自行鉴别。
3、如文档内容存在违规,或者侵犯商业秘密、侵犯著作权等,请点击“违规举报”。

碎片内容

实验仪器国内设备采购合同

您可能关注的文档

确认删除?
VIP
微信客服
  • 扫码咨询
会员Q群
  • 会员专属群点击这里加入QQ群
客服邮箱
回到顶部