电脑桌面
添加小米粒文库到电脑桌面
安装后可以在桌面快捷访问

品牌授权委托书VIP专享VIP免费

品牌授权委托书_第1页
1/4
品牌授权委托书_第2页
2/4
品牌授权委托书_第3页
3/4
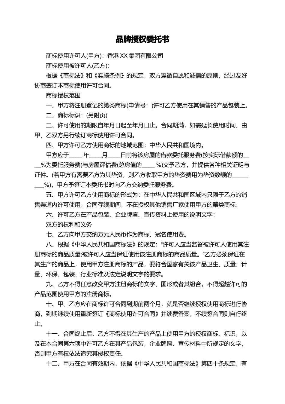
品牌授权委托书 商标使用许可人(甲方):香港 XX 集团有限公司 商标使用被许可人(乙方): 根据《商标法》和《实施条例》的规定,双方遵循自愿和诚信的原则,经过友好协商签订本商标使用许可合同。 商标授权范围 一、甲方将注册登记的第类商标(申请号:)许可乙方使用在其销售的产品包装上。 二、商标标识:(另附页) 三、许可使用的期限自年月日起至年月日止。合同期满,如需延长使用时间,由甲、乙双方另行续订商标使用许可合同。 四、甲方许可乙方使用商标的地域范围:中华人民共和国境内。 甲方应于____ 年____月____日前将该房屋的借款委托服务费(按实际借款额的____%为委托服务费)与房屋评估费(总房值的____ %)交予乙方,并提供各种相关证明与证件。(若甲方有需要乙方为其垫资,则乙方收取甲方的垫资费用为垫资数额的________%),甲方予签订本委托书时向乙方交纳委托服务费。 五、甲方许可乙方使用商标的形式为:在中华人民共和国区域内只限于乙方的销售渠道内许可使用。合同存续期间,不在授权其他销售厂家使用甲方的第类商标。 六、许可乙方在产品包装、企业牌匾、宣传资料上使用的说明文字: 双方的权利和义务 七、乙方向甲方交纳万元人民币作为商标、冠名使用费。 “八、根据《中华人民共和国商标法》的规定: 许可人应当监督被许可人使用其注册商标的商品质量;”被许可人应当保证使用该注册商标的商品质量。 乙方必须保证在其生产的商品上,使用甲方注册商标的产品,要符合国家有关该产品卫生、质量、计量、环保、包装、行业标准及法定说明文字的要求。 九、乙方不得任意改变甲方注册商标的文字、图形或者其组合,不得超越许可的产品范围使用甲方的注册商标。 十、甲、乙方应在商标许可合同到期前两个月,就是否继续授权使用商标进行协商,到期继续使用重新签订《商标使用许可合同》并续费备案,不续签合同则自行终止。 十一、合同终止后,乙方不得在其生产的产品上使用甲方的授权商标、标识,以及在本合同第六项中许可乙方在其产品包装,企业牌匾、宣传材料中所规定的文字,否则甲方有权依法追究其侵权责任。 十二、甲方在合同有效期内,依据《中华人民共和国商标法》第四十条规定,有权利监督乙方产品质量,乙方有责任将包装设计文稿交给甲方审核备案,以免出现与法律相违背的情况。 十三、甲方对乙方的商标使用许可授权,是根据《中华人民共和国商标法》及《实施条例》的规定,仅为提高乙方知名度、扩大市场占...

1、当您付费下载文档后,您只拥有了使用权限,并不意味着购买了版权,文档只能用于自身使用,不得用于其他商业用途(如 [转卖]进行直接盈利或[编辑后售卖]进行间接盈利)。
2、本站所有内容均由合作方或网友上传,本站不对文档的完整性、权威性及其观点立场正确性做任何保证或承诺!文档内容仅供研究参考,付费前请自行鉴别。
3、如文档内容存在违规,或者侵犯商业秘密、侵犯著作权等,请点击“违规举报”。

碎片内容

品牌授权委托书

您可能关注的文档

确认删除?
VIP
微信客服
  • 扫码咨询
会员Q群
  • 会员专属群点击这里加入QQ群
客服邮箱
回到顶部