电脑桌面
添加小米粒文库到电脑桌面
安装后可以在桌面快捷访问

酒店机电安装工程施工组织设计范本VIP免费

酒店机电安装工程施工组织设计范本_第1页
1/212
酒店机电安装工程施工组织设计范本_第2页
2/212
酒店机电安装工程施工组织设计范本_第3页
3/212
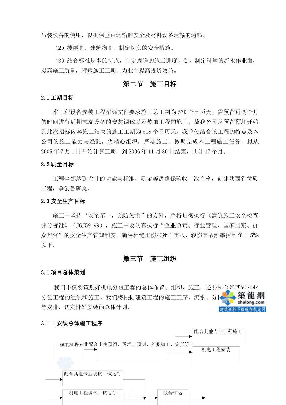
第一章 施工组织与计划第一节 工程概况1.1 工程简述工程名称:工程地点:工程类别:机电安装工程一类建设单位: 设计单位: 工程简介:本工程是现代化五星级豪华酒店,建筑物楼高廿十一层,当中包括地库两层及地面一层至廿十一层,总建筑面积超过六万平方米。地库:地下一层及地下二层部分地区为停车场,其余为酒店后勤区域及主要机电设备房。一层至四层:当中包括酒店堂、餐厅、宴会厅、健身中心、泳池等地区。五至廿十层:酒店客房,其中十九层部分地区为酒吧。廿十一层:机电设备房。1.2 工程内容工程内容按业主提供的图纸,根据招标文件和有关资料与说明,承包本项目的机电设备安装工程,主要包括该大厦的通风及空调工程、给排水消防工程、电气 /弱电安装工程。1.3 工程的特点与难点分析1.3.1 施工场地狭小施工场地狭小,施工期间有多个施工单位同时施工,没有可供大批量材料堆放的场地,要求科学、合理安排施工程序和进度及材料的进退场计划,充分利用已有场地。1.3.2 现场位于城市繁华地带本工程现场位于城市繁华地带,对现场文明施工、噪音污染控制、污水排放等管理要求高,必须采取切实、可行的技术方案来确保整个工程的文明施工和环境保护。1.3.3 抓住综合性高层大厦的特点对项目进行管理(1)垂直运输作业多,由项目部统一协调好垂直运输,包括施工人员上下运输、施工准备各专业配合土建预留、预埋、预制、外委加工、定货等配合其他专业工程施工机电工程安装配合其他专业调试、试运行机电工程调试、试运行联合试运吊装设备的使用,以确保垂直运输的安全及材料设备运输的通畅。(2)楼层高、建筑物高,制定切实的安全措施。(3)结合标准层多的特点,制定周详的施工进度计划,制定科学的流水作业面,提高施工质量,缩短施工工期,为业主提高投资效益。第二节 施工目标2.1 工期目标本工程设备安装工程招标文件要求施工总工期为 570 个日历天,需预留近两个月的时间进行后期末端设备的安装调试以及装饰工程的施工,故我公司从预留预埋开始到此次招标内容施工结束的施工工期为 518 个日历天,我单位结合该工程的特点及本公司的施工能力与经验,将精心组织,严格施工,按期完成本工程施工任务。拟从2005 年 7 月 1 日开始计算工期,到 2006 年 11 月 30 日结束,共计 17 个月。2.2 质量目标工程全部达到设计的功能与标准,质量等级确保验收一次合格,创建陕西省优质工程,争创鲁班奖。2.3 安全生产目标 施工...

1、当您付费下载文档后,您只拥有了使用权限,并不意味着购买了版权,文档只能用于自身使用,不得用于其他商业用途(如 [转卖]进行直接盈利或[编辑后售卖]进行间接盈利)。
2、本站所有内容均由合作方或网友上传,本站不对文档的完整性、权威性及其观点立场正确性做任何保证或承诺!文档内容仅供研究参考,付费前请自行鉴别。
3、如文档内容存在违规,或者侵犯商业秘密、侵犯著作权等,请点击“违规举报”。

碎片内容

酒店机电安装工程施工组织设计范本

确认删除?
VIP
微信客服
  • 扫码咨询
会员Q群
  • 会员专属群点击这里加入QQ群
客服邮箱
回到顶部